据新社通app获悉,职工养老保险是我国基本养老保险体系的重要组成部分,它采取的是单位与个人共同缴费的机制。一般而言,个人的缴费比例为8%。在常规情况下,单位所缴纳的养老保险费用会直接汇入养老保险统筹基金账户中,用于整个养老保险体系的资金积累和运作。那么,湖北鄂州养老保险2023-2024年缴费标准是多少?下面随新社通app小编一起来看看详情吧。
湖北鄂州养老保险每月缴费金额的计算方法 2023-2024年最新标准来了

据新社通app获悉,湖北鄂州职工养老保险的缴费金额通常是根据职工的工资总额和缴费比例来计算的。以下是一个具体的例子来说明这一计算过程:
假设湖北鄂州某企业职工的工资收入为3675元/月,且该工资收入高于当地公布的养老保险缴费基数下限,但低于缴费基数上限。那么,该职工的月缴费基数即为3675元。
单位缴纳部分:根据一般的缴费比例16%,单位每月为该职工缴纳的养老保险费金额为3675元×16%=588元。
个人缴纳部分:同样根据一般的缴费比例8%,该职工每月需要缴纳的养老保险费金额为3675元×8%=294元。
据新社通app养老保险计算器显示,该职工每月总共需要缴纳的养老保险费金额为588元(单位部分)+ 294元(个人部分)= 882元。
》社保网小编提示,“新社通app养老金计算器”可以轻松测算您的养老保险要交多少钱!以下是操作链接!
需要注意的是,上述例子中的缴费比例仅作为参考,实际缴费比例可能因地区和法规的不同而有所差异。此外,对于工资收入低于缴费基数下限或高于缴费基数上限的职工,其缴费基数的计算方式也会有所不同。具体计算方法可咨询当地社保部门或相关机构。
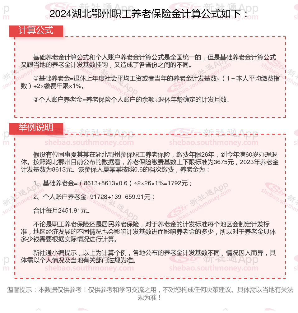
湖北鄂州社保退休能领多少钱?(在线计算举例说明)

温馨提示:本数据仅供参考!具体需以当地有关法规为准!
养老保险能退出来吗?
养老保险是可以退出来的,但是需要满足一定的条件才可以。比如参保人出国定居、参保人死亡、参保人重复参保、参保人达到法定退休年龄但累计缴费年限未满15年的都是可以办理基本养老保险退保手续的,如果是重复参保的情况只能将重复投保的那份退保,还是需要保留一份基本养老保险的。在退保的时候社保局只会退还个人养老保险账户的资金,单位缴纳的费用进入了统筹基金账户是不会退还的。
如果是商业养老保险的话,退保就很简单的,可以直接联系保险公司申请退保,用户将退保所需要的身份证、保险合同、银行卡等资料准备齐全后就可以前往保险公司网点办理退保的业务了。一般养老保险退保只会退还保单的现金价值,是会造成保费的亏损的。
对于基本养老保险如果不是特殊情况的话,建议不要随意退保。基本养老保险是属于我国的一项社会福利保险,是可以用来保证退休后的基本生活的。
以上就是湖北鄂州养老保险缴费全部内容,希望对您有帮助,欢迎关注新社通app解锁更多社保专业资讯。