据新社通app获悉,职工基本养老保险是社会保险中的一个险种。是为了保证劳动者在年老、失业、患病、工伤、生育而减少劳动收入时给予经济补偿的一项优惠方案。那你知道陕西榆林养老保险缴费标准是什么样的吗?社保退休能领多少钱?下面随新社通app小编一起来看看详情。
陕西榆林养老保险缴费基数2023-2024年最新标准(最低)一个月要交多少钱?举例说明

据新社通app获悉,陕西榆林养老保险缴费金额的计算主要依据缴费基数和缴费比例。以下是一个具体的计算举例:
假设某企业职工小王的养老保险缴费基数为4559元,单位缴费比例为16%,个人缴费比例为8%。
单位缴费部分:4559元(缴费基数)×16%(单位缴费比例)= 729.44元。
个人缴费部分:4559元(缴费基数)×8%(个人缴费比例)= 364.72元。
据新社通app养老保险计算器显示,小王每月需要缴纳的养老保险费总额为:729.44元+364.72元=1094.16元
》点击新社通app养老保险计算器,轻松测算你的养老保险缴纳金额!
需要注意的是,这只是一个计算示例,实际的养老保险缴费金额会受到多种因素的影响,包括所在地区的社保方案、个人的工资水平等。此外,随着时间和方案的变化,缴费比例和基数也可能会有所调整。因此,在计算具体的养老保险缴费金额时,应参考当地社保部门公布的最新方案和法规。
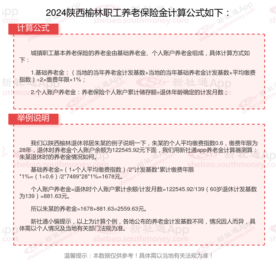
陕西榆林养老保险退休能领多少钱?(在线计算举例说明)

》新社通小编提示,“新社通app养老金计算器”也可以计算养老金哦!以下是操作链接,点击即可轻松测算你的养老金!
(备注:数据仅供参考,具体以当地有关法规为准)
以上就是陕西榆林养老保险缴费全部内容,希望对您有帮助,欢迎关注新社通app解锁更多社保专业资讯。