新疆和田养老保险的缴费比例是多少?据新社通app获悉,养老保险一般就是指基本养老保险,是直接关系到我们退休之后领取到的养老金的。往往养老保险在缴费的时候都是按照一定比例来缴费的,那么,新疆和田养老保险缴费基数2023-2024最新标准来了,下面随新社通app小编一起了解详情吧。
新疆和田养老保险缴费基数2023-2024年最新标准(最低)一个月要交多少钱?举例说明

据新社通app获悉,新疆和田养老保险缴费金额的计算通常基于养老保险缴费基数和缴费比例。以下是一个简单的计算举例:
假设新疆和田某职工的养老保险缴费基数为4999元,企业缴费比例为16%,职工个人缴费比例为8%。
企业缴费额:核定的企业职工工资总额(即养老保险缴费基数) ×企业缴费比例。计算为:4999元 × 16% =799.84元。
职工个人缴费额:核定的缴费基数 ×个人缴费比例。计算为:4999元 × 8% = 399.92元。
据新社通app养老保险计算器显示,该职工每月的养老保险缴费总额为:企业缴费额799.84元 + 职工个人缴费额399.92元 = 1199.76元。
请注意,这只是一个简单的计算示例,实际的养老保险缴费金额计算可能会因地区、方案、工资水平等因素有所不同。具体的计算方法和比例可能会根据当地的法规和方案进行调整,因此在实际计算时,应参考当地社保局或相关部门的法规。
》点击新社通app养老保险计算器,轻松测算你的养老保险缴纳金额!
此外,养老保险缴费金额还可能涉及到补缴、调整等情况,具体情况需要根据个人实际情况和当地方案进行确定。如果您有具体的计算需求或疑问,建议咨询当地社保局或相关部门以获取准确的信息。
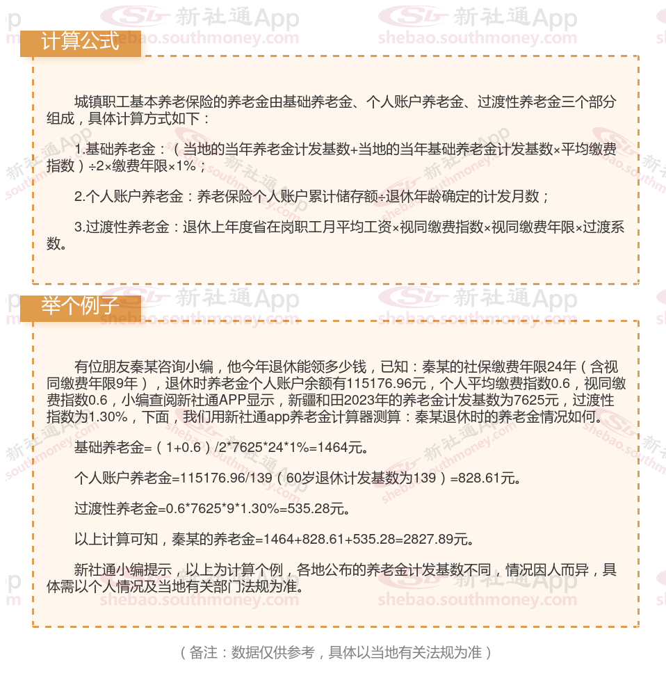
新疆和田养老保险退休能领多少钱?(在线计算举例说明)

》新社通小编提示,“新社通app养老金计算器”也可以计算养老金哦!以下是操作链接,点击即可轻松测算你的养老金!
温馨提示:本数据仅供参考!具体需以当地有关法规为准!
以上就是新疆和田养老保险缴费全部内容,希望对您有帮助,欢迎关注新社通app解锁更多社保专业资讯。