据新社通小编了解,陕西宝鸡养老缴费基数直接关系要用户的养老保险的缴费比例。通常情况下,养老保险缴费基数是参保人员上一年申报个人所得会的工资和薪金税项的月平均额,由此可见,养老保险缴费基数是和个人的工资挂钩的。在进行养老保险缴费的时候,是根据缴费基数来计算的,那么陕西宝鸡养老保险缴费比例单位和个人分别是多少?下面随新社通app小编一起来看看详情。
陕西宝鸡养老保险缴费基数2023-2024年最新标准(最低)一个月要交多少钱?举例说明

据新社通app获悉,陕西宝鸡2024年职工养老保险缴费金额的计算涉及到缴费基数和缴费比例两个关键因素。
以下是一个计算养老保险缴费金额的示例:
以王某为例,假设他的养老保险缴费基数为4559元,单位缴费比例为16%,个人缴费比例为8%,试算一下王某每月要交多少钱养老保险?
据新社通app养老保险计算器显示,单位缴费金额=缴费基数×单位缴费比例=4559元×16%=729.44元/月。
据新社通app养老保险计算器显示,个人缴费金额=缴费基数×个人缴费比例=4559元×8%=364.72元/月。
因此,王某每月的养老保险缴费总额为1094.16元,其中单位缴纳729.44元,个人缴纳364.72元。
》社保网小编提示,“新社通app养老金计算器”可以轻松测算您的养老保险要交多少钱!以下是操作链接!请注意,这只是一个简单的示例,具体的缴费基数和缴费比例可能因地区和方案的不同而有所差异。因此,在实际计算时,需要根据当地的具体方案来确定。同时,这只是一个基础的计算示例,实际的养老保险制可能还包含其他因素,如个人账户的积累、单位缴费等。
对于城镇个体工商户和灵活就业人员,他们的缴费基数通常为当地上年度在岗职工平均工资,缴费比例也是固定的。而对于新招职工,其缴费基数则以其起薪当月的工资收入为准,从第二年起,则按照上一年实发工资的月平均工资作为缴费基数。
总的来说,养老保险缴费金额的计算是一个相对复杂的过程,需要综合考虑多个因素。因此,在实际操作中,建议咨询当地社保部门或相关机构,以获取准确的计算结果。
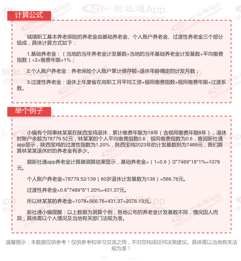
陕西宝鸡养老保险退休能领多少钱?(在线计算举例说明)

》新社通小编提示,“新社通app养老金计算器”也可以计算养老金哦!以下是操作链接,点击即可轻松测算你的养老金!
温馨提示:本数据源于网络,仅供参考!具体需以当地具体法规为准!
以上就是陕西宝鸡养老保险缴费全部内容,希望对您有帮助,欢迎关注新社通app解锁更多社保专业资讯。