据新社通小编了解,养老保险是我国的一项基本社会保险,养老保险分为城乡居民养老保险和职工养老保险两种。城乡居民养老保险是按年缴费的,由用户自费;职工养老保险是按月缴费的,有单位和职工共同缴费。那么广东湛江养老保险单位和个人缴费比例分别是多少?下面随新社通app小编一起来了解一下。

据新社通app获悉,广东湛江职工养老保险的每月缴费金额的计算方式取决于个人的缴费基数和缴费比例。
首先,广东湛江职工养老保险的缴费基数通常是基于职工上一年度的月平均工资来确定的。这个基数有一定的上下限,通常介于当地社会平均工资的60%到300%之间。如果职工的工资低于这个下限,就按照下限作为缴费基数;如果高于上限,就按照上限作为缴费基数。
其次,缴费比例由企业和职工共同承担。一般来说,企业会按照职工缴费工资总额的15% 来缴纳养老保险费,而职工则按照个人缴费基数的8% 来缴纳。这个比例可能会因地区和方案的不同而有所差异。
》点击新社通app养老保险计算器,轻松测算你的养老保险缴纳金额!
以一个具体的例子来说明:
假设广东湛江某地区的这个职工的养老保险缴费基数是4190元。
据新社通app养老保险计算器测算显示,企业需要为这位职工缴纳的养老保险费为4190元 *15% = 628.5元/月,而职工个人需要缴纳的养老保险费为4190元 * 8% =335.2元/月。
所以,这位职工每月需要缴纳的养老保险费总额为628.5元(企业部分)+ 335.2元(个人部分)=963.7元/月。
需要注意的是,这个计算方式仅作为示例,实际的缴费金额可能会因地区、方案和个人情况的不同而有所差异。如果您需要了解自己具体的缴费金额,建议咨询当地的社保部门或相关机构。
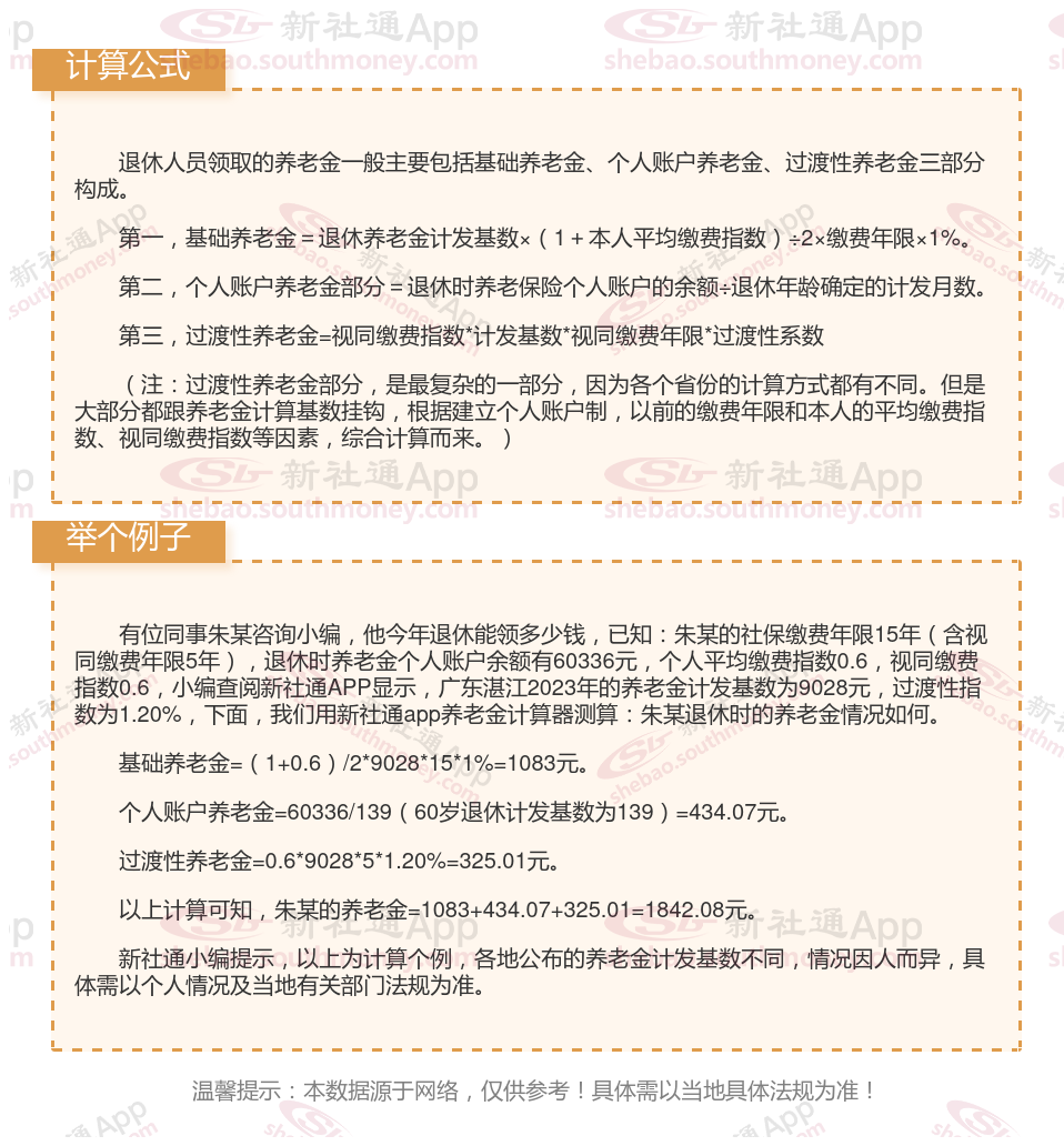
广东湛江养老金计算公式2024年计算方法(在线计算器)

养老金计发月数是什么意思?
养老金计发月数指的是养老金待遇计划发放的月数。这个数值是根据城镇人口平均估计寿命、退休年龄以及基金投资收益率等多个因素来确定的。目前,我国60岁、55岁和50岁退休职工的个人账户养老金的计发月数分别为139个月、170个月和195个月。
然而,这个计发月数并非一成不变。随着记账利率的变化、退休金增长方案的调整以及人均预期寿命的延长等因素,养老金计发月数可能会发生变化。因此,具体的养老金计发月数应以当时的法规为准。
为了获取最准确的信息,建议定期查阅相关的方案或咨询当地的社保部门。同时,了解养老金计发月数的含义和影响因素,也有助于更好地规划个人的养老保险。

(备注:数据仅供参考,具体以当地有关法规为准)
以上就是广东湛江养老保险缴费全部内容,希望对您有帮助,欢迎关注新社通app解锁更多社保专业资讯。