据新社通app获悉,养老保险通常指的就是我国的基本养老保险,它是我国养老保险体系中的第一支柱,旨在为劳动者在退休后提供基本生活保险。根据有关法规,我国的养老保险制要求参保人员累计缴费满15年,就可以在达到法定退休年龄之后正常领取相应的养老保险金。这个“15年”的累计缴费年限是领取养老保险金的一个基本条件,确保参保人员在退休时能够享有一定的养老保险。
需要注意的是,具体的法定退休年龄和养老保险金领取标准可能会因地区和方案的不同而有所差异。此外,随着我国养老保险制的不断完善和调整,相关方案也可能会有所调整。因此,在实际操作中,建议参考当地的具体法规。那么,自己交养老保险每月需要多少钱 新疆阿克苏养老保险退休后每月可以领多少?下面随新社通app小编一起来看看详情吧。
据新社通app显示,新疆阿克苏职工养老保险缴费基数2023-2024年最新标准如下:
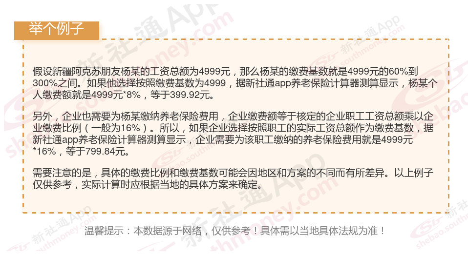
新疆阿克苏养老保险最低缴费基数:4999元;
企业缴费比例:16%;
个人缴费比例:8%
合计缴费金额=企业缴费金额799.84元+个人缴费金额399.92元=1199.76元。
(注:本文数据仅供参考,具体以当地缴费标准为准)
新疆阿克苏养老保险一个月要交多少钱?

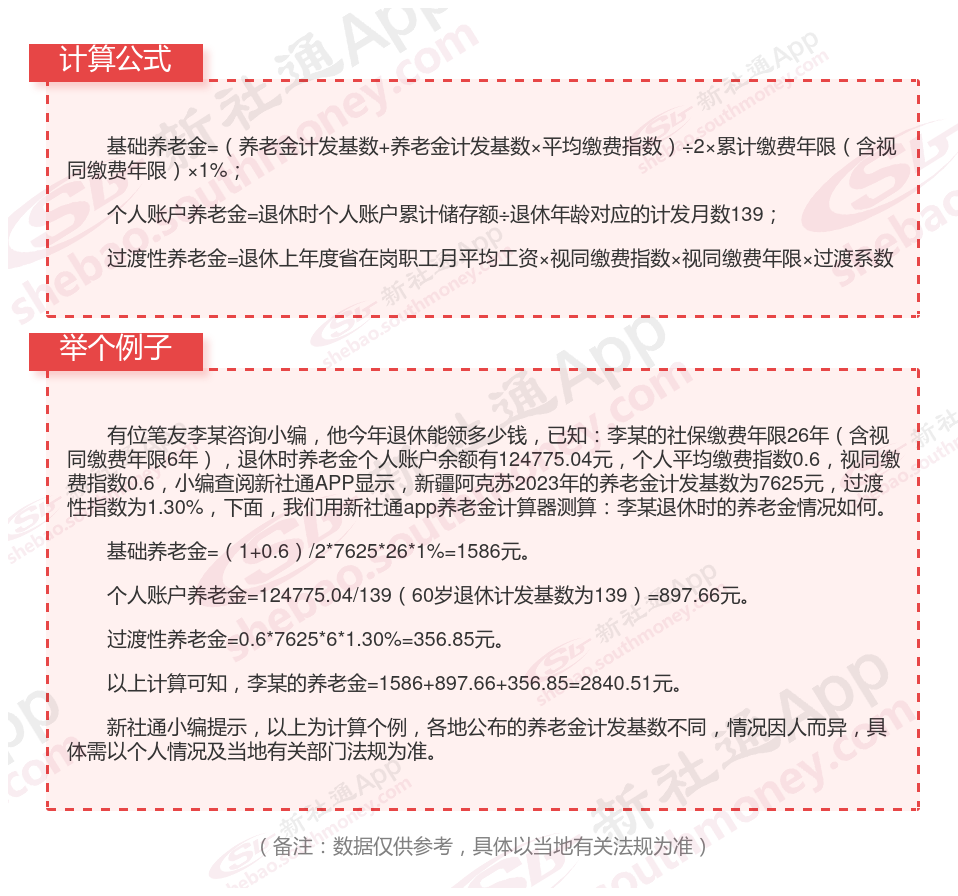
新疆阿克苏养老金计算公式2024年计算方法(在线计算器)

养老金计发月数是什么意思?
在我国,不同的退休年龄对应着不同的养老金计发月数。目前,60岁、55岁和50岁退休职工的个人账户养老金的计发月数分别为139个月、170个月和195个月。养老金计发月数指的是养老金待遇计划发放的月数。这些计发月数是根据城镇人口平均估计寿命、退休年龄、基金投资收益率等因素得出的。
使用计发月数计算养老金待遇时,个人账户养老金是通过个人账户储存额除以计发月数来核定的。这意味着,在退休人员去世时,其个人账户余额应该正好发放完毕,实现账户基金精算自平衡。
值得注意的是,虽然自2005年以来,养老金计发月数的标准一直未变,但实际上,影响计发月数的因素,如记账利率和人均预期寿命等,已经发生了显著变化。因此,未来养老金计发月数是否会有所调整,是一个值得关注的问题。
总的来说,养老金计发月数是根据一系列复杂因素计算得出的,旨在确保养老金待遇的合理发放和账户基金的平衡。如需了解更多养老金计发月数的相关信息,建议查阅有关消息或咨询相关专业人士。

温馨提示:本数据仅供参考!具体需以当地有关法规为准!
以上就是新疆阿克苏养老保险缴费全部内容,希望对您有帮助,欢迎关注新社通app解锁更多社保专业资讯。