据新社通app获悉,养老保险通常指的就是我国的基本养老保险,它是我国养老保险体系中的第一支柱,旨在为劳动者在退休后提供基本生活保险。根据有关法规,我国的养老保险制要求参保人员累计缴费满15年,就可以在达到法定退休年龄之后正常领取相应的养老保险金。这个“15年”的累计缴费年限是领取养老保险金的一个基本条件,确保参保人员在退休时能够享有一定的养老保险。
需要注意的是,具体的法定退休年龄和养老保险金领取标准可能会因地区和方案的不同而有所差异。此外,随着我国养老保险制的不断完善和调整,相关方案也可能会有所调整。因此,在实际操作中,建议参考当地的具体法规。那么,自己交养老保险每月需要多少钱 辽宁丹东养老保险退休后每月可以领多少?下面随新社通app小编一起来看看详情吧。
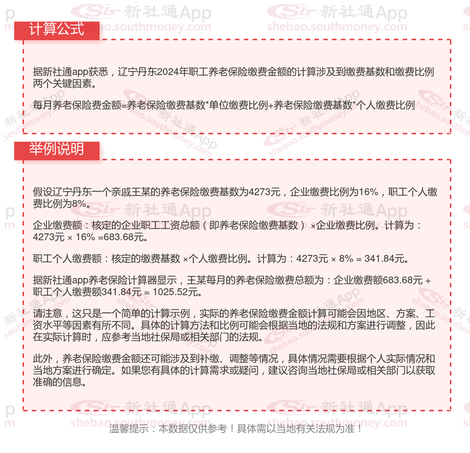
辽宁丹东养老保险缴费基数2023-2024最低标准
据新社通app显示,辽宁丹东职工养老缴费基数是多少,2023-2024年辽宁丹东养老保险基数明细如下:
养老缴费基数为:4273,个人缴费:341.84元,企业缴费:683.68元,合计缴费:1025.52元。
(注:本文数据仅供参考,具体以当地缴费标准为准)

辽宁丹东养老金计算公式2024年计算方法(在线计算器)
辽宁丹东养老金的计算公式:
退休人员领取的养老金一般主要包括基础养老金、个人账户养老金、过渡性养老金三部分构成。
第一,辽宁丹东基础养老金=退休当年的养老金计发基数或者退休当年上年度的全口径社平工资×(1+本人平均缴费指数)÷2×缴费年限×1%。
第二,辽宁丹东个人账户养老金部分=退休时养老保险个人账户的余额,除以退休年龄确定的计发月数。
这一部分说实话是非常好计算的。
大家的退休年龄普遍涉及的计发月数,分别是50岁195个月,55岁170个月,60岁139个月。
只要查到个人账户的余额,然后再确定退休年龄就可以计算了。比如说退休时养老保险个人账户余额有10万元,60岁退休,每月可以领取720元左右的个人账户养老金。
第三,辽宁丹东过渡性养老金部分,是最复杂的一部分,因为各个省份的计算方式都有不同。但是大部分都跟养老金计算基数挂钩,根据建立个人账户制,以前的缴费年限和本人的平均缴费指数、视同缴费指数等因素,综合计算而来。
其他省份的计算公式也差不多,都是以上三部分构成的。
举例说明:我们以辽宁丹东退休网友的例子说明一下,辽宁丹东2023年的计发基数则为6987元,个人平均缴费指数0.6,该网友累计缴费年限为41年(含视同缴费年限6年),退休时账户余额为168185.28元,视同缴费指数为0.6,辽宁丹东的过渡性指数为1.40%,我们来用新社通app养老金计算器测算:这位网友退休时的养老金情况如何。
基础养老金=(1+个人平均缴费指数)/2*计发基数*累计缴费年限*1%=(1+0.6)/2*6987*41*1%=2292元。
个人账户养老金=退休时个人账户累计余额/计发月数=168185.28/139(60岁退休计发基数为139)=1209.97元。
过渡性养老金=视同缴费指数*计发基数*视同缴费年限*过渡性指数=0.6*6987*6*1.40%=352.14元。
所以这位辽宁丹东退休人员的养老金=2292+1209.97+352.14=3854.11元。
各地公布的养老金计发基数不同,情况因人而异,具体需以个人情况及当地有关部门法规为准。
温馨提示:本数据源于网络,仅供参考!具体需以当地具体法规为准!
以上就是辽宁丹东养老保险缴费全部内容,希望对您有帮助,欢迎关注新社通app解锁更多社保专业资讯。