退休后退休工资计算方法:
养老金计算方法说明 基础养老金的计算: 基础养老金按照参保人退休前一年本职工作月平均工资和参保人月平均缴费工资指数计算。
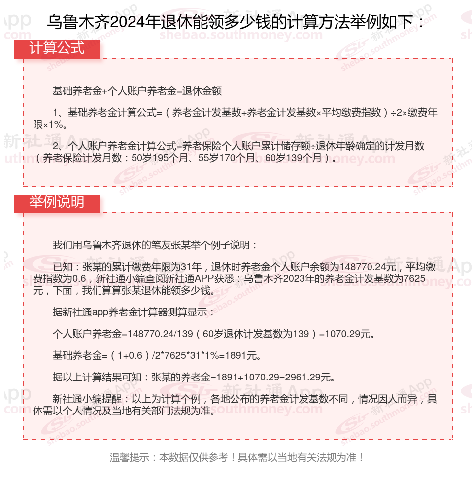
个人账户养老金=个人账户储存额÷计发月数(计发月数根据退休年龄和当时的人口平均寿命来确定。计发月数略等于(人口平均寿命-退休年龄)X12。目前50岁为195、55岁为170、60岁为139,不再统一是120了)

个人交社保和公司交社保有何区别?
险种不一样:
职工社保则包括医疗保险、养老保险、生育保险、失业保险和工伤保险,即通常所说的“五险”。
灵活就业社保:主要涵盖养老保险和医疗保险,部分地区可能还包括失业保险,但不包括工伤保险和生育保险。
缴费基数和比例:
职工社保的缴费基数通常是职工本人上年度的月平均工资。
灵活就业人员:按上年全省在岗职工月平均工资的60%-100%为缴费基数。
退休年龄:
职工社保:女性生产操作岗位年满50周岁,管理岗位及专业技术人员年满55周岁;男性年满60周岁。
灵活就业社保:女性一般55岁退休,部分地区如杭州可以50岁退休,男性60岁退休。
养老金的数额受个人因素、单位因素、地区因素和体系因素等多方面影响。为了获得更高的养老金待遇,个人需要积极缴纳养老保险费用、关注法规变化并合理规划自己的职业生涯。