内蒙古巴彦淖尔养老保险缴费基数2023-2024是多少?据新社通app获悉,城镇职工养老保险退休待遇优于城乡居民养老保险,缴费年限是关键。最低缴费年限为15年,满60周岁可享受待遇。养老保险缴费原则“多缴多得,长缴多得”。电子化缴费渠道方便快捷。那么,内蒙古巴彦淖尔养老保险要交多少钱?社保退休能领多少钱?下面就随新社通app小编一起来看看详情吧。
2023-2024内蒙古巴彦淖尔养老保险缴费最新标准 算算一个月要交多少钱?

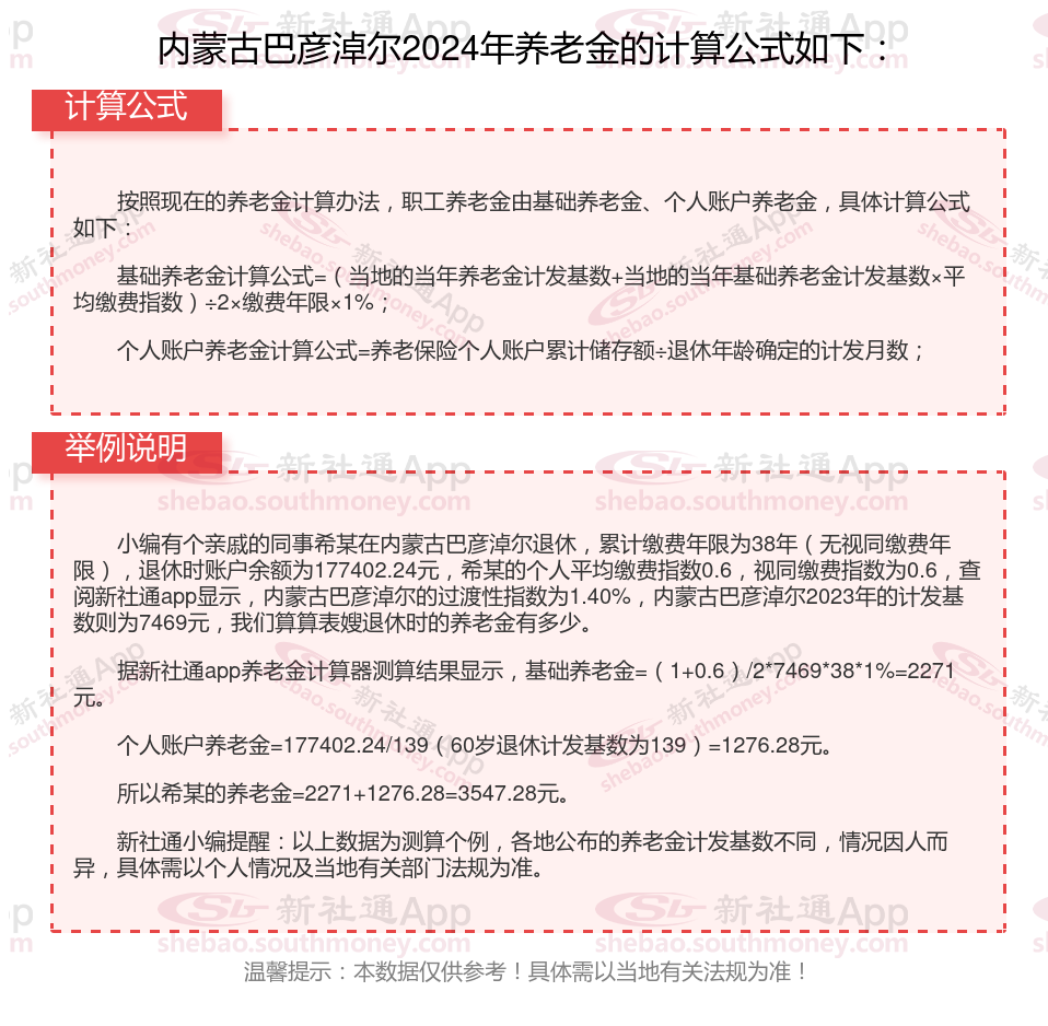
据新社通app显示,内蒙古巴彦淖尔职工养老缴费基数2023-2024年最新标准是多少,内蒙古巴彦淖尔养老保险基数明细如下:
养老保险最低缴费基数为:4863元;
个人缴费比例:8%,个人缴费金额:389.04元;
企业缴费比例:16%,企业缴费金额:778.08元;
合计缴费:1167.12元。
(注:本文数据仅供参考,具体以当地缴费标准为准)
内蒙古巴彦淖尔养老保险退休能领多少钱?(在线计算举例说明)

》点击新社通app养老金计算器,轻松测算你的养老金!
(备注:数据仅供参考,具体以当地有关法规为准)
60岁以上能买养老保险吗?
如果已经60岁了,也就是已经达到了退休年龄,那么:需要分情况而定
1.城乡居民养老保险:60岁时可以一次性补缴15年的基本养老保险。那么,一次交10万的养老保险每个月拿多少?假设是在长沙交的居民养老保险,2022年开始领取养老年金,则每月可以领取的基础养老金为238元,而每月可以领取的个人账户养老金为10万/139=719元。即每月可以领取的养老金为238+719=957元。
2.城镇职工养老保险:若此前从未缴纳过城镇职工养老保险,则到了60岁时,是不能一次性补缴15年的养老保险的,但若参保人此前有参加过城镇职工养老保险,则只要满足补缴条件,那么可以申请补缴:
(1)若用人单位没有按照法规为员工缴纳城镇职工养老保险,则员工可以要求用人单位补缴。
(2)若参保人已经到了法定退休年龄,但城镇职工养老保险的累计缴费年限还未达15年,那么可以申请延长缴费至满15年。此外,若是在《社会保险法》实施(2011年7月1日)之前参保的,且延长缴费5年后,累计缴费年限还没有15年,那么可以一次性补缴至满15年。
以上就是内蒙古巴彦淖尔养老保险缴费全部内容,希望对您有帮助,欢迎关注新社通app解锁更多社保专业资讯。