据新社通app获悉,养老保险是与参保人退休后的待遇相关的,只有达到了一定的缴费水平,退休后才能享受较好的待遇水平,也就是说缴费水平过低的话,那么未来能够享受的养老金水平也会比较低。而养老保险保费需要根据缴费基数确定。下面随新社通app小编一起来看看西藏那曲养老保险缴费基数是什么?要交多少钱?
西藏那曲养老保险缴费基数2023年最新标准 一个月最低要交多少钱?举例说明

据新社通app获悉,西藏那曲职工养老保险缴费金额的计算涉及到企业缴费额和职工个人缴费额两部分。以下是一个基于西藏那曲的职工养老保险缴费金额计算示例:
假设西藏那曲某企业职工小明的月工资为6927.6元。
企业缴费额计算:
企业每月按照其缴费总基数的20%缴纳养老保险费。由于小明的月工资为6927.6元,假设这个工资额就是企业的缴费总基数(注意,实际计算中可能需要根据省社平工资和法规的上下限进行调整)。
据新社通app养老保险计算器显示,企业每月为小明缴纳的养老保险费为:6927.6元 * 16% = 1108.42元。
职工个人缴费额计算:
职工个人缴费额按照核定缴费基数的8%缴纳。核定缴费基数通常是根据职工的实际工资收入来确定的,但也需要根据省社平工资的60%至300%的范围内进行调整。
假设小明的核定缴费基数就是他的月工资6927.6元,据新社通app养老保险计算器显示,他的个人缴费额为:6927.6元 * 8% =554.21元。
据新社通app养老保险计算器显示,小明每月的养老保险缴费总额为:企业缴费额1108.42元 + 个人缴费额554.21元 = 1662.63元。
》社保网小编提示,“新社通app养老金计算器”可以轻松测算您的养老保险要交多少钱!以下是操作链接!
需要注意的是,以上计算示例仅供参考,实际缴费金额可能会因地区、方案、工资水平等因素而有所不同。另外,五险(包括养老保险、医疗保险、失业保险、工伤保险和生育保险)通常是捆绑缴纳的,所以小明实际扣除的社保费用可能还包括其他四项保险的费用。
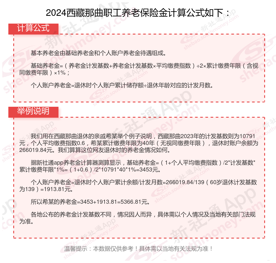
西藏那曲养老保险退休能领多少钱?(在线计算举例说明)

温馨提示:本数据仅供参考!仅供参考和学习交流之用,不对您构成任何决策建议。具体需以当地有关法规为准!
养老保险个人账户怎么查询?几种方法任您选择
养老保险个人账户的查询方法有多种,以下是几种常见的查询方式:
方式一、网上查询:
参保人员可以登录当地社保局网站,找到养老保险查询板块。
输入自己的身份证号码、社保卡的密码以及验证码,就可以查询到自己的社会养老保险账户余额以及缴费信息了。
初始密码一般是123456或本人身份证最后六位数字,如果已经更改过,那就使用更改后的密码。
也可以在APP上进行查询,操作步骤类似。
方式二、电话查询:
参保民众可拨打社保全国统一查询电话:区号+12333。
拨打后切换到自己参保地的社保局客服中心,然后通过人工服务获得自己社会养老保险账户余额或缴费信息。
也可以拨打本地社保局的公开电话进行咨询。
方式三、社保大厅查询:
这种方法比较简单,适合对自己社会养老保险账号不太清楚的市民使用。
只需携带身份证到各区社会保险经办机构业务办理大厅查询养老保险账户信息即可。
除了以上三种方式,还可以通过手机银行APP进行绑定,然后查询社保卡余额等资料。
无论使用哪种查询方式,都要注意保护好个人信息,不要随意泄露,以免造成不必要的麻烦。同时,社保卡也不要随意借给他人使用,否则可能会影响到自身的权益。
以上就是西藏那曲养老保险缴费全部内容,希望对您有帮助,欢迎关注新社通app解锁更多社保专业资讯。