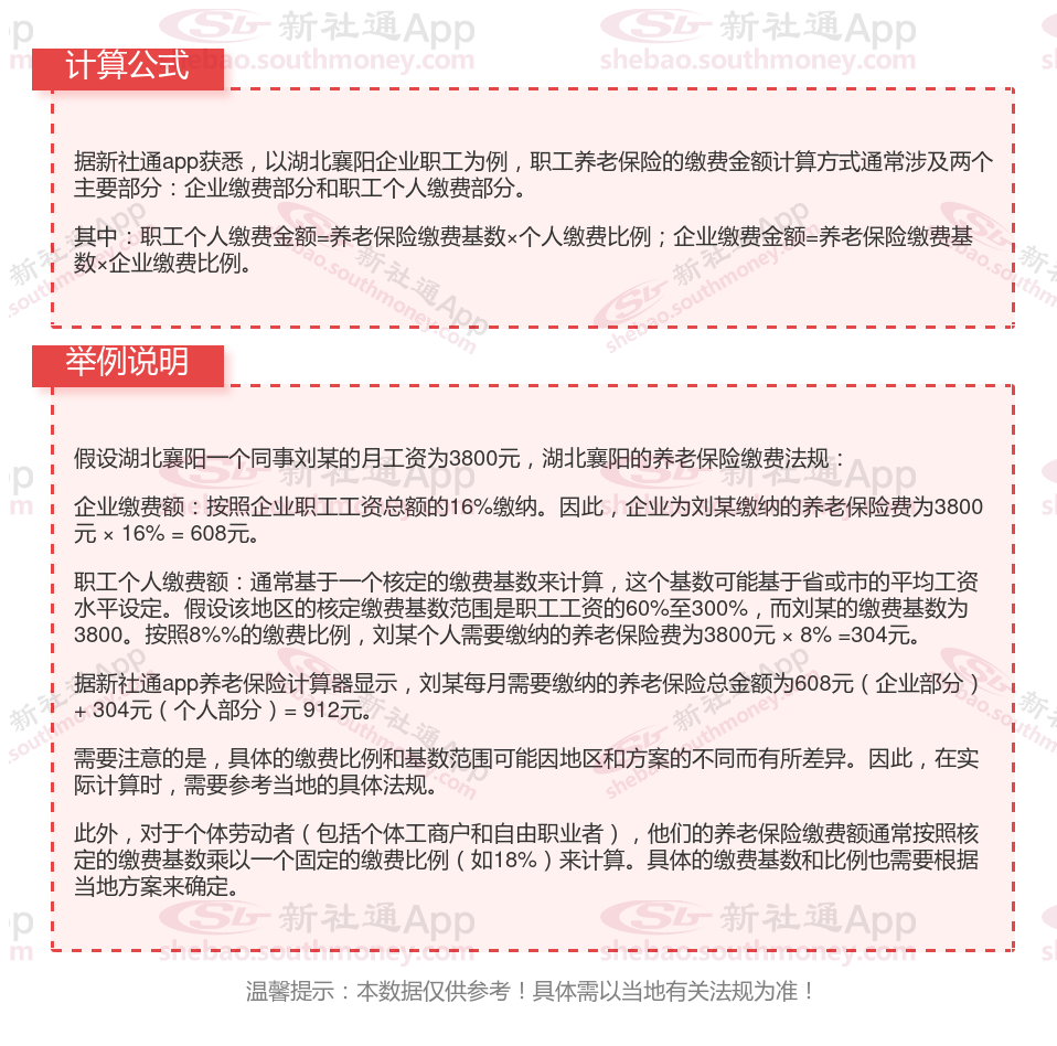
据新社通小编了解,湖北襄阳养老缴费基数直接关系要用户的养老保险的缴费比例。通常情况下,养老保险缴费基数是参保人员上一年申报个人所得会的工资和薪金税项的月平均额,由此可见,养老保险缴费基数是和个人的工资挂钩的。在进行养老保险缴费的时候,是根据缴费基数来计算的,那么湖北襄阳养老保险缴费比例单位和个人分别是多少?下面随新社通app小编一起来看看详情。
湖北襄阳缴费基数2023-2024年最新标准(最低)一个月要交多少钱?


养老保险和社保是一回事吗?
养老保险和社保不是一回事。养老保险是包含在社保里面的,养老保险属于社保体系中的一项内容。社保是社会保险的简称,社保的主要项目包括基本养老保险、基本医疗保险、工伤保险、失业保险、生育保险。建立社会保险制,保证公民在年老、疾病、工伤、失业、生育等情况下依法获得物质帮助的权利。
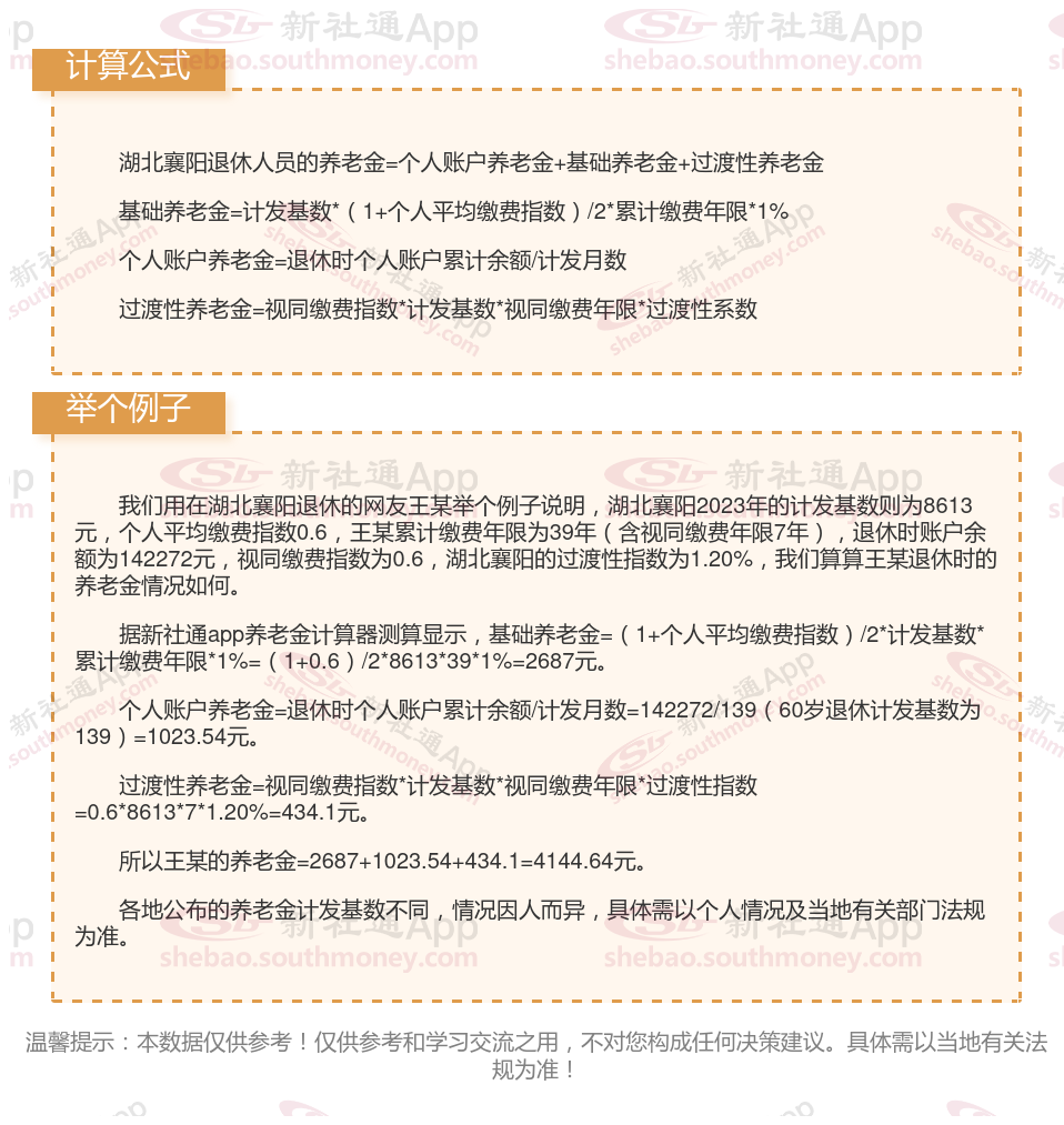
湖北襄阳养老金计算公式2024年最新计算器 社保退休能领多少钱?

(备注:数据仅供参考,具体以当地有关法规为准)
以上就是湖北襄阳养老保险缴费全部内容,希望对您有帮助,欢迎关注新社通app解锁更多社保专业资讯。