据新社通app获悉,养老保险通常指的就是我国的基本养老保险,它是我国养老保险体系中的第一支柱,旨在为劳动者在退休后提供基本生活保险。根据有关法规,我国的养老保险制要求参保人员累计缴费满15年,就可以在达到法定退休年龄之后正常领取相应的养老保险金。这个“15年”的累计缴费年限是领取养老保险金的一个基本条件,确保参保人员在退休时能够享有一定的养老保险。
需要注意的是,具体的法定退休年龄和养老保险金领取标准可能会因地区和方案的不同而有所差异。此外,随着我国养老保险制的不断完善和调整,相关方案也可能会有所调整。因此,在实际操作中,建议参考当地的具体法规。那么,自己交养老保险每月需要多少钱 山东济南养老保险退休后每月可以领多少?下面随新社通app小编一起来看看详情吧。

据新社通app获悉,以山东济南企业职工为例,职工养老保险的缴费金额计算方式通常涉及两个主要部分:企业缴费部分和职工个人缴费部分。以下是一个具体的计算示例:
假设山东济南某企业职工小明的月工资为4416元,山东济南的养老保险缴费法规:
企业缴费额:按照企业职工工资总额的16%缴纳。因此,企业为小明缴纳的养老保险费为4416元 × 16% = 706.56元。
职工个人缴费额:通常基于一个核定的缴费基数来计算,这个基数可能基于省或市的平均工资水平设定。假设该地区的核定缴费基数范围是职工工资的60%至300%,而小明的缴费基数为4416。按照8%%的缴费比例,小明个人需要缴纳的养老保险费为4416元 × 8% =353.28元。
据新社通app养老保险计算器显示,小明每月需要缴纳的养老保险总金额为706.56元(企业部分)+ 353.28元(个人部分)= 1059.84元。
》点击新社通app养老保险计算器,轻松测算你的养老保险缴纳金额!需要注意的是,具体的缴费比例和基数范围可能因地区和方案的不同而有所差异。因此,在实际计算时,需要参考当地的具体法规。
此外,对于个体劳动者(包括个体工商户和自由职业者),他们的养老保险缴费额通常按照核定的缴费基数乘以一个固定的缴费比例(如18%)来计算。具体的缴费基数和比例也需要根据当地方案来确定。
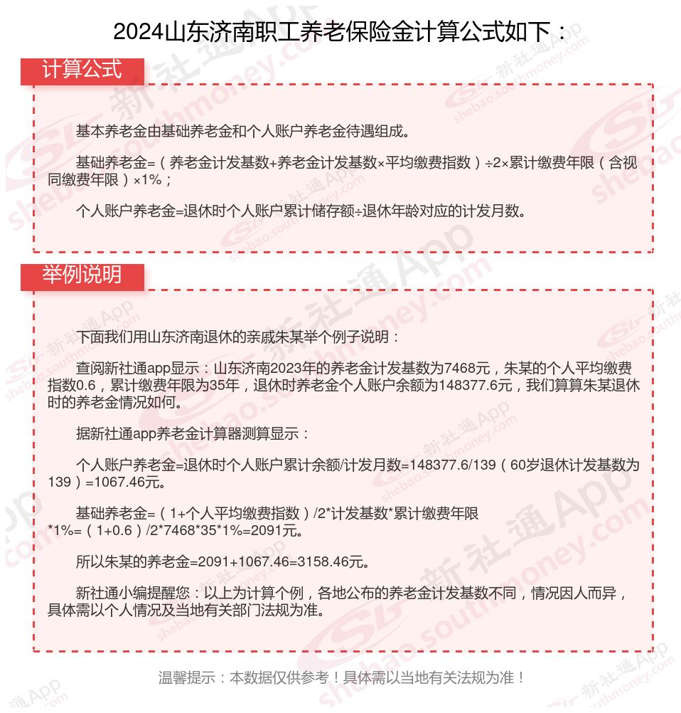
山东济南养老金计算公式2024年计算方法(在线计算器)

》新社通小编提示,“新社通app养老金计算器”可以计算养老金哦!以下是操作链接,点击即可轻松测算你的养老金!
怎么样提高养老待遇?
提高养老金待遇是一个综合性的过程,涉及多个方面的努力。以下是一些主要的方法:
推迟退休
不要提前退休:个人账户养老金的计算公式中,计发月数是根据退休年龄而定的。退休年龄越大,计发月数就越少,每月能领到的个人账户养老金就越多。
努力提升个人职称:
职称的提升往往伴随着个人工资的增加,从而增加养老保险的缴费基数,进而增加养老金的数额。
提高缴费基数:
养老金遵循“多缴多得”的原则,即前期缴费越多,后期获得的养老金就越多。因此,增加自己的缴费基数是提高养老金待遇的有效方式。
社保缴费基数通常是以当地上一年度社会平均工资的60%-300%为标准,企业职工需根据自己每月的工资水平确定缴费基数,而灵活就业人员可根据自己的实际经济状况选择合适的基数缴费。
关注个人健康状况
保持健康:我国养老保险制是终身制,养老金会一直发放到离世为止。因此,关注个人健康状况,延长寿命,也是提高养老金待遇的有效途径。
温馨提示:本数据源于网络,仅供参考!具体需以当地具体法规为准!
以上就是山东济南养老保险缴费全部内容,希望对您有帮助,欢迎关注新社通app解锁更多社保专业资讯。