据新社通app获悉,职工在正式上班并转正后,最重视的就是自己的福利待遇。特别是公司代为缴纳的五险一金,很多职工都会去查询五险一金的相关缴纳情况。养老保险是给予的福利待遇,用人单位是必须按照标准给职工缴纳的。那么,河南鹤壁养老金能领多少钱?职工养老保险缴费基数2023-2024年最新标准是多少。
河南鹤壁养老保险缴费基数2023年最新标准 一个月最低要交多少钱?举例说明

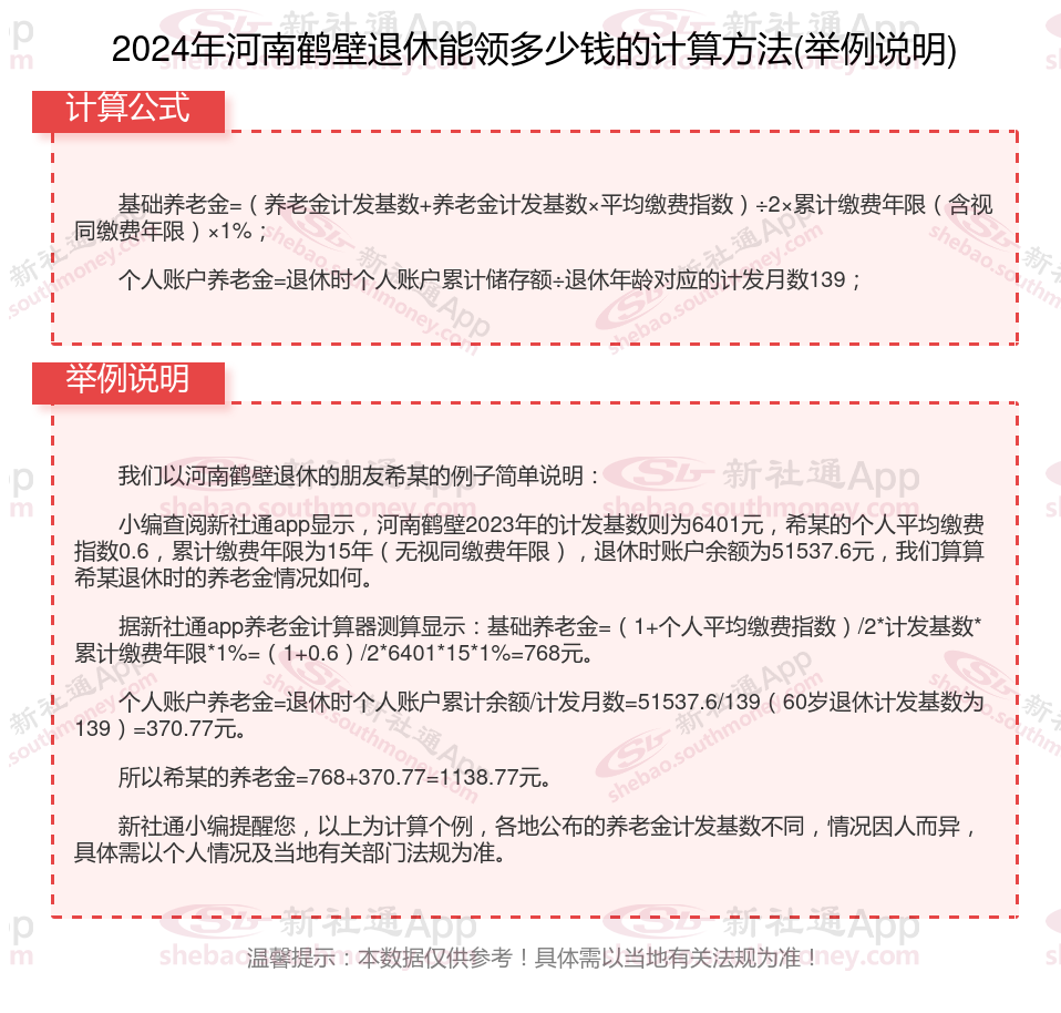
据新社通app获悉,河南鹤壁2024年职工养老保险缴费金额的计算涉及到缴费基数和缴费比例两个关键因素。
以下是一个计算养老保险缴费金额的示例:
以王某为例,假设他的养老保险缴费基数为3579元,单位缴费比例为16%,个人缴费比例为8%,试算一下王某每月要交多少钱养老保险?
据新社通app养老保险计算器显示,单位缴费金额=缴费基数×单位缴费比例=3579元×16%=572.64元/月。
据新社通app养老保险计算器显示,个人缴费金额=缴费基数×个人缴费比例=3579元×8%=286.32元/月。
因此,王某每月的养老保险缴费总额为858.96元,其中单位缴纳572.64元,个人缴纳286.32元。
》社保网小编提示,“新社通app养老金计算器”可以轻松测算您的养老保险要交多少钱!以下是操作链接!请注意,这只是一个简单的示例,具体的缴费基数和缴费比例可能因地区和方案的不同而有所差异。因此,在实际计算时,需要根据当地的具体方案来确定。同时,这只是一个基础的计算示例,实际的养老保险制可能还包含其他因素,如个人账户的积累、单位缴费等。
对于城镇个体工商户和灵活就业人员,他们的缴费基数通常为当地上年度在岗职工平均工资,缴费比例也是固定的。而对于新招职工,其缴费基数则以其起薪当月的工资收入为准,从第二年起,则按照上一年实发工资的月平均工资作为缴费基数。
总的来说,养老保险缴费金额的计算是一个相对复杂的过程,需要综合考虑多个因素。因此,在实际操作中,建议咨询当地社保部门或相关机构,以获取准确的计算结果。
河南鹤壁养老保险退休能领多少钱?(在线计算举例说明)

温馨提示:本数据仅供参考!仅供参考和学习交流之用,不对您构成任何决策建议。具体需以当地有关法规为准!
养老保险个人账户怎么查询?几种方法任您选择
养老保险对于我们每个人来说都是很重要的,我们缴纳养老保险也就是为了能让自己老了之后,有个稳定的养老金来源,那么,我们应该怎么去查询养老保险的缴费情况呢?接下来,我来给大家说。
查询养老保险缴费情况有几种不同的方式,大家可以根据自己的实际情况来选择:
1、最简单的就是电话查询:直接拨打社保局的电话“12333”,根据语音提示进行操作,就能查询到个人养老保险的相关信息。
2、可以去自己缴纳养老保险的当地社保机构或乡镇(街道)事务所打印《基本养老保险个人账户明细表》。
3、网络查询能够看到更多详细的信息,登录自己当地的人社网,点击个人社保信息查询,再把自己的身份证号码、密码和验证码填好,验证成功就能查看到养老保险的相关信息。
4、带上自己的身份证或者社保卡,到当地的社保局,通过“人力社保自助服务一体机”在现场就能直接查询。
5、通过网络查询的方式,还能看到自己的养老保险具体缴费比例是多少。
以上就是河南鹤壁养老保险缴费全部内容,希望对您有帮助,欢迎关注新社通app解锁更多社保专业资讯。