据新社通app获悉,养老保险是与参保人退休后的待遇相关的,只有达到了一定的缴费水平,退休后才能享受较好的待遇水平,也就是说缴费水平过低的话,那么未来能够享受的养老金水平也会比较低。而养老保险保费需要根据缴费基数确定。下面随新社通app小编一起来看看河北邢台养老保险缴费基数是什么?要交多少钱?
2023-2024河北邢台养老保险缴费最新标准 算算一个月要交多少钱?

据新社通app显示,河北邢台养老保险缴费基数2023-2024年最新标准如下:
缴费基数下限暂按不低于3920.55元/月执行。按照单位16%+个人8%的缴费费率,单位和个人养老保险缴费金额分别不低于627.29元/月、不低于313.64元/月。
(注:本文数据仅供参考,具体以当地缴费标准为准)
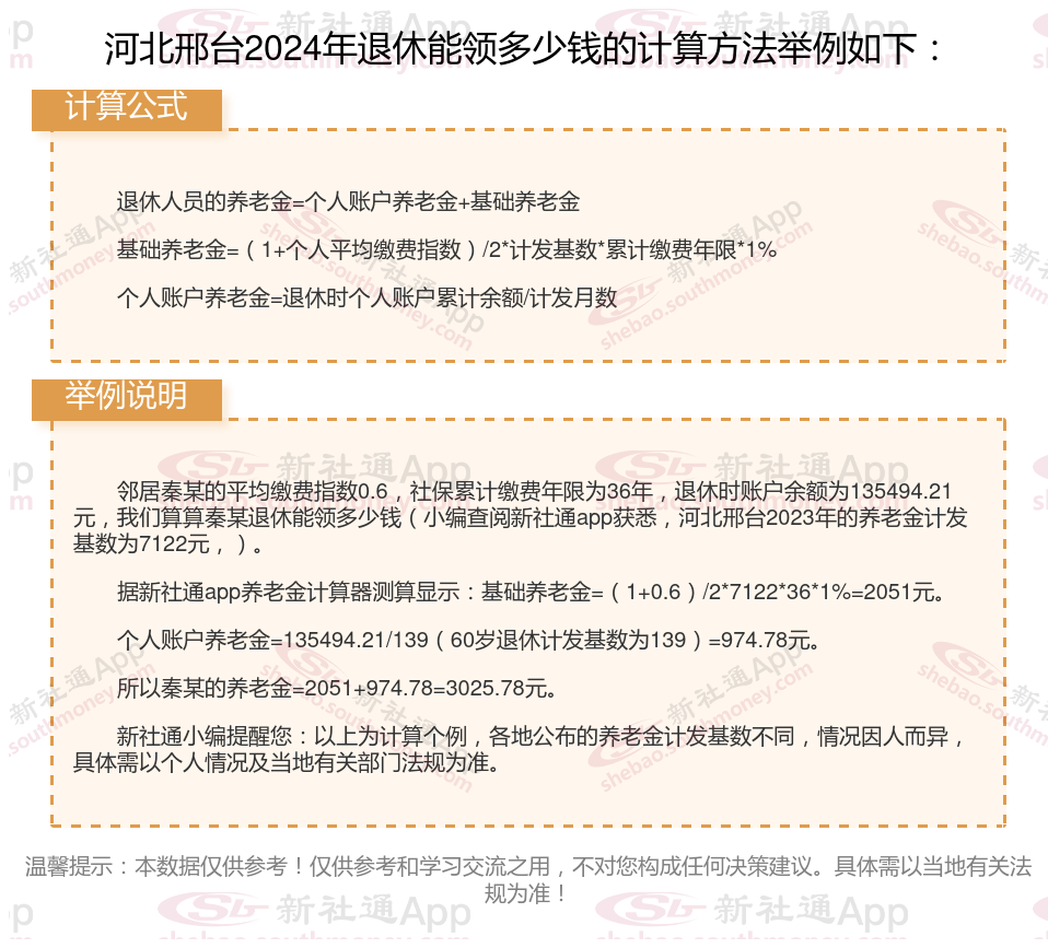
河北邢台养老保险退休能领多少钱?(在线计算举例说明)

》点击新社通app养老金计算器,轻松测算你的养老金!
温馨提示:本数据源于网络,仅供参考!具体需以当地具体法规为准!
养老保险要交多少年才可以领养老金
15年,养老保险至少要交满15年才可以领退休金。不管是城镇职工养老保险,还是居民养老保险,用户都需要累计缴费年限15年才可以享受退休的养老金。当养老保险缴纳年限达到15年,用户依旧可以继续缴纳费用,那么退休后可以领取的资金也会更多。
需要注意的是,养老保险需要连续缴纳,如果断缴的时间比较长的话可能会导致累计年限减少,所以一般情况下可以养老保险断缴时间不要超过3个月,不然可能就会重新累计缴纳年限了。
以上就是河北邢台养老保险缴费全部内容,希望对您有帮助,欢迎关注新社通app解锁更多社保专业资讯。