据新社通app获悉,养老保险是社保五险之一,参保人缴纳之后,退休时可以领取一定的养老金,而很多参保人也比较关心自己能拿多少钱,那么河北廊坊养老保险怎么计算自己能拿多少钱呢?看看你的养老保险要交多少钱?
河北廊坊养老保险缴费基数2023-2024年最新标准(最低)一个月要交多少钱?举例说明

据新社通app获悉,以河北廊坊企业职工为例,职工养老保险的缴费金额计算方式通常涉及两个主要部分:企业缴费部分和职工个人缴费部分。以下是一个具体的计算示例:
假设河北廊坊某企业职工小明的月工资为3920.55元,河北廊坊的养老保险缴费法规:
企业缴费额:按照企业职工工资总额的16%缴纳。因此,企业为小明缴纳的养老保险费为3920.55元 × 16% = 627.29元。
职工个人缴费额:通常基于一个核定的缴费基数来计算,这个基数可能基于省或市的平均工资水平设定。假设该地区的核定缴费基数范围是职工工资的60%至300%,而小明的缴费基数为3920.55。按照8%%的缴费比例,小明个人需要缴纳的养老保险费为3920.55元 × 8% =313.64元。
据新社通app养老保险计算器显示,小明每月需要缴纳的养老保险总金额为627.29元(企业部分)+ 313.64元(个人部分)= 940.93元。
》点击新社通app养老保险计算器,轻松测算你的养老保险缴纳金额!需要注意的是,具体的缴费比例和基数范围可能因地区和方案的不同而有所差异。因此,在实际计算时,需要参考当地的具体法规。
此外,对于个体劳动者(包括个体工商户和自由职业者),他们的养老保险缴费额通常按照核定的缴费基数乘以一个固定的缴费比例(如18%)来计算。具体的缴费基数和比例也需要根据当地方案来确定。
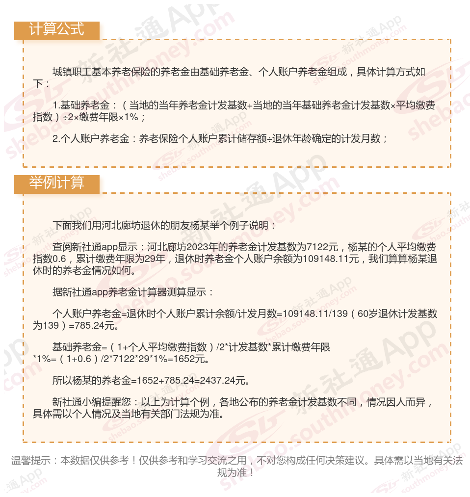
河北廊坊养老保险退休能领多少钱?(在线计算举例说明)

》新社通小编提示,“新社通app养老金计算器”也可以计算养老金哦!以下是操作链接,点击即可轻松测算你的养老金!
温馨提示:本数据仅供参考!具体需以当地有关法规为准!
以上就是河北廊坊养老保险缴费全部内容,希望对您有帮助,欢迎关注新社通app解锁更多社保专业资讯。