新疆铁门关养老保险缴费基数2023-2024是多少?据新社通app获悉,城镇职工养老保险退休待遇优于城乡居民养老保险,缴费年限是关键。最低缴费年限为15年,满60周岁可享受待遇。养老保险缴费原则“多缴多得,长缴多得”。电子化缴费渠道方便快捷。那么,新疆铁门关养老保险要交多少钱?社保退休能领多少钱?下面就随新社通app小编一起来看看详情吧。
新疆铁门关养老保险每月缴费金额的计算方法 2023-2024年最新标准来了

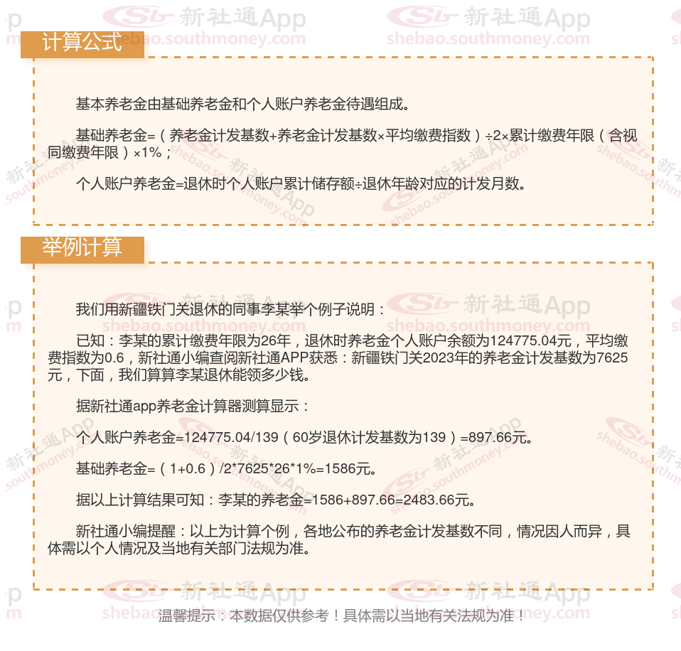
据新社通app获悉,新疆铁门关养老保险缴费金额的计算通常基于缴费基数和缴费比例。以下是一个具体的计算举例:
新疆铁门关假设某职工养老保险的缴费基数为4999元,单位缴费比例为16%,个人缴费比例为8%。
据新社通app养老保险计算器显示:养老保险费=养老保险缴费基数×单位缴费比例+养老保险缴费基数×个人缴费比例。
那么,该职工的单位应缴养老保险费为:4999元×16%=799.84元;
该职工个人应缴养老保险费为:4999元×8%=399.92元。
据新社通app养老保险计算器显示,该职工每月应缴的养老保险费总额为:799.84元+399.92元= 1199.76元。
请注意,这只是一个示例计算,实际缴费金额会根据具体的缴费基数和缴费比例而有所不同。此外,养老保险方案也会随时间变化,建议在实际计算时参考最新的方案法规。》点击新社通app养老保险计算器,轻松测算你的养老保险缴纳金额!
新疆铁门关社保退休能领多少钱?(在线计算举例说明)

温馨提示:本数据仅供参考!仅供参考和学习交流之用,不对您构成任何决策建议。具体需以当地有关法规为准!
养老保险缴费满多少年可以退休?
至少15年。若参保人想要在退休后领取养老金,至少需要缴纳养老保险满15年。但这不意味着参保人缴纳满15年的养老保险之后,就可以随意不再缴纳。
根据相关法规,在职员工正在工作的,无论其养老保险是否缴纳满15年,单位和个人都有义务继续缴费,直至退休。而对于灵活就业人员来说,养老保险缴纳满15年的,可以自行确定接下来是否继续缴费。
养老保险缴费越多越好吗?
是的。职工养老保险遵循“多缴多得,长缴多得”原则,在其他关于养老金计发因素不变的情况下,缴费年限越长,养老保险待遇就相对越高。因此,在经济条件充足的情况下,建议参保人多缴长缴,这样才可以更好保证自己老年生活水平。
以上就是新疆铁门关养老保险缴费全部内容,希望对您有帮助,欢迎关注新社通app解锁更多社保专业资讯。