据新社通app获悉,一般情况下养老保险的缴费金额是根据当下的一个养老缴费基数来计算的。不同地区以及不同年份的养老缴费基数都是不一样的,每年都可以看到各地的养老缴费基数调整的消息。那么辽宁营口养老缴费基数究竟是什么?下面随新社通app小编一起来看看辽宁营口养老保险缴费比例个人和单位2024是多少!

据新社通app获悉,辽宁营口养老保险缴费金额的计算涉及多个因素,包括缴费基数、缴费比例等,且各地的具体方案可能存在差异。以下是一个基于一般情况的养老保险缴费金额计算举例:
假设辽宁营口的养老保险缴费基数为4273元,个人按照8%的比例缴纳养老保险费用,企业按照16%的比例缴纳。则该职工的养老保险缴费计算如下:
养老保险费金额=养老保险缴费基数*个人缴费比例+养老保险缴费基数*单位缴费比例
1.个人缴费部分:
缴费比例:个人缴费比例一般为8%。
据新社通app养老保险计算器显示,缴费金额:4273元 * 8% = 341.84元。所以,该职工每月需要个人缴纳341.84元的养老保险费用。
2.企业缴费部分:
缴费比例:企业缴费比例一般为16%。
据新社通app养老保险计算器显示,缴费金额::4273*16% =683.68元。所以,企业需要为该职工每月缴纳683.68元的养老保险费用。
》社保网小编提示,“新社通app养老金计算器”可以轻松测算您的养老保险要交多少钱!以下是操作链接!请注意,这只是一个基本的计算示例。实际上,养老保险的缴费金额还可能受到其他因素的影响,如个人工资水平超过或低于当地社会平均工资的一定倍数时,缴费基数的确定会有所不同。此外,各地的具体方案也可能会有所差异,因此在实际计算时,需要参考当地的相关方案。
如果您需要具体的计算或了解更详细的信息,建议您咨询当地的社保部门或相关机构,以获取最准确的信息。
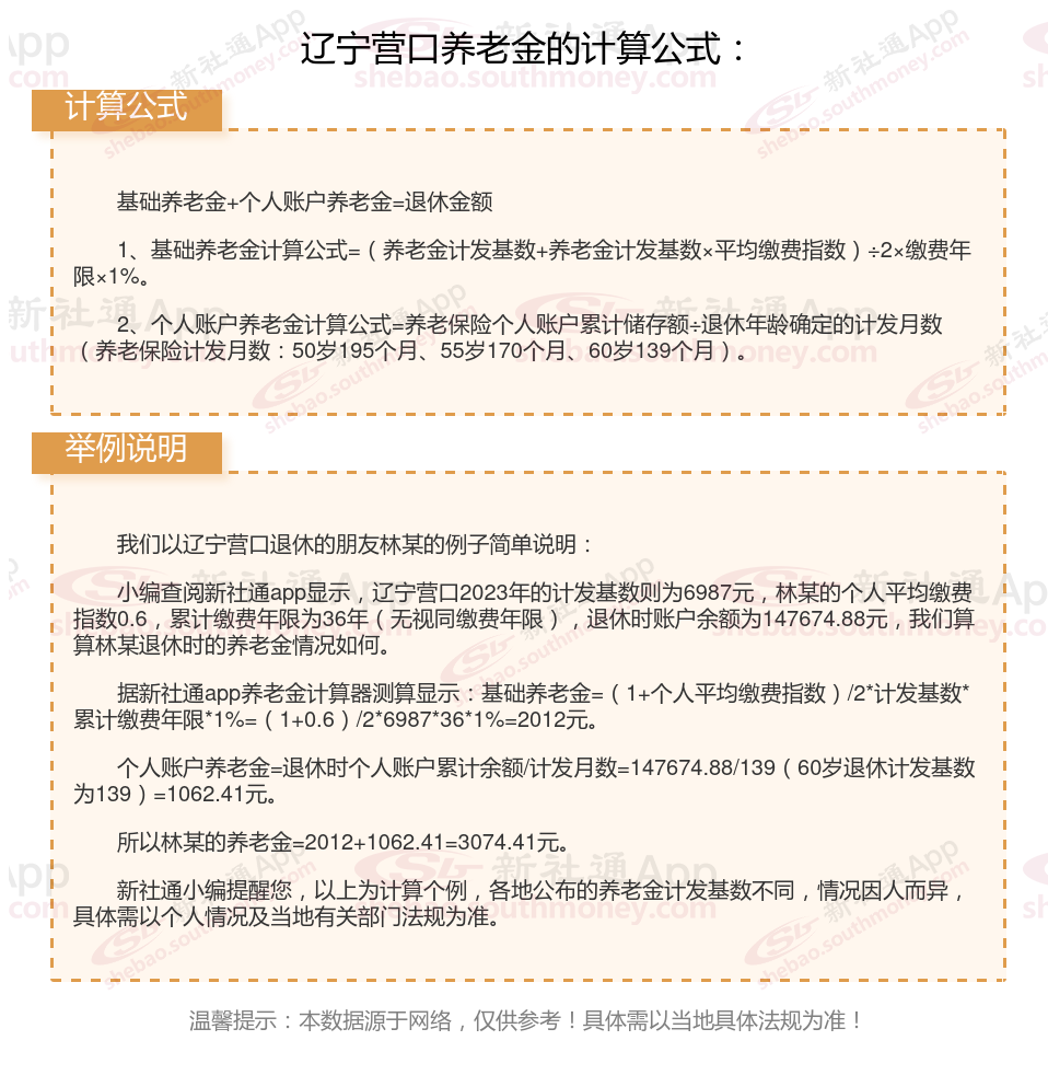
辽宁营口养老金计算公式2024年计算方法(在线计算器)

养老金计发月数是什么意思?
养老金计发月数指的是养老金待遇计划发放的月数。这个数值是根据城镇人口平均估计寿命、退休年龄以及基金投资收益率等多个因素来确定的。目前,我国60岁、55岁和50岁退休职工的个人账户养老金的计发月数分别为139个月、170个月和195个月。
然而,这个计发月数并非一成不变。随着记账利率的变化、退休金增长方案的调整以及人均预期寿命的延长等因素,养老金计发月数可能会发生变化。因此,具体的养老金计发月数应以当时的法规为准。
为了获取最准确的信息,建议定期查阅相关的方案或咨询当地的社保部门。同时,了解养老金计发月数的含义和影响因素,也有助于更好地规划个人的养老保险。

(备注:数据仅供参考,具体以当地有关法规为准)
以上就是辽宁营口养老保险缴费全部内容,希望对您有帮助,欢迎关注新社通app解锁更多社保专业资讯。