据新社通app获悉,职工在正式上班并转正后,最重视的就是自己的福利待遇。特别是公司代为缴纳的五险一金,很多职工都会去查询五险一金的相关缴纳情况。养老保险是给予的福利待遇,用人单位是必须按照标准给职工缴纳的。那么,河北保定养老金能领多少钱?职工养老保险缴费基数2023-2024年最新标准是多少。
河北保定养老保险缴费基数2023-2024最新标准来了
据新社通app显示,河北保定职工养老保险缴费基数2023-2024年最新标准如下:
河北保定养老保险最低缴费基数:3920.55元;
企业缴费比例:16%;
个人缴费比例:8%
合计缴费金额=企业缴费金额627.29元+个人缴费金额313.64元=940.93元。
(注:本文数据仅供参考,具体以当地缴费标准为准)
》点击新社通app养老保险计算器,轻松测算你的养老保险缴费金额!
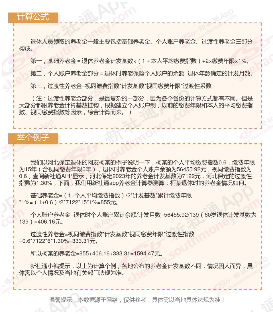
河北保定社保养老保险交满能领多少钱?(在线计算举例说明)

(备注:数据仅供参考,具体以当地有关法规为准)
养老保险需要连续交费吗
养老保险可以累计交费,中间断交也没关系,下次再缴纳时,社保系统会自动累加在一起的。简单来说就是断断续续累积15年也是可以的。只要社会养老保险缴满15年,职工到达退休年龄之后即可享受养老金待遇。
以上就是河北保定养老保险缴费全部内容,希望对您有帮助,欢迎关注新社通app解锁更多社保专业资讯。