据新社通app获悉,养老保险是一种保护老人晚年生活的保险。在未达到退休年龄之前,定期进行缴纳养老保险,就可以在退休之后享受养老保险所发放的资金。那么,山西吕梁养老保险缴纳比例大家都清楚吗?下面带大家来看看养老保险要交多少钱,退休能领多少钱。
山西吕梁养老保险缴费基数2023-2024最新标准如下

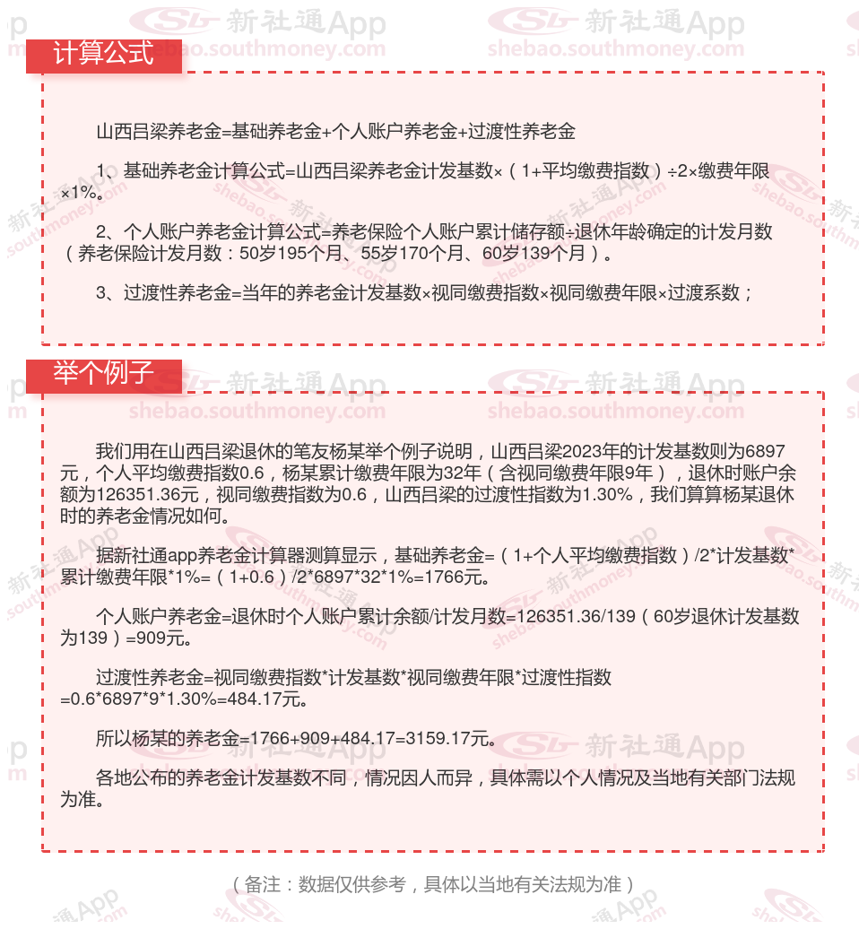
山西吕梁社保退休能领多少钱?(在线计算举例说明)

》点击新社通app养老金计算器,轻松测算你的养老金!
温馨提示:本数据源于网络,仅供参考!具体需以当地具体法规为准!
养老保险需要连续交费吗
养老保险可以累计交费,中间断交也没关系,下次再缴纳时,社保系统会自动累加在一起的。简单来说就是断断续续累积15年也是可以的。只要社会养老保险缴满15年,职工到达退休年龄之后即可享受养老金待遇。
以上就是山西吕梁养老保险缴费全部内容,希望对您有帮助,欢迎关注新社通app解锁更多社保专业资讯。