据新社通app获悉,职工基本养老保险是社会保险中的一个险种。养老保险待遇是多缴多得、长缴多得。但确确实实还是有很多人就是只缴纳养老保险15年,退休就能领养老金,这种情况下能领多少养老金呢?江苏泰州养老保险缴费标准是什么样的?跟着新社通app小编一起来看看吧。
江苏泰州养老保险缴费基数2023-2024年最新标准(最低)
据新社通app显示,江苏泰州职工养老缴费基数2023-2024年最新标准是多少,江苏泰州养老保险基数明细如下:
养老保险最低缴费基数为:4494元;
个人缴费比例:8%,个人缴费金额:359.52元;
企业缴费比例:16%,企业缴费金额:719.04元;
合计缴费:1078.56元。
(注:本文数据仅供参考,具体以当地缴费标准为准)
江苏泰州养老保险每月缴费金额的计算方法
据新社通app获悉,江苏泰州职工养老保险的缴费金额通常是根据职工的工资总额和缴费比例来计算的。以下是一个具体的例子来说明这一计算过程:
假设江苏泰州某企业职工的工资收入为4494元/月,且该工资收入高于当地公布的养老保险缴费基数下限,但低于缴费基数上限。那么,该职工的月缴费基数即为4494元。
单位缴纳部分:根据一般的缴费比例16%,单位每月为该职工缴纳的养老保险费金额为4494元×16%=719.04元。
个人缴纳部分:同样根据一般的缴费比例8%,该职工每月需要缴纳的养老保险费金额为4494元×8%=359.52元。
据新社通app养老保险计算器显示,该职工每月总共需要缴纳的养老保险费金额为719.04元(单位部分)+ 359.52元(个人部分)= 1078.56元。
》社保网小编提示,“新社通app养老金计算器”可以轻松测算您的养老保险要交多少钱!以下是操作链接!
需要注意的是,上述例子中的缴费比例仅作为参考,实际缴费比例可能因地区和法规的不同而有所差异。此外,对于工资收入低于缴费基数下限或高于缴费基数上限的职工,其缴费基数的计算方式也会有所不同。具体计算方法可咨询当地社保部门或相关机构。
江苏泰州养老金如何查询个人账户余额?
养老保险退保条件有哪些?
【1】职工去世
如果职工在退休之前就去世了,养老保险个人帐户的累计额也可以一次性结算出来,由法定继承人领取。如果是在退休后领取养老金的期间去世,那么该职工个人账户里未领取完的余额也可以一次性结算出来,由法定继承人领取。
【2】达到法定退休年龄
当办理了养老保险的职工达到了法定退休年龄,但又没有缴满法定的15年时可以去社保经办机构申请终止职工基本养老保险关系,将个人账户储存额一次性结算退还给本人。
【3】离境、移民定居
如果职工在办理了职工基本养老保险之后,要去境外定居生活或者直接移民的话,也可以在离境的时候向社保经办机构申请终止职工基本养老保险关系,让社保经办机构将个人账户储存额一次性结算退还给本人。
总的来说,社保中的养老保险可以退保的。但是是有条件的,并不是想要退保就能立刻退保的。在没有缴纳满15年养老保险,同时不愿意把剩下的年份缴纳满,那么是可以申请把个人养老账户的所有钱退回到自己个人账户的。
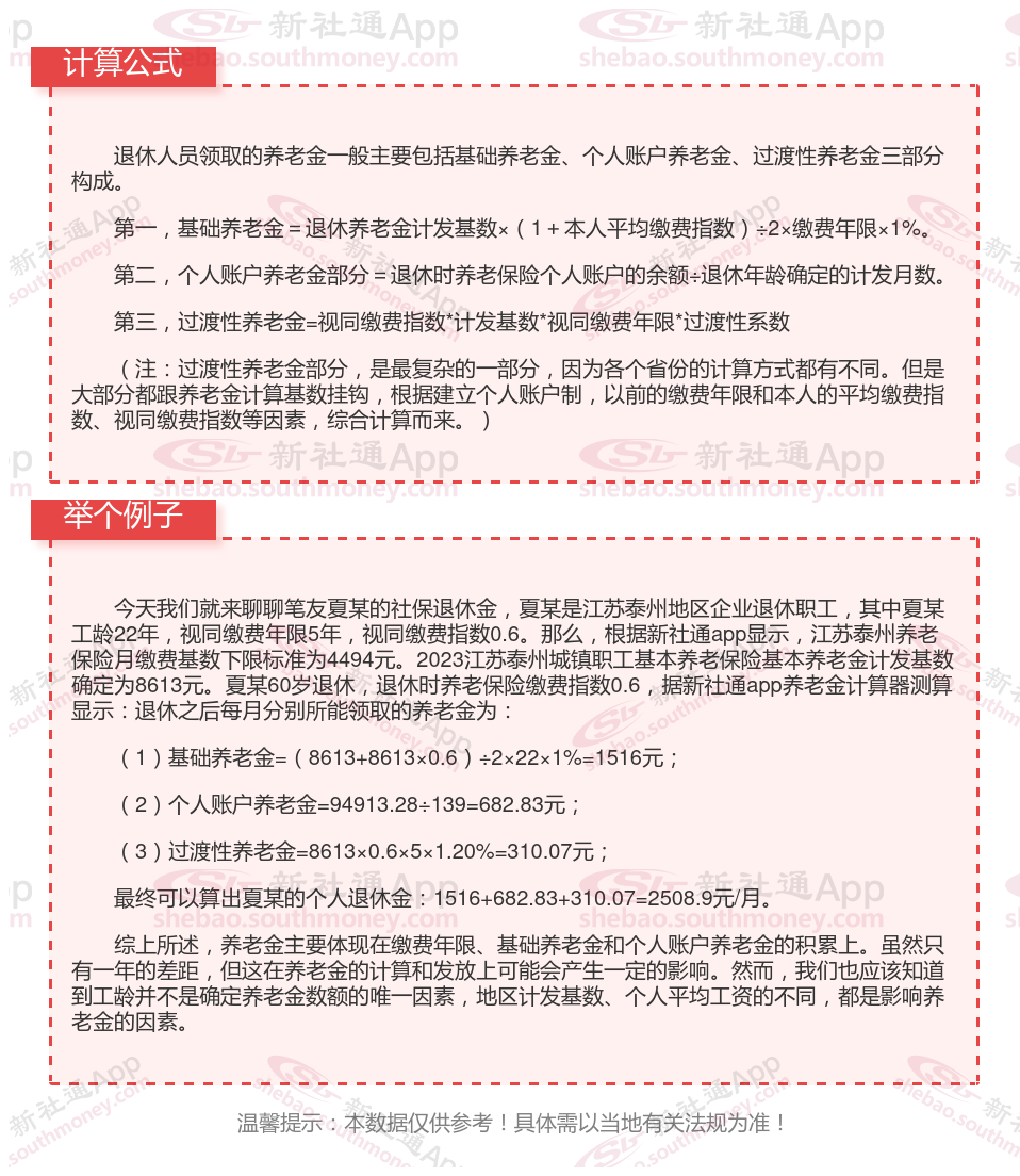
江苏泰州社保退休能领多少钱?(在线计算举例说明)

(备注:数据仅供参考,具体以当地有关法规为准)
以上就是江苏泰州养老保险缴费全部内容,希望对您有帮助,欢迎关注新社通app解锁更多社保专业资讯。