据新社通app获悉,养老保险是一种保护老人晚年生活的保险。在未达到退休年龄之前,定期进行缴纳养老保险,就可以在退休之后享受养老保险所发放的资金。那么,吉林通化养老保险缴纳比例大家都清楚吗?下面带大家来看看养老保险要交多少钱,退休能领多少钱。
吉林通化养老保险缴费基数2023-2024年最新标准(最低)一个月要交多少钱?举例说明

据新社通app获悉,吉林通化的养老保险缴费金额因个人情况而异,包括个人缴费基数、缴费比例等因素。以下是一些参考信息:
2024年吉林通化城镇职工基本养老保险缴费基数的下限为4307.1元。吉林通化职工基本养老保险由用人单位和职工分别按其缴费基数的16%和8%按月共同缴纳。吉林通化养老金一个月缴费金额如下:
》点击新社通app养老保险计算器,轻松测算你的养老保险缴纳金额!个人养老保险缴费金额=个人的缴费基数*缴费比例=4307.1*8%=344.57元
单位养老保险缴费金额=单位的缴费基数*缴费比例=4307.1*16%=689.14元
据新社通app养老保险计算器显示,吉林通化职工基本养老保险缴费金额=个人养老保险缴费金额+单位养老保险缴费金额=344.57元+689.14元=1033.71元
另外,请注意,这些标准和方案可能会根据时间、方案调整等因素有所变化,因此建议您咨询吉林通化社保局或相关部门以获取最新、最准确的信息。总的来说,为了准确了解吉林通化养老保险的缴费金额,您需要根据自己的具体情况,结合最新的方案法规进行计算。同时,定期关注相关方案调整,以便及时了解并适应新的缴费要求。
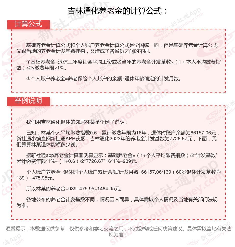
吉林通化养老保险退休能领多少钱?(在线计算举例说明)

》新社通小编提示,“新社通app养老金计算器”也可以计算养老金哦!以下是操作链接,点击即可轻松测算你的养老金!
温馨提示:本数据源于网络,仅供参考!具体需以当地具体法规为准!
以上就是吉林通化养老保险缴费全部内容,希望对您有帮助,欢迎关注新社通app解锁更多社保专业资讯。