2024退休金计算方式是怎样的?
基本养老金由统筹养老金和个人账户养老金组成。根据《中华人民共和国社会保险法》第十五条,基本养老金根据个人累计缴费年限、缴费工资、当地职工平均工资、个人账户金额、城镇人口平均预期寿命等因素确定。
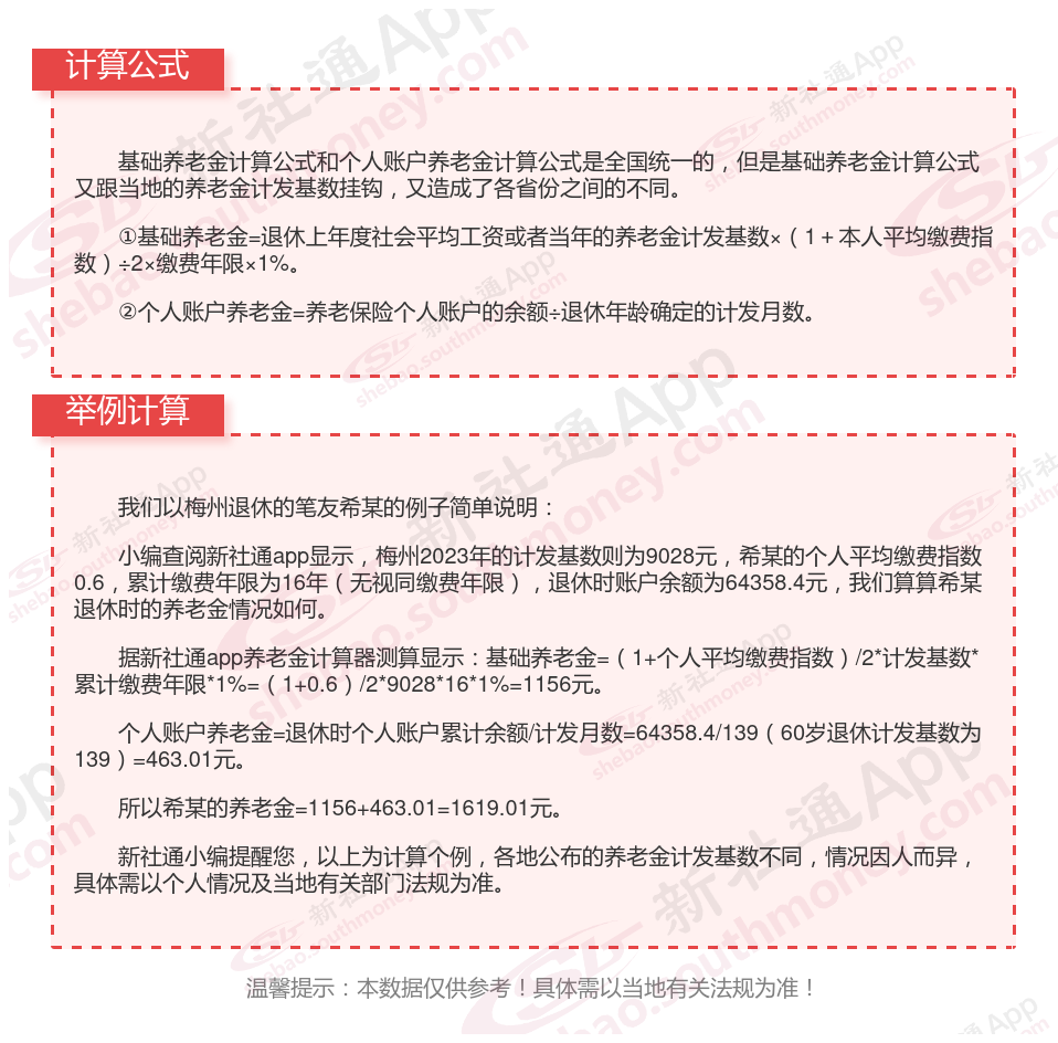
个人账户养老金部分,等于养老保险个人账户的余额÷退休年龄确定的计发月数。

养老保险要交多少年可以领养老金?
我国的法定退休年龄根据不同人群和工种有所不同。通常情况下,男性职工的法定退休年龄是60周岁,女性干部的法定退休年龄是55周岁,女性工人的法定退休年龄是50周岁。然而,对于从事井下、高空、高温、特别繁重体力劳动或其他有害身体健康的工作的职工,退休年龄有所提前。具体为男职工年满55周岁、女职工年满45周岁。此外,如果职工因病或非因工致残,由医院证明并经有关部门确认完全丧失劳动能力的,退休年龄为男年满50周岁、女年满45周岁。
请注意,退休年龄的具体法规可能会根据方案调整而有所变化,建议您咨询当地社保部门或人力资源部门以获取最准确的信息。
退休金的多少是综合多个要素得出的结果,这些要素涵盖了个人累计的工作年限(工龄)、当时的社会平均薪资水平、养老保险的个人及单位缴费比例、养老保险个人账户资金积累量、个人实际办理退休的年龄、历年的缴费档次和水平,以及是否受到养老金额外增发法规的影响等,这些因素共同确定了退休金的最终数额。