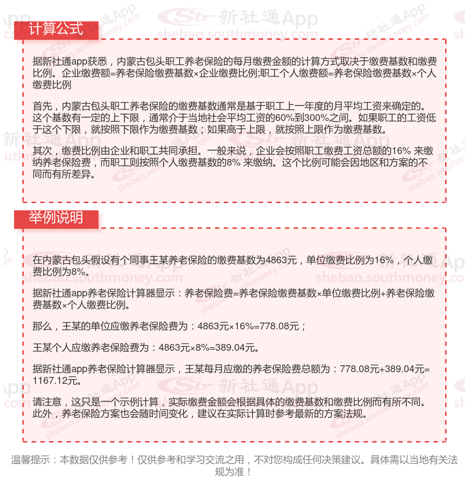
据新社通小编了解,内蒙古包头养老缴费基数直接关系要用户的养老保险的缴费比例。通常情况下,养老保险缴费基数是参保人员上一年申报个人所得会的工资和薪金税项的月平均额,由此可见,养老保险缴费基数是和个人的工资挂钩的。在进行养老保险缴费的时候,是根据缴费基数来计算的,那么内蒙古包头养老保险缴费比例单位和个人分别是多少?下面随新社通app小编一起来看看详情。
养老保险一个月要交多少钱?内蒙古包头缴费基数2023-2024年最新标准(最低)


内蒙古包头养老金计算工资2024年最新计算器 社保退休能领多少钱?
退休人员的养老金=个人账户养老金+基础养老金+过渡性养老金,
基础养老金=(1+个人平均缴费指数)/2*计发基数*累计缴费年限*1%
个人账户养老金=退休时个人账户累计余额/计发月数
过渡性养老金=视同缴费指数*计发基数*视同缴费年限*过渡性系数
其中,计算公式不相同,我们用在内蒙古包头退休网友举个例子说明一下,内蒙古包头2023年的计发基数则为7469元,个人平均缴费指数0.6,该网友累计缴费年限为25年(含视同缴费年限9年),退休时账户余额为116712元,视同缴费指数为0.6,内蒙古包头的过渡性指数为1.40%,我们算算这位网友退休时的养老金情况如何。
据新社通app养老金计算器测算显示,基础养老金=(1+个人平均缴费指数)/2*计发基数*累计缴费年限*1%=(1+0.6)/2*7469*25*1%=1494元。
个人账户养老金=退休时个人账户累计余额/计发月数=116712/139(60岁退休计发基数为139)=839.65元。
过渡性养老金=视同缴费指数*计发基数*视同缴费年限*过渡性指数=0.6*7469*9*1.40%=564.66元。
所以这位内蒙古包头退休人员的养老金=1494+839.65+564.66=2898.31元。
各地公布的养老金计发基数不同,情况因人而异,具体需以个人情况及当地有关部门法规为准。
温馨提示:本数据仅供参考!仅供参考和学习交流之用,不对您构成任何决策建议。具体需以当地有关法规为准!
以上就是内蒙古包头养老保险缴费全部内容,希望对您有帮助,欢迎关注新社通app解锁更多社保专业资讯。