据新社通小编了解,江西鹰潭养老缴费基数直接关系要用户的养老保险的缴费比例。通常情况下,养老保险缴费基数是参保人员上一年申报个人所得会的工资和薪金税项的月平均额,由此可见,养老保险缴费基数是和个人的工资挂钩的。在进行养老保险缴费的时候,是根据缴费基数来计算的,那么江西鹰潭养老保险缴费比例单位和个人分别是多少?下面随新社通app小编一起来看看详情。
江西鹰潭养老保险每月缴费金额的计算方法 2023-2024年最新标准来了

据新社通app获悉,江西鹰潭养老保险缴费金额的计算涉及多个因素,包括缴费基数、缴费比例等,且各地的具体方案可能存在差异。以下是一个基于一般情况的养老保险缴费金额计算举例:
假设江西鹰潭的养老保险缴费基数为3839元,个人按照8%的比例缴纳养老保险费用,企业按照16%的比例缴纳。则该职工的养老保险缴费计算如下:
养老保险费金额=养老保险缴费基数*个人缴费比例+养老保险缴费基数*单位缴费比例
1.个人缴费部分:
缴费比例:个人缴费比例一般为8%。
据新社通app养老保险计算器显示,缴费金额:3839元 * 8% = 307.12元。所以,该职工每月需要个人缴纳307.12元的养老保险费用。
2.企业缴费部分:
缴费比例:企业缴费比例一般为16%。
据新社通app养老保险计算器显示,缴费金额::3839*16% =614.24元。所以,企业需要为该职工每月缴纳614.24元的养老保险费用。
》社保网小编提示,“新社通app养老金计算器”可以轻松测算您的养老保险要交多少钱!以下是操作链接!请注意,这只是一个基本的计算示例。实际上,养老保险的缴费金额还可能受到其他因素的影响,如个人工资水平超过或低于当地社会平均工资的一定倍数时,缴费基数的确定会有所不同。此外,各地的具体方案也可能会有所差异,因此在实际计算时,需要参考当地的相关方案。
如果您需要具体的计算或了解更详细的信息,建议您咨询当地的社保部门或相关机构,以获取最准确的信息。
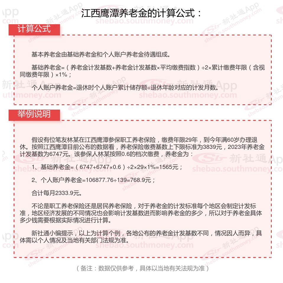
江西鹰潭社保退休能领多少钱?(在线计算举例说明)

温馨提示:本数据仅供参考!仅供参考和学习交流之用,不对您构成任何决策建议。具体需以当地有关法规为准!
养老保险是多交多得吗?
养老保险是多交多得,养老保险多交多得主要体现以下两方面:
1、缴费时间越长拿的越多。基本养老保险费用是按月缴纳的,一年为一个核算单位。缴纳时间越长,缴费年限越长。在计算养老金时,缴费年限非常重要,缴费年限越长,养老金数额越高。
2、每年缴纳的养老保险费的缴纳基数越高,拿的越多。缴费基数高,缴费金额就会增加,个人账户储存额就会随之增高。同时每年缴费基数高,就是历年缴费基数高,在计算养老金时,个人账户储存额和历年缴费基数也是重要影响因素。
总的来说,养老保险多交,退休时领取的养老金也就越多,当然对于灵活就业人员来说,养老保险还是根据自身情况缴纳,不要因为多交养老保险而增加了经济压力。
以上就是江西鹰潭养老保险缴费全部内容,希望对您有帮助,欢迎关注新社通app解锁更多社保专业资讯。