据新社通app获悉,职工养老保险是我国基本养老保险体系的重要组成部分,它采取的是单位与个人共同缴费的机制。一般而言,个人的缴费比例为8%。在常规情况下,单位所缴纳的养老保险费用会直接汇入养老保险统筹基金账户中,用于整个养老保险体系的资金积累和运作。那么,青海西宁养老保险2023-2024年缴费标准是多少?下面随新社通app小编一起来看看详情吧。
青海西宁养老保险缴费基数2023-2024年最新标准(最低)

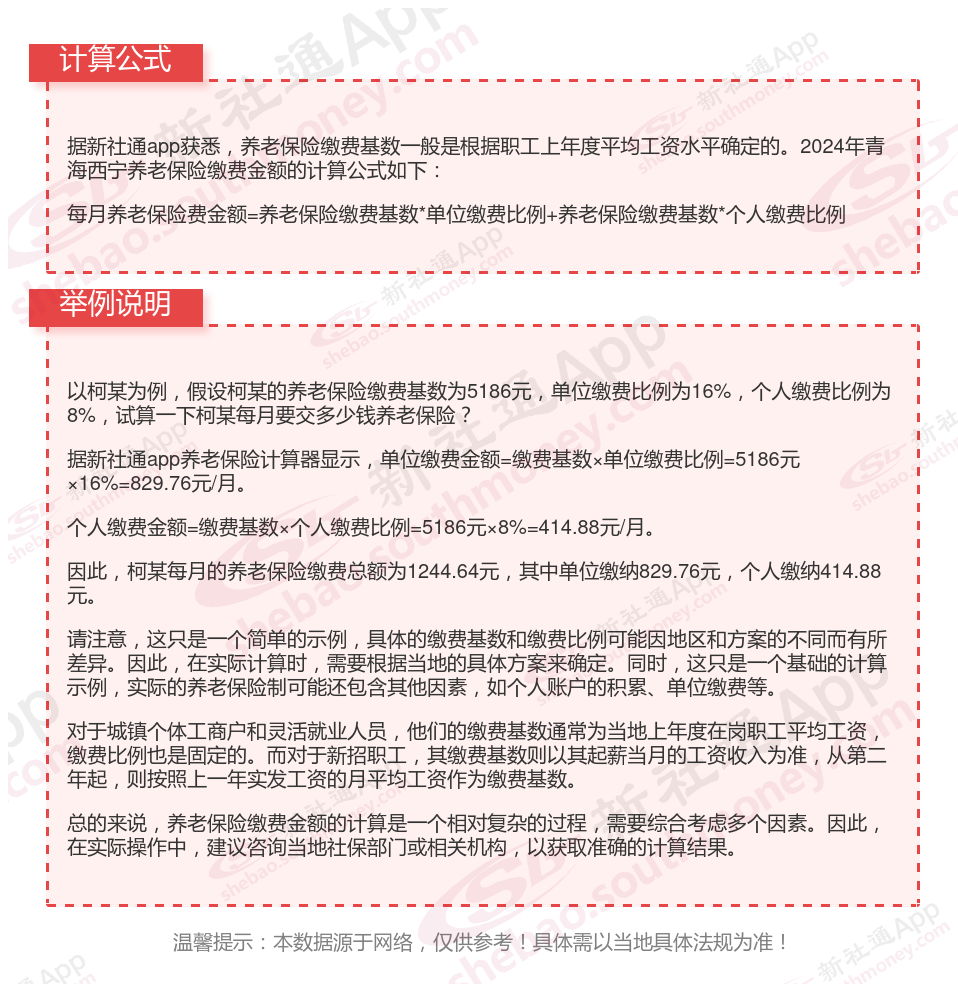
青海西宁养老保险每月缴费金额的计算方法

青海西宁社保退休能领多少钱?(在线计算举例说明)
2024青海西宁职工养老保险金计算公式如下:
青海西宁基础养老金+个人账户养老金+过渡性养老金=退休金额
1、基础养老金计算公式=(青海西宁养老金计发基数+青海西宁养老金计发基数×平均缴费指数)÷2×缴费年限×1%。
2、个人账户养老金计算公式=养老保险个人账户累计储存额÷退休年龄确定的计发月数(养老保险计发月数:50岁195个月、55岁170个月、60岁139个月)。
3、过渡性养老金=当年的养老金计发基数×视同缴费指数×视同缴费年限×过渡系数;
工龄42年养老金计算举例
假设,参保人A是青海西宁地区企业退休职工,其中参保人A工龄42年,视同缴费年限10年,视同缴费指数0.6。那么,根据消息显示,青海西宁养老保险月缴费基数下限标准为5186元。2023青海西宁城镇职工基本养老保险基本养老金计发基数确定为8591元。参保人60岁退休,退休时养老保险缴费指数0.6,据新社通app养老金计算器测算显示:退休之后每月分别所能领取的养老金为:
(1)基础养老金=(8591+8591×0.6)÷2×42×1%=2887元;
(2)个人账户养老金=209099.52÷139=1504.31元;
(3)过渡性养老金=8591×0.6×10×1.40%=721.64元;
最终可以算出个人退休金:2887+1504.31+721.64=5112.95元/月。
综上所述,养老金主要体现在缴费年限、基础养老金和个人账户养老金的积累上。虽然只有一年的差距,但这在养老金的计算和发放上可能会产生一定的影响。然而,我们也应该知道到工龄并不是确定养老金数额的唯一因素,地区计发基数、个人平均工资的不同,都是影响养老金的因素。
(备注:数据仅供参考,具体以当地有关法规为准)
养老保险交的越多退休金越高吗?
养老保险是交的越多退休金就会越高。基本养老保险在缴费的时候遵循的时候“多缴多得,少缴少得”的原则。一般情况下用户可以通过延长养老保险的缴费时间、增加养老保险的缴费金额来达到增加养老保险账户金额的目的,往往缴费时间越多、缴费金额越高的用户,在达到法定退休年龄时领取的退休金就会越高。
当然退休金在领取的时候可能还会收到工龄工资的影响,但是往往养老保险的缴费年限长也就意味着用户的工龄时长,那么也是会直接体现在退休后的退休金额上面。
退休金的发放通常是先将养老保险个人账户里的资金进行平均发放,等到养老保险个人账户的钱用完之后,就会通过养老保险统筹基金向退休人员发放相应的养老金。
以上就是青海西宁养老保险缴费全部内容,希望对您有帮助,欢迎关注新社通app解锁更多社保专业资讯。