据新社通app获悉,职工基本养老保险是社会保险中的一个险种。是为了保证劳动者在年老、失业、患病、工伤、生育而减少劳动收入时给予经济补偿的一项优惠方案。那你知道河南三门峡养老保险缴费标准是什么样的吗?社保退休能领多少钱?下面随新社通app小编一起来看看详情。
河南三门峡养老保险每月缴费金额的计算方法 2023-2024年最新标准来了

据新社通app获悉,河南三门峡2024年职工养老保险缴费金额的计算涉及到缴费基数和缴费比例两个关键因素。
以下是一个计算养老保险缴费金额的示例:
以王某为例,假设他的养老保险缴费基数为3579元,单位缴费比例为16%,个人缴费比例为8%,试算一下王某每月要交多少钱养老保险?
据新社通app养老保险计算器显示,单位缴费金额=缴费基数×单位缴费比例=3579元×16%=572.64元/月。
据新社通app养老保险计算器显示,个人缴费金额=缴费基数×个人缴费比例=3579元×8%=286.32元/月。
因此,王某每月的养老保险缴费总额为858.96元,其中单位缴纳572.64元,个人缴纳286.32元。
》社保网小编提示,“新社通app养老金计算器”可以轻松测算您的养老保险要交多少钱!以下是操作链接!请注意,这只是一个简单的示例,具体的缴费基数和缴费比例可能因地区和方案的不同而有所差异。因此,在实际计算时,需要根据当地的具体方案来确定。同时,这只是一个基础的计算示例,实际的养老保险制可能还包含其他因素,如个人账户的积累、单位缴费等。
对于城镇个体工商户和灵活就业人员,他们的缴费基数通常为当地上年度在岗职工平均工资,缴费比例也是固定的。而对于新招职工,其缴费基数则以其起薪当月的工资收入为准,从第二年起,则按照上一年实发工资的月平均工资作为缴费基数。
总的来说,养老保险缴费金额的计算是一个相对复杂的过程,需要综合考虑多个因素。因此,在实际操作中,建议咨询当地社保部门或相关机构,以获取准确的计算结果。
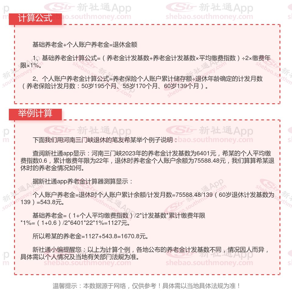
河南三门峡社保退休能领多少钱?(在线计算举例说明)

温馨提示:本数据源于网络,仅供参考!具体需以当地具体法规为准!
养老保险需要连续交费吗
养老保险可以累计交费,中间断交也没关系,下次再缴纳时,社保系统会自动累加在一起的。简单来说就是断断续续累积15年也是可以的。只要社会养老保险缴满15年,职工到达退休年龄之后即可享受养老金待遇。
以上就是河南三门峡养老保险缴费全部内容,希望对您有帮助,欢迎关注新社通app解锁更多社保专业资讯。