浙江温州养老保险的缴费比例是多少?据新社通app获悉,养老保险一般就是指基本养老保险,是直接关系到我们退休之后领取到的养老金的。往往养老保险在缴费的时候都是按照一定比例来缴费的,那么,浙江温州养老保险缴费基数2023-2024最新标准来了,下面随新社通app小编一起了解详情吧。
浙江温州养老保险缴费基数2023年最新标准 一个月最低要交多少钱?举例说明

据新社通app获悉,浙江温州职工养老保险的缴费金额计算涉及到企业和职工个人的缴费比例,以及核定的企业职工工资总额或职工个人的缴费基数。以下是一个具体的计算示例:
假设浙江温州某企业职工小明的月工资为4462元,当地的养老保险缴费基数为4462元。据新社通app养老保险计算器显示:
企业缴费额:根据法规,企业每月按照其缴费总基数的15%缴纳养老保险费。因此,企业需要为小明缴纳的养老保险费为4462元 * 15% =669.3元。
职工个人缴费额:职工个人按照其缴费基数的8%缴纳养老保险费。因此,小明每月需要缴纳的养老保险费为4462元 *8% = 356.96元。
据新社通app养老保险计算器显示,小明每月需要缴纳的养老保险费总额为669.3元(企业缴纳)+ 356.96元(个人缴纳)= 1026.26元。这只是一个示例,实际的缴费金额可能会因地区、方案、工资水平等因素而有所不同。
》点击新社通app养老保险计算器,轻松测算你的养老保险缴纳金额!另外,需要注意的是,养老保险的缴费比例和基数可能会随着方案的调整而发生变化。因此,在计算养老保险缴费金额时,需要参考当地的最新方案和法规。
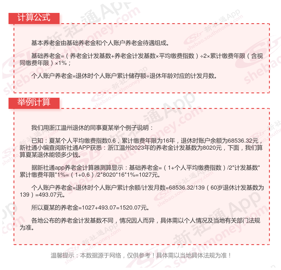
浙江温州养老保险退休能领多少钱?(在线计算举例说明)

温馨提示:本数据仅供参考!仅供参考和学习交流之用,不对您构成任何决策建议。具体需以当地有关法规为准!
养老保险个人账户怎么查询?几种方法任您选择
养老保险个人账户的查询方法主要有以下几种:
1、网上查询:
参保人可以直接登录当地的社保局网站或APP,找到养老保险查询板块。
输入自己的身份证号码、社保卡的密码以及验证码,就可以查询到自己的社会养老保险账户余额以及缴费信息了。
需要注意的是,首次登录时可能需要修改初始密码(通常是123456或本人身份证最后六位数字),修改密码后重新登录才能查询到相关信息。
在网上查询时,一定要确保填写的个人信息准确无误,并保护好个人信息,避免随意泄露。
2、电话查询:
参保人可以直接拨打社保服务热线电话12333,或者所在地区号+12333,接通后转人工服务。
向工作人员提供自己的身份信息,然后请求查询养老保险的个人账户详细情况。
通过电话咨询,可以了解到大家想要查询的相关问题。
3、社保大厅查询:
参保人携带身份证和社保卡直接去当地的社保大厅服务窗口。
向工作人员提供身份信息,然后请求查询养老保险的个人账户详细情况。
在社保大厅查询时,要妥善保管好身份证和社保卡,避免丢失造成不必要的损失。
此外,有些地区还支持通过手机银行APP进行绑定查询,具体可咨询当地社保局或银行。无论使用哪种查询方式,都要注意保护好自己的个人信息和社保卡安全,避免造成不必要的损失。
以上就是浙江温州养老保险缴费全部内容,希望对您有帮助,欢迎关注新社通app解锁更多社保专业资讯。