据新社通app获悉,养老保险是社保五险之一,参保人缴纳之后,退休时可以领取一定的养老金,而很多参保人也比较关心自己能拿多少钱,那么山东潍坊养老保险怎么计算自己能拿多少钱呢?看看你的养老保险要交多少钱?

据新社通app获悉,山东潍坊职工养老保险的缴费金额计算涉及到企业和职工个人的缴费比例,以及核定的企业职工工资总额或职工个人的缴费基数。以下是一个具体的计算示例:
假设山东潍坊某企业职工小明的月工资为4416元,当地的养老保险缴费基数为4416元。据新社通app养老保险计算器显示:
企业缴费额:根据法规,企业每月按照其缴费总基数的16%缴纳养老保险费。因此,企业需要为小明缴纳的养老保险费为4416元 * 16% =706.56元。
职工个人缴费额:职工个人按照其缴费基数的8%缴纳养老保险费。因此,小明每月需要缴纳的养老保险费为4416元 *8% = 353.28元。
据新社通app养老保险计算器显示,小明每月需要缴纳的养老保险费总额为706.56元(企业缴纳)+ 353.28元(个人缴纳)= 1059.84元。这只是一个示例,实际的缴费金额可能会因地区、方案、工资水平等因素而有所不同。
》点击新社通app养老保险计算器,轻松测算你的养老保险缴纳金额!另外,需要注意的是,养老保险的缴费比例和基数可能会随着方案的调整而发生变化。因此,在计算养老保险缴费金额时,需要参考当地的最新方案和法规。
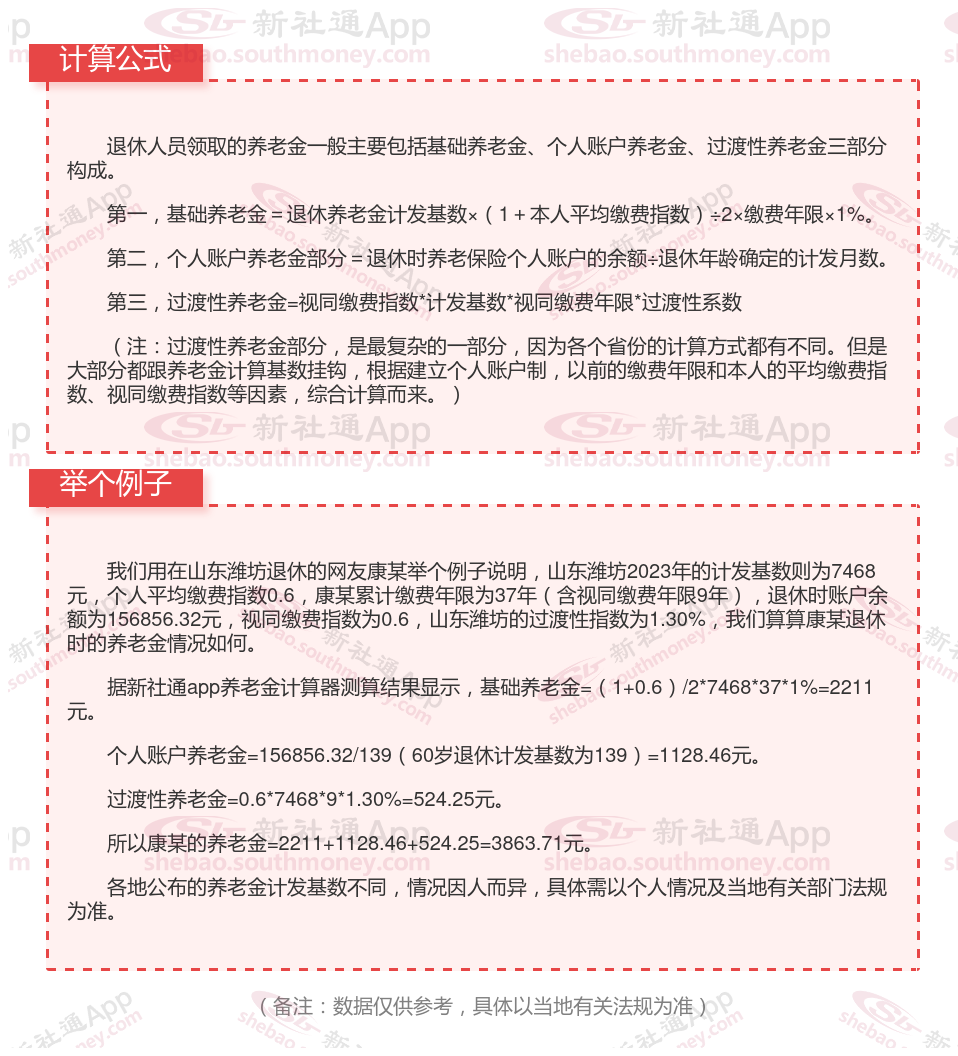
山东潍坊养老金计算公式2024年计算方法(在线计算器)

养老金计发月数是什么意思?
个人养老金计发月数是指养老金待遇计划发放的月数是根据职工退休时城镇人口平均预期寿命、退休年龄、利息等因素确定的。这个数值用来计算个人账户养老金的发放金额。具体来说,个人账户养老金的计算公式为:个人账户累计额除以计发月数。因此,计发月数的大小直接影响到每月领取的养老金金额。
目前,我国对于不同年龄段的退休职工设定了不同的养老金计发月数。一般来说,退休年龄越早,计发月数越大,退休时计发的个人账户养老金相对越低;退休年龄越晚,计发月数越小,退休时计发的个人账户养老金水平相对越高。例如,60岁退休的职工,其个人账户养老金的计发月数为139个月;55岁退休的职工,计发月数为170个月;而50岁退休的职工,计发月数则为195个月。
请注意,养老金计发月数可能会随着时间和方案的变化而有所调整。为了获取最准确的信息,建议向当地的社保局咨询或查阅最新的养老保险方案。

温馨提示:本数据源于网络,仅供参考!具体需以当地具体法规为准!
以上就是山东潍坊养老保险缴费全部内容,希望对您有帮助,欢迎关注新社通app解锁更多社保专业资讯。