据新社通app获悉,养老保险通常就是我国的基本养老保险制,直接关系到我们退休之后养老金的领取。通常情况下只要达到法定退休年龄之前累计缴费满15年就可以在退休之后正常领取养老金了。那么陕西汉中养老保险单位和个人缴费分别要交多少钱?社保退休能领多少钱?下面随新社通app小编一起来看看详情?
陕西汉中养老保险缴费基数2023-2024年最新标准(最低)一个月要交多少钱?举例说明
据新社通app显示,陕西汉中职工养老缴费基数是多少,2023-2025年陕西汉中养老保险基数明细如下:
养老缴费基数为:4559,个人缴费:364.72元,企业缴费:729.44元,合计缴费:1094.16元。
(注:本文数据仅供参考,具体以当地缴费标准为准)

养老保险最多可以交多少年
养老保险是没有缴纳限制的,只不过用户需要缴纳15年以上才能享受到基础保险。也就是说,养老保险要累计缴满15年,达到法定退休的年龄,才可以每月领取基本养老金。在满足法定的缴纳年限之后,用户可以选择继续缴满20年或停交,缴费时间越长,退休后领取的退休金就越多。
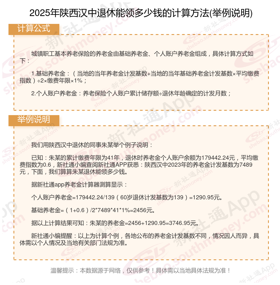
陕西汉中养老保险退休能领多少钱?(在线计算举例说明)

》点击新社通app养老金计算器,轻松测算你的养老金!
温馨提示:本数据仅供参考!具体需以当地有关法规为准!
以上就是陕西汉中养老保险缴费全部内容,希望对您有帮助,欢迎关注新社通app解锁更多社保专业资讯。