据新社通app获悉,职工基本养老保险是社会保险中的一个险种。是为了保证劳动者在年老、失业、患病、工伤、生育而减少劳动收入时给予经济补偿的一项优惠方案。那你知道山东枣庄养老保险缴费标准是什么样的吗?社保退休能领多少钱?下面随新社通app小编一起来看看详情。
山东枣庄养老保险缴费基数2023年最新标准 一个月最低要交多少钱?举例说明

据新社通app获悉,山东枣庄职工养老保险的缴费金额计算涉及到企业和职工个人的缴费比例,以及核定的企业职工工资总额或职工个人的缴费基数。以下是一个具体的计算示例:
假设山东枣庄某企业职工小明的月工资为4416元,当地的养老保险缴费基数为4416元。据新社通app养老保险计算器显示:
企业缴费额:根据法规,企业每月按照其缴费总基数的16%缴纳养老保险费。因此,企业需要为小明缴纳的养老保险费为4416元 * 16% =706.56元。
职工个人缴费额:职工个人按照其缴费基数的8%缴纳养老保险费。因此,小明每月需要缴纳的养老保险费为4416元 *8% = 353.28元。
据新社通app养老保险计算器显示,小明每月需要缴纳的养老保险费总额为706.56元(企业缴纳)+ 353.28元(个人缴纳)= 1059.84元。这只是一个示例,实际的缴费金额可能会因地区、方案、工资水平等因素而有所不同。
》点击新社通app养老保险计算器,轻松测算你的养老保险缴纳金额!另外,需要注意的是,养老保险的缴费比例和基数可能会随着方案的调整而发生变化。因此,在计算养老保险缴费金额时,需要参考当地的最新方案和法规。
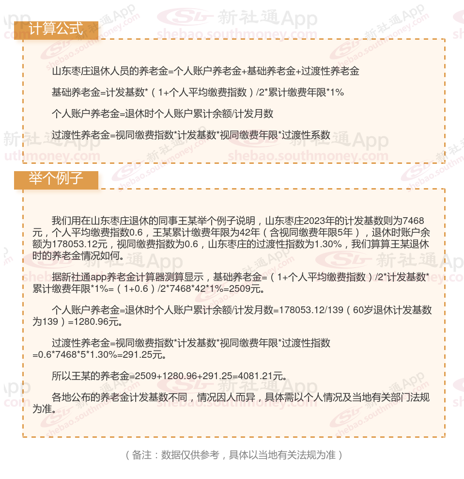
山东枣庄养老保险退休能领多少钱?(在线计算举例说明)

(备注:数据仅供参考,具体以当地有关法规为准)
养老保险个人账户怎么查询?几种方法任您选择
养老保险对于我们每个人来说都是很重要的,我们缴纳养老保险也就是为了能让自己老了之后,有个稳定的养老金来源,那么,我们应该怎么去查询养老保险的缴费情况呢?接下来,我来给大家说。
查询养老保险缴费情况有几种不同的方式,大家可以根据自己的实际情况来选择:
1、最简单的就是电话查询:直接拨打社保局的电话“12333”,根据语音提示进行操作,就能查询到个人养老保险的相关信息。
2、可以去自己缴纳养老保险的当地社保机构或乡镇(街道)事务所打印《基本养老保险个人账户明细表》。
3、网络查询能够看到更多详细的信息,登录自己当地的人社网,点击个人社保信息查询,再把自己的身份证号码、密码和验证码填好,验证成功就能查看到养老保险的相关信息。
4、带上自己的身份证或者社保卡,到当地的社保局,通过“人力社保自助服务一体机”在现场就能直接查询。
5、通过网络查询的方式,还能看到自己的养老保险具体缴费比例是多少。
以上就是山东枣庄养老保险缴费全部内容,希望对您有帮助,欢迎关注新社通app解锁更多社保专业资讯。