据新社通app获悉,职工在正式上班并转正后,最重视的就是自己的福利待遇。特别是公司代为缴纳的五险一金,很多职工都会去查询五险一金的相关缴纳情况。养老保险是给予的福利待遇,用人单位是必须按照标准给职工缴纳的。那么,陕西宝鸡养老金能领多少钱?职工养老保险缴费基数2023-2024年最新标准是多少。
陕西宝鸡养老保险缴费基数2023-2024年最新标准(最低)
据新社通app显示,陕西宝鸡企业职工养老保险的缴费基数为:4559元。
缴费比例:在企业参保缴费的情况下,单位缴纳比例为16%,个人缴纳比例为8%。而灵活就业人员参保缴费的比例为个人20%。
另外,需要注意的是,这些缴费标准可能会随着时间和方案的变化而调整。为了获取最新的陕西宝鸡职工养老保险缴费标准信息,建议查阅相关消息或咨询当地社保部门。
总的来说,了解并遵守当地的养老保险缴费标准是每个职工的责任,也是保证个人权益的重要方案。
(注:本文数据仅供参考,具体以当地缴费标准为准)
陕西宝鸡养老保险每月缴费金额的计算方法
据新社通app获悉,陕西宝鸡养老保险缴费金额的计算主要依据缴费基数和缴费比例。以下是一个具体的计算举例:
假设某企业职工小王的养老保险缴费基数为4559元,单位缴费比例为16%,个人缴费比例为8%。
单位缴费部分:4559元(缴费基数)×16%(单位缴费比例)= 729.44元。
个人缴费部分:4559元(缴费基数)×8%(个人缴费比例)= 364.72元。
据新社通app养老保险计算器显示,小王每月需要缴纳的养老保险费总额为:729.44元+364.72元=1094.16元
》点击新社通app养老保险计算器,轻松测算你的养老保险缴纳金额!
需要注意的是,这只是一个计算示例,实际的养老保险缴费金额会受到多种因素的影响,包括所在地区的社保方案、个人的工资水平等。此外,随着时间和方案的变化,缴费比例和基数也可能会有所调整。因此,在计算具体的养老保险缴费金额时,应参考当地社保部门公布的最新方案和法规。
陕西宝鸡养老金如何查询个人账户余额?
养老保险要交多少年才可以领养老金
15年,养老保险至少要交满15年才可以领退休金。不管是城镇职工养老保险,还是居民养老保险,用户都需要累计缴费年限15年才可以享受退休的养老金。当养老保险缴纳年限达到15年,用户依旧可以继续缴纳费用,那么退休后可以领取的资金也会更多。
需要注意的是,养老保险需要连续缴纳,如果断缴的时间比较长的话可能会导致累计年限减少,所以一般情况下可以养老保险断缴时间不要超过3个月,不然可能就会重新累计缴纳年限了。
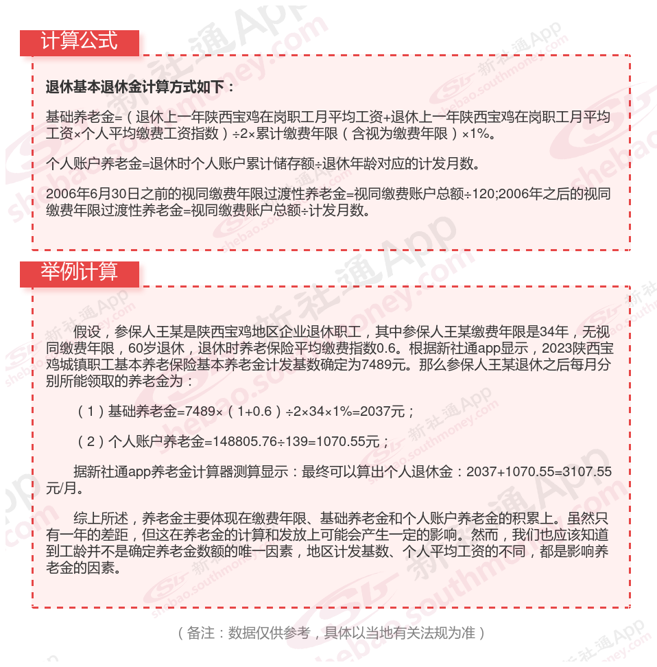
陕西宝鸡社保退休能领多少钱?(在线计算举例说明)

温馨提示:本数据仅供参考!具体需以当地有关法规为准!
以上就是陕西宝鸡养老保险缴费全部内容,希望对您有帮助,欢迎关注新社通app解锁更多社保专业资讯。