据新社通app获悉,养老保险是社保五险之一,参保人缴纳之后,退休时可以领取一定的养老金,而很多参保人也比较关心自己能拿多少钱,那么河北石家庄养老保险怎么计算自己能拿多少钱呢?看看你的养老保险要交多少钱?
据新社通app显示,河北石家庄职工养老缴费基数2023-2025年最新标准是多少,河北石家庄养老保险基数明细如下:
养老保险最低缴费基数为:3920.55元;
个人缴费比例:8%,个人缴费金额:313.64元;
企业缴费比例:16%,企业缴费金额:627.29元;
合计缴费:940.93元。
(注:本文数据仅供参考,具体以当地缴费标准为准)

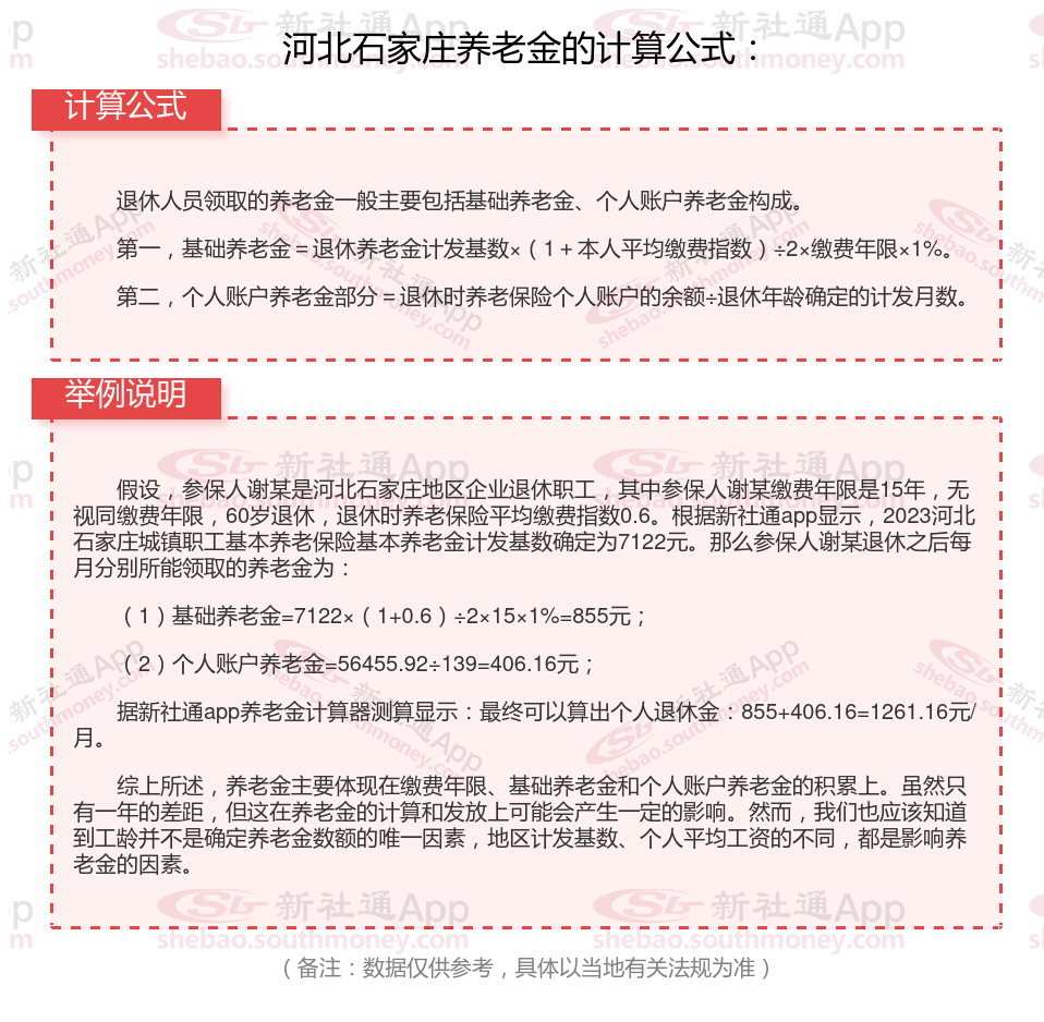
河北石家庄养老金计算公式2024年计算方法(在线计算器)

养老金计发月数是什么意思?
养老金计发月数指的是养老金待遇计划发放的月数。这个数值是根据城镇人口平均估计寿命、退休年龄以及基金投资收益率等多个因素来确定的。目前,我国60岁、55岁和50岁退休职工的个人账户养老金的计发月数分别为139个月、170个月和195个月。
然而,这个计发月数并非一成不变。随着记账利率的变化、退休金增长方案的调整以及人均预期寿命的延长等因素,养老金计发月数可能会发生变化。因此,具体的养老金计发月数应以当时的法规为准。
为了获取最准确的信息,建议定期查阅相关的方案或咨询当地的社保部门。同时,了解养老金计发月数的含义和影响因素,也有助于更好地规划个人的养老保险。

(备注:数据仅供参考,具体以当地有关法规为准)
以上就是河北石家庄养老保险缴费全部内容,希望对您有帮助,欢迎关注新社通app解锁更多社保专业资讯。