据新社通app获悉,职工基本养老保险是社会保险中的一个险种。是为了保证劳动者在年老、失业、患病、工伤、生育而减少劳动收入时给予经济补偿的一项优惠方案。那你知道广西梧州养老保险缴费标准是什么样的吗?社保退休能领多少钱?下面随新社通app小编一起来看看详情。
2023-2024广西梧州养老保险缴费最新标准 算算一个月要交多少钱?

据新社通app显示,广西梧州职工养老缴费基数2023-2025年最新标准是多少,广西梧州养老保险基数明细如下:
养老保险最低缴费基数为:4053.6元;
个人缴费比例:8%,个人缴费金额:324.29元;
企业缴费比例:16%,企业缴费金额:648.58元;
合计缴费:972.87元。
(注:本文数据仅供参考,具体以当地缴费标准为准)
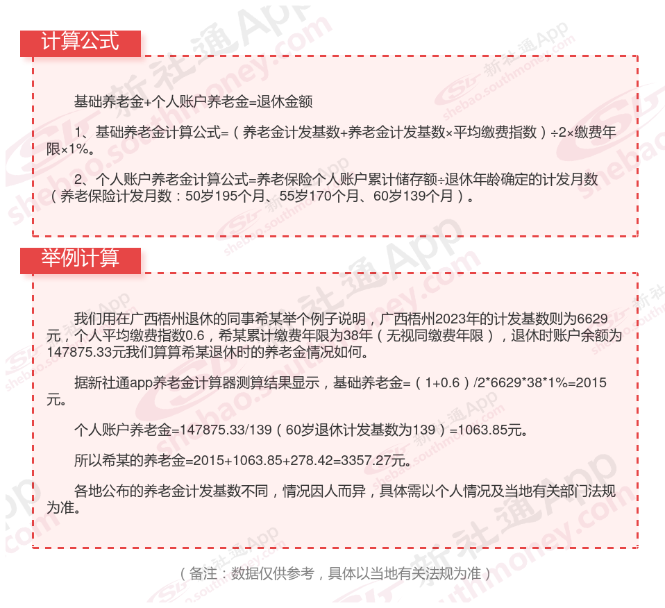
广西梧州养老保险退休能领多少钱?(在线计算举例说明)

》点击新社通app养老金计算器,轻松测算你的养老金!
温馨提示:本数据仅供参考!仅供参考和学习交流之用,不对您构成任何决策建议。具体需以当地有关法规为准!
养老保险的钱能取出来吗?
养老保险可以提取出来,需要满足以下条件:
1、养老保险参保人已经丧失中华人们共和国国籍,这类人群已经移民到其他国,那么可以通过书面申请的方式终止养老保险缴费,也可以将养老保险账户中的钱提取出来,可以提前咨询社保局的工作人员。
2、获得了境外永久居住权、外籍、港澳台来境内工作人员,参加了养老保险,在和用人单位解除了劳动合同终止聘用关系,并且要离境的,可以书面申请终止养老保险缴费,从而将养老保险中的资金提取。
3、如果在本市参加的职工养老保险,缴纳时间还没有达到15年,按照法规可以延长缴费,还未转入到城乡居民养老保险的人员,可以申请终止职工养老保险关系,提取养老账户的钱。
4、如果是参保人员已经死亡,那么养老保险账户可以依法被继承,被继承人可以将养老保险中的资金取出来。
通常来说,养老金的领取条件是养老保险缴纳满15年、并且达到法定退休年龄,如果大家的养老保险缴纳满15年,但还没到退休的年龄,可以选择继续缴纳,毕竟养老保险交的越久,养老金就越多。
以上就是广西梧州养老保险缴费全部内容,希望对您有帮助,欢迎关注新社通app解锁更多社保专业资讯。