据新社通app获悉,养老保险是社保五险之一,参保人缴纳之后,退休时可以领取一定的养老金,而很多参保人也比较关心自己能拿多少钱,那么江西新余养老保险怎么计算自己能拿多少钱呢?看看你的养老保险要交多少钱?
江西新余养老保险缴费基数2023-2024最低标准
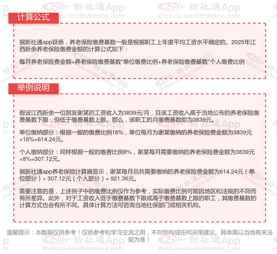
据新社通app显示,2024-2025年江西新余职工养老保险的缴费标准是根据缴费基数来确定的:
在单位参加职工社保,个人养老保险缴费比例为8%,而单位的缴费比例为16%。其中,缴费基数的下限为3839元。
个人缴费金额:307.12元,单位缴费金额:614.24元,每月合计缴费:921.36元。
(注:本文数据仅供参考,具体以当地缴费标准为准)

江西新余养老金计算公式2024年计算方法(在线计算器)
2025江西新余职工养老保险金计算公式如下:
江西新余养老金=基础养老金+个人账户养老金+过渡性养老金
1、基础养老金计算公式=江西新余养老金计发基数×(1+平均缴费指数)÷2×缴费年限×1%。
2、个人账户养老金计算公式=养老保险个人账户累计储存额÷退休年龄确定的计发月数(养老保险计发月数:50岁195个月、55岁170个月、60岁139个月)。
3、过渡性养老金=当年的养老金计发基数×视同缴费指数×视同缴费年限×过渡系数;
养老金计算举例说明
假设,参保人新某某是江西新余地区企业退休职工,其中参保人新某某缴费年限16年,无视同缴费年限,60岁退休,退休时养老保险平均缴费指数0.6。根据消息显示,2024江西新余城镇职工基本养老保险基本养老金计发基数确定为6916元。那么参保人新某某退休之后每月分别所能领取的养老金为:
(1)基础养老金=6916×(1+0.6)÷2×16×1%=885元;
(2)个人账户养老金=58967.04÷139=424.22元;
据新社通app养老金计算器测算显示:最终可以算出个人退休金:885+424.22=1309.22元/月。
综上所述,养老金主要体现在缴费年限、基础养老金和个人账户养老金的积累上。虽然只有一年的差距,但这在养老金的计算和发放上可能会产生一定的影响。然而,我们也应该知道到工龄并不是确定养老金数额的唯一因素,地区计发基数、个人平均工资的不同,都是影响养老金的因素。
温馨提示:本数据仅供参考!仅供参考和学习交流之用,不对您构成任何决策建议。具体需以当地有关法规为准!
以上就是江西新余养老保险缴费全部内容,希望对您有帮助,欢迎关注新社通app解锁更多社保专业资讯。