灵活就业人员的缴费档次是高还是低,直接就影响着退休后的养老金待遇的,因个人缴费基数不同,每月缴费金额也不同,想要提高自己的养老金待遇,那么就需要好好的规划一下了。下面随新社通app小编一起了解详情吧。
再来看看,缴费标准公布!云南玉溪2024-2025年度灵活就业养老保险缴费基数明细来了
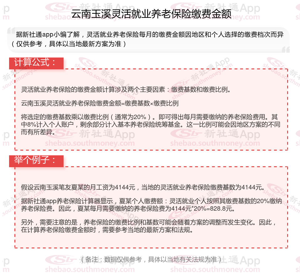
据新社通app显示,云南玉溪灵活就业养老保险缴费基数2024-2025年最新标准如下:
最低缴费基数:4144元;
个人缴费比例:20%;
(注:本文数据仅供参考,具体以当地缴费标准为准)

社保交够多少年就能够退休拿到退休金?
社会基本保险计划要求的最低缴费年限为15年。只有达到这一标准,个人方可在退休后每月领取养老金。
同时,养老金金额与缴费年限密切相关,期限越久,累计保费越高,最终享受到的养老金自然也就更丰厚。
即使在法定退休年龄之际,若累计缴费年限不足15年,亦可选择一次性补足剩余年限,进而顺利办理退休手续并享受养老金待遇。
《中华人民共和国社会保险法》第十六条
参加基本养老保险的个人,达到法定退休年龄时累计缴费满十五年的,按月领取基本养老金。参加基本养老保险的个人,达到法定退休年龄时累计缴费不足十五年的,可以缴费至满十五年,按月领取基本养老金;也可以转入新型农村社会养老保险或者城镇居民社会养老保险,享受相应的养老保险待遇。
》想知道自己退休能领多少钱?快来新社通养老金在线计算器一键测算!
详解:养老金到底何时能开始领取?
养老金的领取时间主要取决于个人的退休年龄、缴费年限以及是否满足当地养老保险制的领取条件。以下是对养老金领取时间的详细介绍:
达到法定退休年龄:
男年满60周岁,女年满55周岁(或50周岁,具体视情况而定,如从事特殊工种或因病致残等可能有提前退休的法规)。
因伤残、疾病等原因丧失劳动能力且失去生活来源的,经县级农村社会养老保险经办机构批准,可以提前到男年满55周岁、女年满50周岁领取养老金。
养老保险累计缴费年限
关于养老保险的累计缴费年限,人社部有确切法规:
2025年1月1日至2029年12月31日:在此期间,领取基本养老金的最低缴费年限不调整,仍为15年。这意味着,在这段时间内退休的人员,只要社保累计缴费满15年,就能够按月领取退休金。
2030年1月1日及以后:从这一年开始,领取养老金的最低缴费年限将逐步提高至20年,每年增加6个月。具体的增长情况为:2030年为15年6个月,2031年为16年,以此类推,直至2040年达到20年。
养老金领取期限
一旦开始领取养老金,只要领取人还在世,就可以一直领取养老金,没有具体的领取年限限制。即使个人账户养老金已经用完,仍然会继续按照原标准计发。此外,个人养老金还会逐年根据社会在岗职工的月平均工资的增加而增长。
综上所述,养老金的领取时间主要取决于个人的退休年龄、缴费年限以及是否满足当地养老保险制的领取条件。一旦满足这些条件,参保人员就可以在办理完退休手续后开始按月领取养老金。
养老保险断交,会清0吗?会过期作废吗?
社保停止缴费后,医疗保险会在3个月后失效,而失业险、工伤险、生育险停止缴费未连续满12个月也会失效。如果超过3个月没有续交社保,需要再续交6个月才能正常使用医疗保险。因此,停缴社保的时间尽量不要超过3个月。对于停缴超过3个月的情况,需要先续交6个月的社保,然后再正常续交医疗保险。在停缴期间,医疗保险的相关权益会受到一定的影响。
》想品质退休?快来领取您的养老金规划专属方案!点击新社通app社保养老金规划,为您的退休生活“加薪”!
(备注:数据仅供参考,具体以当地有关法规为准)