江苏南京2023-2024灵活就业养老保险一个月多少钱?灵活就业人员养老保险,作为一种最划算的参保方式,缴费低、待遇高。如果有负担能力的话,还是要参加这种保险。下面随新社通小编一起来看看详情吧。
那么,2024-2025江苏南京灵活就业人员养老保险缴费标准(缴费基数+缴费比例)
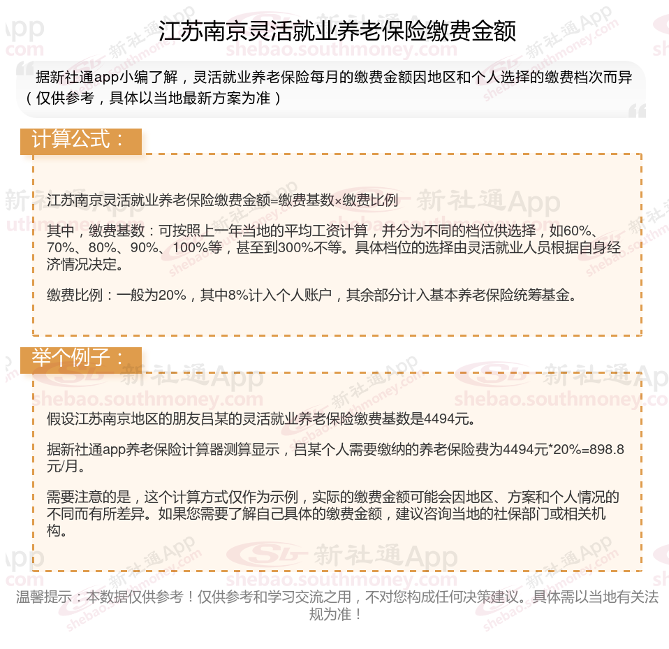
据新社通app显示,江苏南京灵活就业养老保险最低缴费基数为:4494元;个人的缴费比例分别为:20%;
个人缴费金额:898.8元。
(注:本文数据仅供参考,具体以当地缴费标准为准)

据新社通app获悉: 江苏南京2025年退休能领多少钱的计算方法如下:
我们用江苏南京退休网友举个例子说明一下,江苏南京2024年的养老金计发基数为8785元,个人平均缴费指数0.6,该网友累计缴费年限为30年,退休时账户余额为129427.2元,我们算算这位网友退休能领多少钱。
江苏南京退休人员的养老金=个人账户养老金+基础养老金+过渡性养老金
基础养老金=计发基数*(1+个人平均缴费指数)/2*累计缴费年限*1%
个人账户养老金=退休时个人账户累计余额/计发月数
过渡性养老金=视同缴费指数*计发基数*视同缴费年限*过渡性系数
据新社通app养老金计算器测算显示:基础养老金=(1+0.6)/2*8785*30*1%=2108元。
个人账户养老金=129427.2/139(60岁退休计发基数为139)=931.13元。
所以这位江苏南京退休人员的养老金=2108+931.13=3039.13元。
各地公布的养老金计发基数不同,情况因人而异,具体需以个人情况及当地有关部门法规为准。
》快来领取您的养老金规划专属方案!点击新社通app社保养老金规划,提前规划您的退休生活!
灵活就业养老保险断交影响深度介绍
灵活就业养老保险可以断交。灵活就业人员为自愿参保,未就业期间的养老保险是自愿缴纳,因此可以中断。但需要注意的是,断交灵活就业养老保险可能会带来以下影响:
失去社保补贴机会:
部分地区对灵活就业者提供社保补贴,但享受补贴的前提是必须处于正常参保状态。一旦中断缴费,这些补贴机会可能会溜走。
丧失医疗报销资格:
停缴社保不仅意味着养老金账户“停滞”,还会丧失医疗报销资格。生病住院时,全部费用都得自己承担。
影响养老金待遇:
累计缴费年限是计算养老金的重要因素之一。如果断交养老保险,将影响累计缴费年限,进而影响退休后领取的养老金数额。缴费年限越长,缴费基数越大,退休后领取的养老金就越多。
灵活就业人员如果断交养老保险,可能导致在达到法定退休年龄时未能满足最低缴费年限条件,从而无法按月领取基本养老金。
因此,虽然灵活就业养老保险可以断交,但灵活就业人员尽可能保持连续缴纳,以确保退休后能够享受到更高的养老金待遇和更全面的社保。如果确实无法继续缴纳,也应及时了解相关方案和法规,以便在后续需要时能够顺利恢复缴费并享受相应的社保待遇。
》快来领取您的养老金规划专属方案!点击新社通app社保养老金规划,提前规划您的退休生活!
(备注:数据仅供参考,具体以当地有关法规为准)