养老金多久可以领的?
关于养老金多久可以领的问题,主要取决于两个条件:达到法定退休年龄和满足养老保险的最低缴费年限。
法定退休年龄:
通常情况下,男年满60周岁、女年满55周岁(或50周岁,具体取决于工作性质和单位法规)为法定退休年龄。然而,这一法规可能会随着时间和方案的变化而有所调整。
缴费年限:
根据《中华人民共和国社会保险法》的法规,参加基本养老保险的个人,在达到法定退休年龄时,需要累计缴费满十五年,才能按月领取基本养老金。
人社部确切法规,从2025年1月1日至2029年12月31日,领取养老金的最低缴费年限为15年,方案并未发生改变。这意味着在这5年内退休的人员,只要社保累计缴费满15年,就能够按月领取退休金。
从2030年1月1日起,最低缴费年限将发生变化,每年增加6个月,直至2040年涨到20年。这一调整旨在应对人口老龄化挑战,增强养老基金的积累,使养老金体系更具可持续性。
养老金的领取年限:
养老金的领取没有固定的年限限制。只要领取人还在世,并且符合领取条件(即达到法定退休年龄且累计缴费年限满法定年限),就可以一直领取养老金。
养老金的领取保证期为10年。如果被保险人在领取养老金期间不足10年死亡,剩余年限的养老金将由其指定的受益人或者法定继承人领取。如果被保险人领取养老金时间满10年仍健在,则继续按原标准领取养老金,直至死亡当月止。
综上所述,养老金的领取时间主要取决于个人的退休年龄、缴费年限以及是否满足当地养老保险制的领取条件。一旦满足这些条件,参保人员就可以在办理完退休手续后开始按月领取养老金。
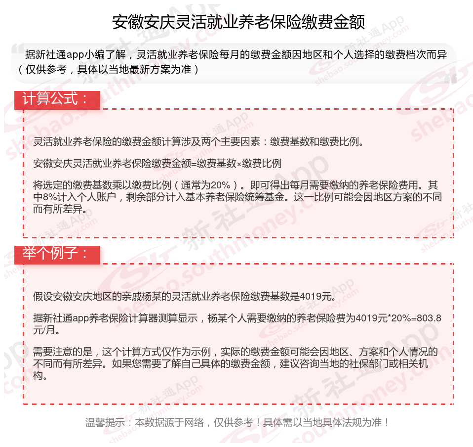
再来看看,安徽安庆2024-2025年灵活就业人员养老保险缴费基数及缴纳金额明细公布!
据新社通app显示,安徽安庆灵活就业养老保险最低缴费基数为:4019元;个人的缴费比例分别为:20%;
个人缴费金额:803.8元。
(注:本文数据仅供参考,具体以当地缴费标准为准)

养老金多久可以领的?
关于养老金多久可以领的问题,主要取决于两个条件:达到法定退休年龄和满足养老保险的最低缴费年限。
法定退休年龄:
通常情况下,男年满60周岁、女年满55周岁(或50周岁,具体取决于工作性质和单位法规)为法定退休年龄。然而,这一法规可能会随着时间和方案的变化而有所调整。
缴费年限:
根据《中华人民共和国社会保险法》的法规,参加基本养老保险的个人,在达到法定退休年龄时,需要累计缴费满十五年,才能按月领取基本养老金。
人社部确切法规,从2025年1月1日至2029年12月31日,领取养老金的最低缴费年限为15年,方案并未发生改变。这意味着在这5年内退休的人员,只要社保累计缴费满15年,就能够按月领取退休金。
从2030年1月1日起,最低缴费年限将发生变化,每年增加6个月,直至2040年涨到20年。这一调整旨在应对人口老龄化挑战,增强养老基金的积累,使养老金体系更具可持续性。
养老金的领取年限:
养老金的领取没有固定的年限限制。只要领取人还在世,并且符合领取条件(即达到法定退休年龄且累计缴费年限满法定年限),就可以一直领取养老金。
养老金的领取保证期为10年。如果被保险人在领取养老金期间不足10年死亡,剩余年限的养老金将由其指定的受益人或者法定继承人领取。如果被保险人领取养老金时间满10年仍健在,则继续按原标准领取养老金,直至死亡当月止。
综上所述,养老金的领取时间主要取决于个人的退休年龄、缴费年限以及是否满足当地养老保险制的领取条件。一旦满足这些条件,参保人员就可以在办理完退休手续后开始按月领取养老金。
》点击新社通养老金在线计算器,轻松测算您的养老金有多少!
如何增加自己退休后的养老金待遇?
关注自身健康,延长寿命:
我国的养老金是终身制,只要活着就会持续发放。因此,关注自己的健康状况、延长寿命也是提高养老金待遇的一种方式。
选择经济发达城市参保
城市选择:在经济发达的城市缴纳社保,会获得更好的养老金待遇。这是因为社会平均工资水平对养老金待遇有很大影响。
延长缴费年限:
养老金遵循“长缴多得”的原则,缴费年限越长,养老金待遇越高。因此,尽可能避免中途断缴,确保缴费时间更长。
例如,缴费15年只能领取基础比例的养老金,但缴费30年或40年,养老金的领取比例将显著提高。
提高缴费档次:
在有负担能力的情况下,选择较高的缴费基数进行缴费。这不仅能提高个人账户的积累,也能增加平均缴费指数,进而提高养老金的数额。
灵活就业社保和职工社保区别
险种不一样:
灵活就业人员仅需投保养老保险及医疗保险,部分地区可能允许加入失业保险。
职工社保:包括养老保险、医疗保险、工伤保险、生育保险和失业保险,通常称为“五险”。
缴费基数和比例:
灵活就业社保养老保险缴费比例一般为20%,医疗保险缴费比例则根据当地法规而定。
企业员工养老保险计入统筹账户部分为缴费基数的16%。两者养老保险费计入个人账户部分都是缴费基数的8%,而计入统筹账户的部分不计算到个人退休待遇内。
退休年龄:
男性灵活就业人员的退休年龄通常为60周岁。 女性灵活就业人员的退休年龄则通常为55周岁。
职工社保:领取养老金一般要求男职工60周岁,女干部55周岁,女职工50周岁。
》您的养老金够不够花!快来领取您的养老金规划专属方案!为您的退休生活“加薪”!
温馨提示:本数据仅供参考!仅供参考和学习交流之用,不对您构成任何决策建议。具体需以当地有关法规为准!