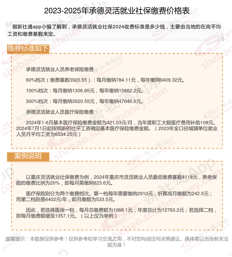
据新社通app数据显示,承德养老保险缴费基数2024-2025年最新标准如下:
承德灵活就业人员基本养老保险缴费基数暂按不低于3920.55元;
缴费比例:个人承担20%;养老保险缴费个人784.11元。
(注:本文数据仅供参考,具体以当地缴费标准为准)
个人交社保一个月多少钱?根据新社通app-社保缴费查询工具提供的2025社保缴费标准详情数据如下:

灵活就业人员养老保险缴费比例为20%,医疗保险缴费以当地上年度城镇在岗职工月平均工资的80%为基数,按4.2%或8%比例缴纳基本医疗保险费。
温馨提示:本数据仅供参考!仅供参考和学习交流之用,不对您构成任何决策建议。具体需以当地有关法规为准!