池州养老保险缴费基数2024-2025是多少?据新社通app获悉,城镇职工养老保险退休待遇优于城乡居民养老保险,缴费年限是关键。最低缴费年限为15年,满60周岁可享受待遇。养老保险缴费原则“多缴多得,长缴多得”。电子化缴费渠道方便快捷。那么,池州养老保险要交多少钱?社保退休能领多少钱?下面就随新社通app小编一起来看看详情吧。
池州养老保险缴费基数2023-2024年最新标准(最低一个月要交多少钱)
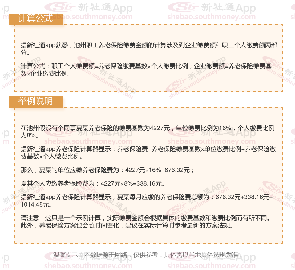
据新社通app显示,池州职工养老缴费基数2024-2025年最新标准是多少,池州养老保险基数明细如下:
养老保险最低缴费基数为:4227元;
个人缴费比例:8%,个人缴费金额:338.16元;
企业缴费比例:16%,企业缴费金额:676.32元;
合计缴费:1014.48元。
(注:本文数据仅供参考,具体以当地缴费标准为准)

池州养老金计算工资2024年最新计算器 社保退休能领多少钱?
池州2025养老保险怎么计算自己能拿多少钱?2025年基础养老金计算公式
养老保险的领取金额是根据一套特定的公式来计算的,主要由三部分组成:基础养老金、个人账户养老金和过渡性养老金(仅适用于某些特殊群体)。但请注意,由于每个人的缴费基数、缴费年限、退休年龄等因素都不同,因此每个人的养老金也会有所不同。
据新社通app养老金计算器测算显示,它主要由两部分组成:基础养老金和个人账户养老金。
基础养老金的计算公式:
基础养老金 =(参保人员退休时上一年度当地职工月平均工资 + 本人指数化月平均缴费工资)÷ 2 × 个人累计缴费年限 × 1%
本人指数化月平均缴费工资的计算方式为:
本人指数化月平均缴费工资 = 全省上年度在岗职工月平均工资 × 本人平均缴费指数
本人平均缴费指数则是根据您的实际缴费基数与社会平均工资之比,历年计算后的平均值。这个指数有一个低限0.6和一个高限3。
个人账户养老金的计算公式:
个人账户养老金 = 个人账户储存额 ÷ 计发月数
这里的计发月数是根据您的退休年龄来确定的,比如50岁退休,计发月数为195;55岁退休,计发月数为170;60岁退休,计发月数则为139。个人账户储存额则包括您个人缴费的部分、有关部门补贴的部分、集体补助的部分(如果有的话)以及这些金额所产生的利息。
举例如下:
我们用池州退休网友举个例子说明一下,池州2024年的养老金计发基数为7842元,个人平均缴费指数0.6,该网友累计缴费年限为40年,退休时账户余额为162316.8元,我们算算这位网友退休能领多少钱。
据新社通app养老金计算器测算显示,基础养老金=(1+0.6)/2*7842*40*1%=2509元。
个人账户养老金=162316.8/139(60岁退休计发基数为139)=1167.75元。
所以这位池州退休人员的养老金=2509+1167.75=3676.75元。
各地公布的养老金计发基数不同,情况因人而异,具体需以个人情况及当地有关部门法规为准。
温馨提示:本数据仅供参考!具体需以当地有关法规为准!
延伸阅读:养老保险断交有什么影响?你知道吗?
养老保险断交会对个人产生多方面的影响,主要包括以下几个方面:
退休金待遇降低:养老保险的累计缴费年限是计算退休金的重要因素之一。如果断交,累计缴费年限会减少,这会导致退休后领取的养老金数额相应减少。断交的时间越长,对个人退休金待遇的影响就越大。
补缴困难和费用增加:如果中断养老保险后再想补缴,可能会面临一定的困难。一方面,补缴手续可能比较繁琐;另一方面,补缴的费用可能会比正常缴费更高,因为需要按照补缴时的缴费标准进行计算。
影响养老金增长:每年退休基本养老金增长有定额调整、挂钩调整和高龄倾斜等,其中挂钩调整与缴费年限挂钩。如果断交养老保险,将影响到每年的基本养老金增长。
社保待遇受限:在一些地区,购房、小孩入学等需要开具参保证明。如果养老保险中断,可能会影响到这些权益的获取。此外,医疗保险、生育保险等社保待遇也可能因养老保险断交而受到影响。
影响个人信用:在一些地区,社保缴费与个人信用挂钩。如果长时间断交养老保险,可能会影响到个人信用记录,进而影响到个人贷款、信用卡等金融服务的申请和使用。
因此,为了避免养老保险断交带来的不利影响,建议参保人员按时足额缴纳养老保险费用,确保自己的社保权益得到保证。如果确实存在困难无法按时缴纳,可以及时向相关部门咨询并申请缓缴或补缴。
以上就是池州养老保险缴费全部内容,希望对您有帮助,欢迎关注新社通app解锁更多社保专业资讯。