云南玉溪灵活就业人员养老保险缴费最低标准:4144元
那么,缴费标准公布!云南玉溪2024-2025年灵活就业养老保险缴费基数明细来了
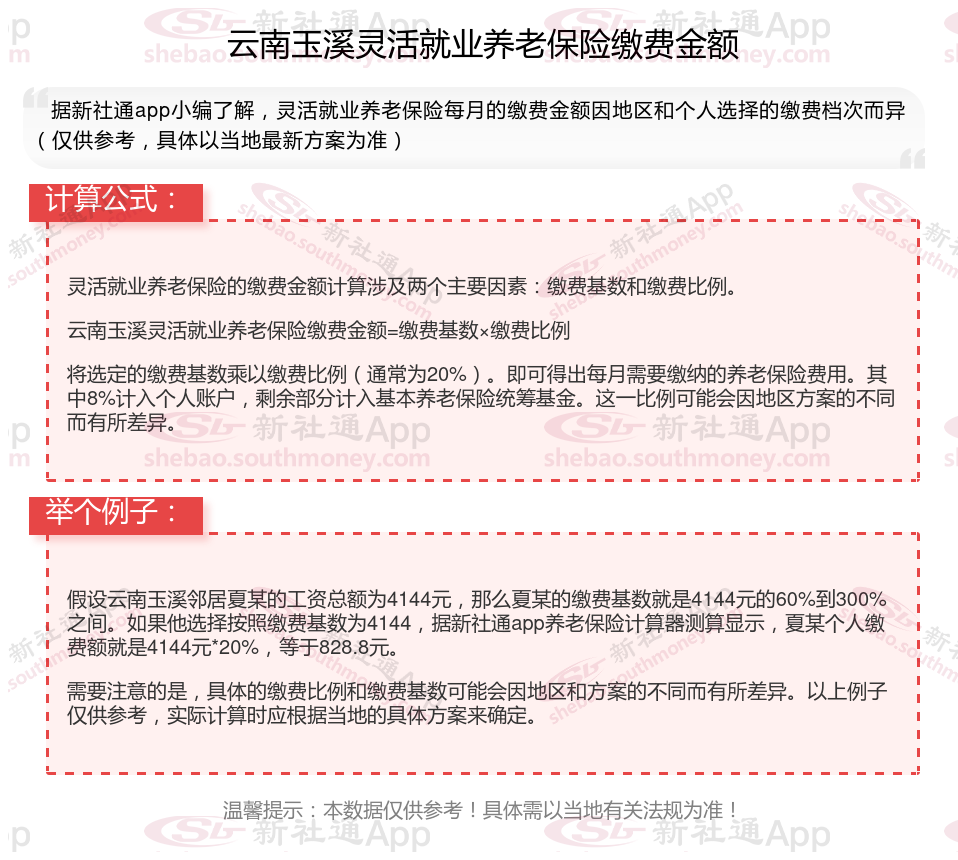
据新社通app显示,2024-2025年云南玉溪灵活就业人员养老保险的缴费标准:
养老保险缴费基数的下限为4144元;
养老保险缴费比例为20%。
(注:本文数据仅供参考,具体以当地缴费标准为准)

领取养老金的条件是什么?
本人达到法定退休年龄并办理了退休手续。
所在单位和个人依法参加养老保险并履行了缴费义务:职工需要所在单位和个人依法参加养老保险,并且履行了缴费义务。这意味着职工和雇主必须按照法规缴纳养老保险费,以确保在退休后能够享受养老金待遇。
个人缴费至少满15年。
目前,企业职工法定退休年龄为:男职工60岁;从事管理和科研工作的女职工55岁;从事生产和工勤辅助工作的女职工50岁,自由职业者、个体工商户女年满55周岁。
》养老无小事!快来领取您的养老金规划专属方案!提前规划您的退休生活!
没有收到退休工资,去哪里查询呢?
如果退休金没有到账,退休人员可以通过以下途径进行咨询:
银行查询
银行卡流水明细查询:
可以通过发放退休金的银行APP、网银或窗口查询银行卡流水明细,确认养老金是否已经发放。
如果发现退休金未到账,可以及时联系银行客服或前往银行柜台进行咨询和处理。
微信查询:
在手机微信中,进入“我的”页面,点击“服务”。
在服务页面点击“城市服务”,在城市服务页面点击“社保综合”。
在新页面中点击进入电子社保卡,进入后点击社保查询服务。
找到养老金查询选项,进入后即可查看退休金的到账情况。
网站查询:
登录社保所在地的人社局网站,进入网站后点击导航栏的“网上办事”或类似选项。
进行个人登录(如未注册过,需先进行注册),登录后在查询页面找到个人信息查询部分,选择个人养老金发放信息查询,即可查询到退休金的发放情况。
拨打热线电话咨询
可以拨打全国统一的人社服务热线12333,向客服人员提供个人的身份信息,咨询退休工资的发放情况。
现场咨询:
可以直接前往所在地的社会保险经办机构(如社保局、社保所等),向工作人员咨询退休金的发放情况。
工作人员会根据个人的社保账户信息,查询并告知退休金的发放状态。
发放时间问题:
需要首先确认退休工资的发放时间,不同地区和不同单位的发放时间可能有所不同。如果尚未到发放时间,耐心等待即可。
》养老无小事!快来领取您的养老金规划专属方案!提前规划您的退休生活!
温馨提示:本数据仅供参考!仅供参考和学习交流之用,不对您构成任何决策建议。具体需以当地有关法规为准!