详解:养老金到底何时能开始领取?
养老金的领取时间主要取决于个人的退休年龄、缴费年限以及是否符合当地的养老保险方案要求。以下是对养老金领取时间的详细介绍:
达到法定退休年龄:
男年满60周岁,女年满55周岁(或50周岁,具体视情况而定,如从事特殊工种或因病致残等可能有提前退休的法规)。
因伤残、疾病等原因丧失劳动能力且失去生活来源的,经县级农村社会养老保险经办机构批准,可以提前到男年满55周岁、女年满50周岁领取养老金。
缴费年限:
根据《中华人民共和国社会保险法》的法规,参加基本养老保险的个人,在达到法定退休年龄时,需要累计缴费满十五年,才能按月领取基本养老金。
人社部确切法规,从2025年1月1日至2029年12月31日,领取养老金的最低缴费年限为15年,方案并未发生改变。这意味着在这5年内退休的人员,只要社保累计缴费满15年,就能够按月领取退休金。
从2030年1月1日起,最低缴费年限将发生变化,每年增加6个月,直至2040年涨到20年。这一调整旨在应对人口老龄化挑战,增强养老基金的积累,使养老金体系更具可持续性。
养老金领取年限的相关法规
领取保证期:养老金的领取保证期为10年。这意味着,如果被保险人在领取养老金期间不足10年死亡,剩余年限的养老金将由其指定的受益人或者法定继承人领取。
终身领取:只要领取人还在世,就可以一直领取养老金。即使个人账户养老金已经用完,仍然会继续按照原标准计发。这一法定确保了老年人的基本生活保险。
综上所述,养老金的领取时间主要取决于个人的退休年龄、缴费年限以及是否满足当地养老保险制的领取条件。一旦满足这些条件,参保人员就可以在办理完退休手续后开始按月领取养老金。
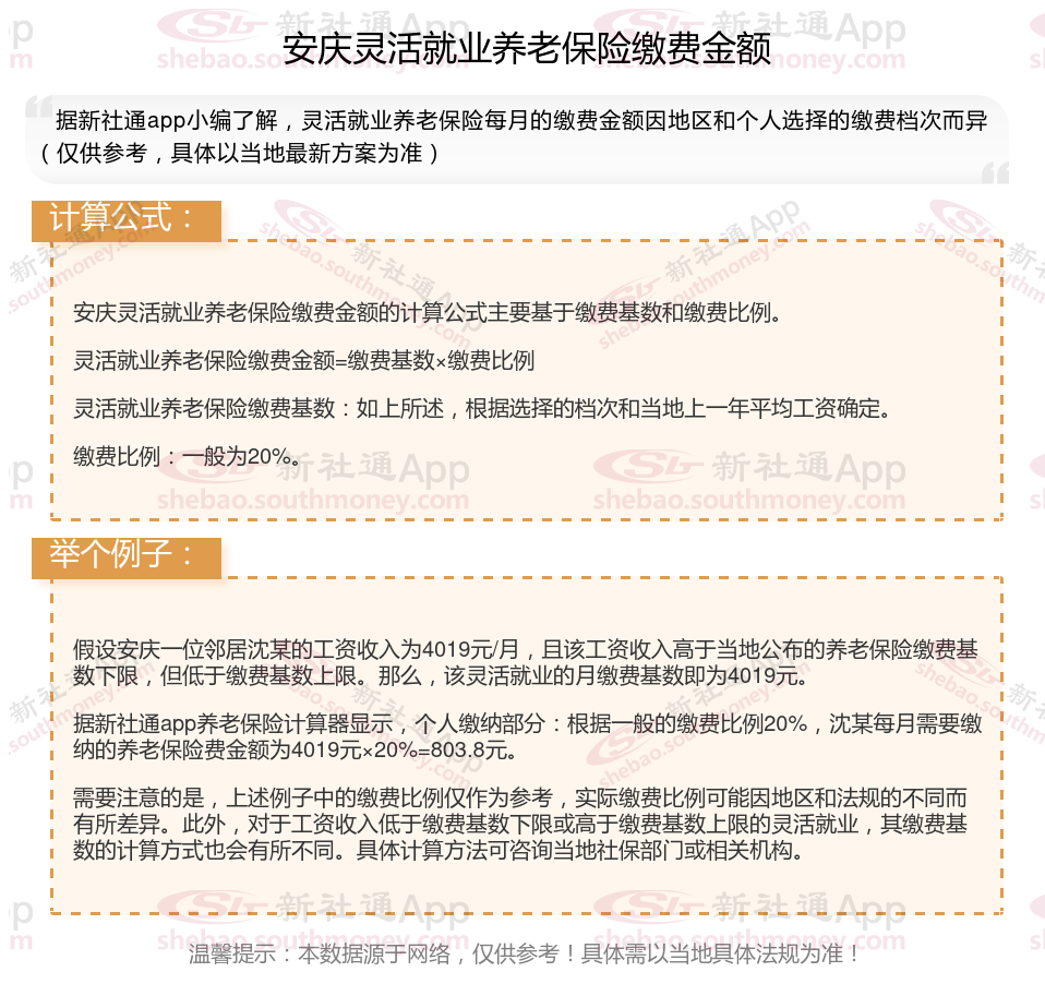
再来看看,安庆2024-2025年灵活就业人员养老保险缴费基数及缴纳金额明细公布!
据新社通app显示,安庆灵活就业养老缴费基数明细如下:
养老缴费缴费基数为:4019元;
个人缴费比例::20%;
(注:本文数据仅供参考,具体以当地缴费标准为准)

详解:养老金到底何时能开始领取?
养老金的领取时间主要取决于个人的退休年龄、缴费年限以及是否符合当地的养老保险方案要求。以下是对养老金领取时间的详细介绍:
达到法定退休年龄:
男年满60周岁,女年满55周岁(或50周岁,具体视情况而定,如从事特殊工种或因病致残等可能有提前退休的法规)。
因伤残、疾病等原因丧失劳动能力且失去生活来源的,经县级农村社会养老保险经办机构批准,可以提前到男年满55周岁、女年满50周岁领取养老金。
缴费年限:
根据《中华人民共和国社会保险法》的法规,参加基本养老保险的个人,在达到法定退休年龄时,需要累计缴费满十五年,才能按月领取基本养老金。
人社部确切法规,从2025年1月1日至2029年12月31日,领取养老金的最低缴费年限为15年,方案并未发生改变。这意味着在这5年内退休的人员,只要社保累计缴费满15年,就能够按月领取退休金。
从2030年1月1日起,最低缴费年限将发生变化,每年增加6个月,直至2040年涨到20年。这一调整旨在应对人口老龄化挑战,增强养老基金的积累,使养老金体系更具可持续性。
养老金领取年限的相关法规
领取保证期:养老金的领取保证期为10年。这意味着,如果被保险人在领取养老金期间不足10年死亡,剩余年限的养老金将由其指定的受益人或者法定继承人领取。
终身领取:只要领取人还在世,就可以一直领取养老金。即使个人账户养老金已经用完,仍然会继续按照原标准计发。这一法定确保了老年人的基本生活保险。
综上所述,养老金的领取时间主要取决于个人的退休年龄、缴费年限以及是否满足当地养老保险制的领取条件。一旦满足这些条件,参保人员就可以在办理完退休手续后开始按月领取养老金。
》快来重算您的养老金够不够花,点击新社通养老金在线计算器轻松测算!
怎样才能提高养老金?
增加缴费年限:缴费年限是影响养老金待遇的重要因素。尽量延长缴费年限,可以让你的养老金待遇更高。
提高缴费档次:
选择更高缴费档次:养老保险实行60%至300%的浮动缴费档次,尽可能选择更高的缴费档次来增加养老金收入。比如,企业高层可以选择高于100%的缴费档次,而灵活就业人员也可以考虑提高至更高的档次。
影响:更高的缴费档次将直接导致未来养老金收入的增加。
避免提前退休
不要提前退休:个人账户养老金的计算公式中,计发月数是根据退休年龄而定的。退休年龄越大,计发月数就越少,每月能领到的个人账户养老金就越多。
关注自身健康,延长寿命:
养老金是终身制,只要活着就会持续发放。因此,关注自己的健康状况、延长寿命也是提高养老金待遇的一种方式。
选择经济发达城市参保:
考虑工作地点:在经济发达的城市缴纳社保,会获得更好的养老金待遇。
社会平均工资:社会平均工资水平对养老金待遇有很大影响。
灵活就业社保和职工社保区别是什么
险种不一样:
职工社保:通常包括五险一金,保险范围更全面。
灵活就业社保只能缴纳养老保险和医疗保险。
社保缴费基数不同:职工社保的缴费基数为用人单位的职工工资和职工个人工资,缴费基数除了法定的上下线以外,不能选择缴费基数,要根据工资多少来缴纳。而灵活就业人员参保的基数是可以根据档次来进行选择的,每个省都不一样,且选择性很大,就基本养老保险而言,有的有五个档,有的有七个档,有的有十个档,而基本医疗保险有的分一档,有的分二档,有的分一档,二档,有的可以一次性缴纳的。
》快来领取您的养老金规划专属方案!点击新社通app社保养老金规划,提前规划您的退休生活!
温馨提示:本数据仅供参考!具体需以当地有关法规为准!