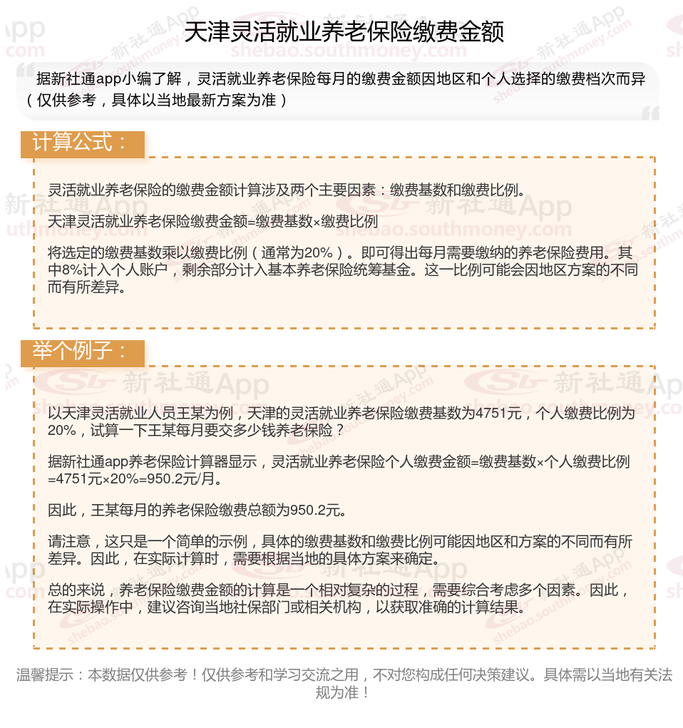
天津灵活就业人员养老保险缴费最低标准:4751元
那么,天津灵活就业社保养老保险缴费价格表,2024-2025灵活就业养老保险一个月多少钱?
据新社通app显示,天津灵活就业养老保险缴费基数2024-2025年最新标准如下:
最低缴费基数:4751元;
个人缴费比例:20%;
(注:本文数据仅供参考,具体以当地缴费标准为准)

社保交够多少年就能够退休拿到退休金?
社保需要累计缴纳满15年才可以在你法定退休年龄之后享受社保待遇。社保交满15年后可以不再交费。如果有单位,即使缴满15年,但职工还未退休的,企业还得继续缴费,直至退休;个人缴纳社保的话,可停缴,也可继续缴纳,根据当地要求,肯定也是继续缴纳好,养老保险是遵循“多缴多得”的原则,缴费基数越高、年限越长,退休时领取养老金也越多。
》点击新社通app养老金计算器,快算算您的养老金够不够花!
养老保险怎么买最划算?
要使养老金缴纳最划算,需要综合考虑个人的经济状况、年龄、健康状况、未来养老需求以及当地社保方案等因素。以下是一些具体的看法:
关注方案动态:
各地有关部门可能会根据当地经济发展情况调整养老金方案,包括缴费档次、补贴方案等。因此,定期关注方案变化,以便及时调整缴费计划。
选择计发基数高、有特殊照顾的地区:
不同地区养老金方案有所差异,部分地区的计发基数比较高,退休后能领取的养老金也越高。另外部分地区养老金方案会有优势,每年能够增加的基础养老金会更高一些。
选择合适的缴费档次:
城乡居民基本养老保险:通常设有多个缴费档次,如从300元到6000元不等。在经济条件允许的情况下,可以选择较高的缴费档次,以便将来获得更高的养老金收益。同时,要注意有关部门可能对选择较高档次缴费的居民提供额外的补贴或奖励。
城镇职工养老保险:通常由单位和个人共同缴纳,单位缴纳部分计入基本养老保险统筹基金,个人缴纳部分记入个人账户。在选择缴费档次时,应考虑个人经济承受能力和未来养老需求。一般来说,缴费档次越高,未来领取的养老金也越多。
延长缴费年限:
基本养老保险的缴费期限越长,退休后领取的养老金就越高。因此,在经济条件允许的情况下,应尽可能延长缴费年限。
综上所述,要使养老金缴纳最划算,需要综合考虑多种因素并选择最适合自己的缴纳方式和方案。同时,也需要关注方案变化并适时调整自己的缴费计划。
》养老无小事!快来提前规划您的退休生活!点击领取您的养老金专属规划方案!
温馨提示:本数据仅供参考!具体需以当地有关法规为准!