据新社通app获悉,养老保险是与参保人退休后的待遇相关的,只有达到了一定的缴费水平,退休后才能享受较好的待遇水平,也就是说缴费水平过低的话,那么未来能够享受的养老金水平也会比较低。而养老保险保费需要根据缴费基数确定。下面随新社通app小编一起来看看,三明养老保险缴费标准2024-2025年是多少?附养老金计算公式(在线计算器)。

据新社通app获悉,三明职工养老保险的每月缴费金额是根据职工的工资总额和缴费比例来计算的。具体来说,职工个人缴费额等于核定的缴费基数乘以个人缴费比例(目前为8%),而缴费基数则是职工工资总额的60%到300%之间。
以一个具体的例子来说明:
假设三明某职工的工资总额为4043元,那么他的缴费基数就是4043元的60%到300%之间。如果他选择按照缴费基数为4043,据新社通app养老保险计算器测算显示,他的个人缴费额就是4043元*8%,等于323.44元。
另外,企业也需要为职工缴纳养老保险费用,企业缴费额等于核定的企业职工工资总额乘以企业缴费比例(一般为16%)。所以,如果企业选择按照职工的实际工资总额作为缴费基数,据新社通app养老保险计算器测算显示,企业需要为该职工缴纳的养老保险费用就是4043元*16%,等于646.88元。
需要注意的是,具体的缴费比例和缴费基数可能会因地区和方案的不同而有所差异。以上例子仅供参考,实际计算时应根据当地的具体方案来确定。
》点击新社通app养老保险计算器,轻松测算你的养老保险缴纳金额!
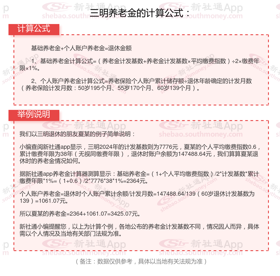
三明养老金计算公式2025年计算方法(在线计算器)

退休领取社保养老金应该满足的条件有什么?
领取养老金的条件主要包括以下几个方面:
1、达到法定退休年龄:根据法规要求,男性退休年龄为60周岁,女性在管理、技术岗位上工作的为55周岁,在生产、经营、服务岗位上工作的为50周岁。
2、养老保险累计缴费年限满15年:参保人员必须累计缴纳养老保险费满15年,才能享受基本养老金待遇。
3、办理退休手续:参保人员需要办理退休手续,这意味着需要提交相关申请并获得批准。
4、所在单位和个人依法参加养老保险并履行缴费义务:参保人员所在单位和个人必须依法参加基本养老保险,并按时足额缴纳养老保险费
所在单位和个人依法参加基本养老保险并履行缴费义务。
参加基本养老保险的个人,达到法定退休年龄时累计缴满十五年的,按月领取基本养老金
(备注:数据仅供参考,具体以当地有关法规为准)
以上就是三明养老保险缴费全部内容,希望对您有帮助,欢迎关注新社通app解锁更多社保专业资讯。