据新社通app数据显示,2024-2025年安阳灵活就业人员养老保险的缴费标准是根据缴费基数来确定的:
个人养老保险缴费比例为20%,缴费基数的下限为3579元。
(注:本文数据仅供参考,具体以当地缴费标准为准)
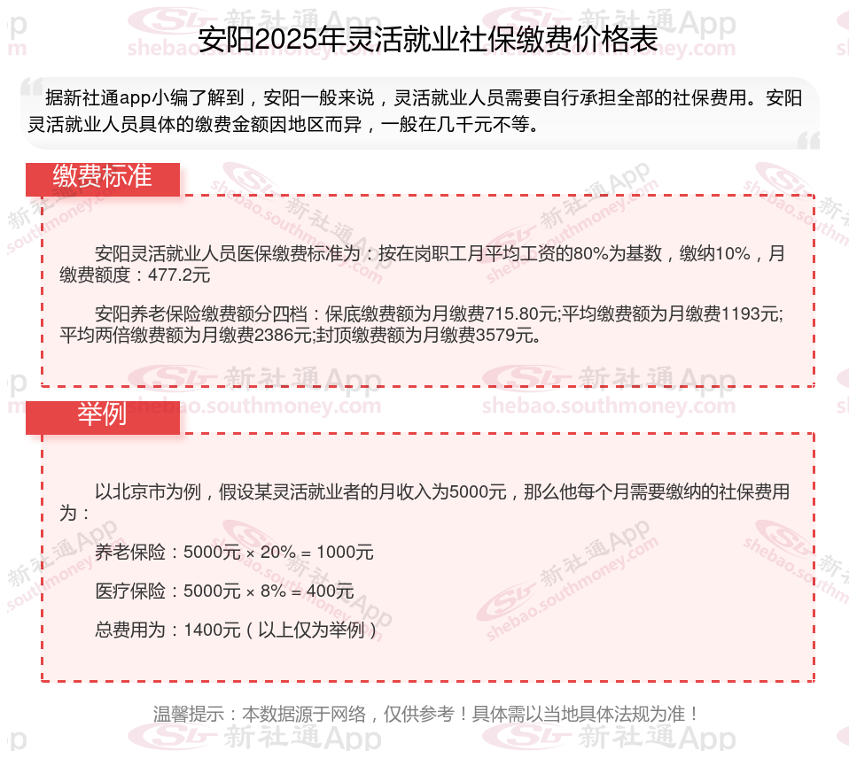
灵活就业者买社保一个月费用要交多少钱?根据新社通app-社保缴费查询工具提供的2025社保缴费标准详情数据如下:

退休年龄:养老金数额也有一定影响。实际退休年龄主要影响个人账户养老金的计发月数。计发月数根据退休年龄和当时的人口平均寿命来确定,因此实际退休年龄的早晚会直接影响到每月能领取的养老金数额。一般来说,退休年龄越晚,个人账户养老金的计发月数越小,每月领取的养老金可能越高(但需注意,这还需考虑基础养老金等其他因素)。
养老保险个人账户累计储存额:个人养老账户里面的钱,是参保人每个月缴纳养老保险时个人缴纳的8%的部分,逐年累计并且有利息,具体的利率,称之为城镇职工基本养老保险个人账户记账利率,以2016年-2022年为例,个人账户记账利率分别为8.31%、7.12%、8.29%、7.61%、6.04%、6.69%、6.12%,平均利率高达7.17%,比存银行的利息高不少,个人账户记账利率越高,个人账户余额越多,个人账户养老金也就越多,领取的待遇自然也就越多。
缴费比例:每年缴纳的养老保险费的缴纳基数越高,拿的越多。缴费基数高,缴费金额就会增加,个人账户储存额就会随之增高。同时每年缴费基数高,就是历年缴费基数高,在计算养老金时,个人账户储存额和历年缴费基数也是重要影响因素。
社会平均工资:确定基础养老金的重要因素。不同地区的社会平均工资水平不同,导致基础养老金的显著差异。
温馨提示:本数据仅供参考!仅供参考和学习交流之用,不对您构成任何决策建议。具体需以当地有关法规为准!