枣庄2024-2025年灵活就业人员养老保险缴费基数和缴纳金额明细是多少?这可是关乎到我们每一个人的切身利益,尤其是那些自由职业者、个体工商户和非全日制从业人员的朋友们,下面赶紧随新社通小编一起来看看详情吧。
那么,2024-2025年枣庄灵活就业社保个人养老保险缴费标准来了!枣庄灵活就业缴纳养老保险多少钱一个月?
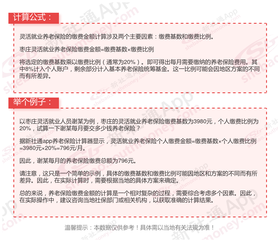
据新社通app显示,枣庄灵活就业养老保险最低缴费基数为:3980元;个人的缴费比例分别为:20%;
个人缴费金额:796元。
(注:本文数据仅供参考,具体以当地缴费标准为准)

社保交够多少年就能够退休领取退休金?
累计缴满15年即可,不过要等到退休后才能领取。而且社保是多缴多得的,缴的越多、越久,退休后能领的养老金就越多。实际上目前的养老保险最低累计缴费年限是达到,15周年,无论是职工养老保险也好还是城乡居民养老保险也好它的最低缴费年限,都是15周年。
养老保险待遇支出包括按支付给参保城乡居民的基础养老金和个人账户养老金,以及丧葬补助金。基础养老金指按计发标准,由各级为符合待遇领取条件的参保城乡居民全额予以补助的养老金待遇。
》点击新社通养老金在线计算器,轻松测算您的养老金有多少!
养老保险断交多久作废?
养老保险断缴后并不意味着养老保险就完全没有了。根据《中华人民共和国社会保险法》第十条,职工应当参加基本养老保险,由用人单位和职工共同缴纳基本养老保险费。对于无雇工的个体工商户、未在用人单位参加基本养老保险的非全日制从业人员以及其他灵活就业人员,他们也可以参加基本养老保险,由个人缴纳基本养老保险费。这意味着,即使职工离职或因为某些原因中断了养老保险的缴纳,其之前已经缴纳的养老保险费用仍然有效,并不会因为中断而完全失效。
》养老金规划,让你的退休生活无忧无虑!点击领取您的养老金专属规划方案!
温馨提示:本数据仅供参考!仅供参考和学习交流之用,不对您构成任何决策建议。具体需以当地有关法规为准!