据新社通app获悉,随着养老保险的发展,现在不管是居民还是单位职工都会购买基本养老保险,确保退休后能够享受到基本养老金待遇。养老保险的保费以及未来可以享受的养老金待遇与养老保险的缴费基数息息相关,那么铜陵2024-2025养老保险缴费基数是怎么算的呢?下面随新社通app小编一起来看看吧。

据新社通app获悉,以铜陵企业职工为例,职工养老保险的缴费金额计算方式通常涉及两个主要部分:企业缴费部分和职工个人缴费部分。以下是一个具体的计算示例:
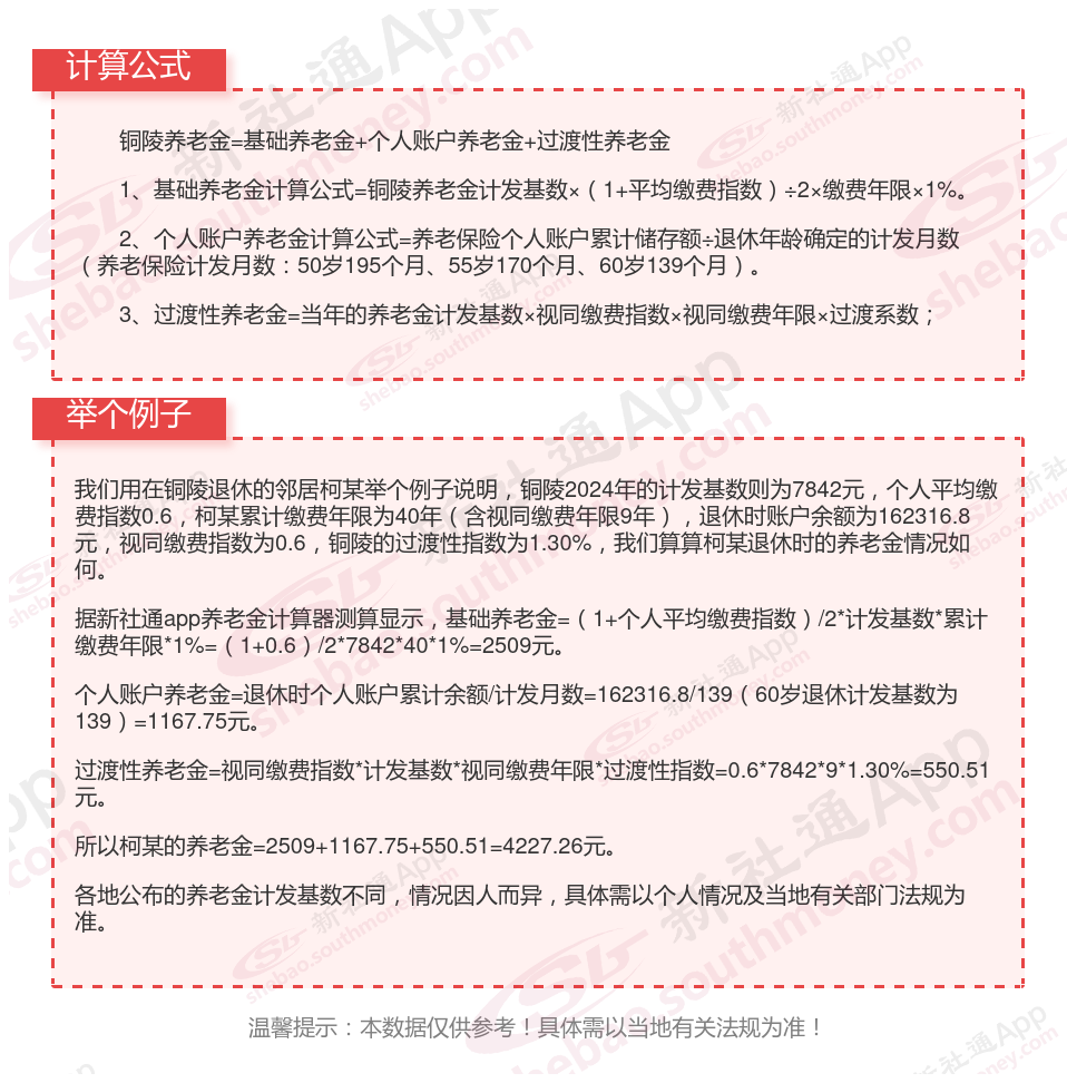
假设铜陵某企业职工小明的月工资为4227元,铜陵的养老保险缴费法规:
企业缴费额:按照企业职工工资总额的16%缴纳。因此,企业为小明缴纳的养老保险费为4227元 × 16% = 676.32元。
职工个人缴费额:通常基于一个核定的缴费基数来计算,这个基数可能基于省或市的平均工资水平设定。假设该地区的核定缴费基数范围是职工工资的60%至300%,而小明的缴费基数为4227。按照8%%的缴费比例,小明个人需要缴纳的养老保险费为4227元 × 8% =338.16元。
据新社通app养老保险计算器显示,小明每月需要缴纳的养老保险总金额为676.32元(企业部分)+ 338.16元(个人部分)= 1014.48元。
需要注意的是,具体的缴费比例和基数范围可能因地区和方案的不同而有所差异。因此,在实际计算时,需要参考当地的具体法规。
此外,对于个体劳动者(包括个体工商户和自由职业者),他们的养老保险缴费额通常按照核定的缴费基数乘以一个固定的缴费比例(如18%)来计算。具体的缴费基数和比例也需要根据当地方案来确定。
铜陵养老金计算公式2024年计算方法(在线计算器)

》新社通小编提示,“新社通app养老金计算器”可以计算养老金哦!以下是操作链接,点击即可轻松测算你的养老金!
养老金低退休不够花?如何提升养老金待遇? 养老保险应提前规划,通过多种途径提高自己的养老金待遇: 选择在经济发达的地区办理退休:
社会平均工资越高的地区,养老金待遇也会相应更高。因此,如果条件允许,在经济发达的城市办理退休,可以享受到更好的养老金待遇。
对于有多地参保经历的人,如果想要在经济发达的城市享受养老金待遇,需要确保在该城市累计缴费满10年以上。提高缴费档次:
在有负担能力的情况下,选择较高的缴费基数进行缴费。这不仅能提高个人账户的积累,也能增加平均缴费指数,进而提高养老金的数额。推迟退休
不要提前退休:个人账户养老金的计算公式中,计发月数是根据退休年龄而定的。退休年龄越大,计发月数就越少,每月能领到的个人账户养老金就越多。延长缴费年限:
坚持缴费不间断,尽可能取得较长的缴费时间。养老金计算公式中,缴费年限是计算基础养老金的重要因素,时间越长,养老金越高。
温馨提示:本数据仅供参考!仅供参考和学习交流之用,不对您构成任何决策建议。具体需以当地有关法规为准!
以上就是铜陵养老保险缴费全部内容,希望对您有帮助,欢迎关注新社通app解锁更多社保专业资讯。