据新社通app获悉,职工在正式上班并转正后,最重视的就是自己的福利待遇。特别是公司代为缴纳的五险一金,很多职工都会去查询五险一金的相关缴纳情况。养老保险是给予的福利待遇,用人单位是必须按照标准给职工缴纳的。那么,齐齐哈尔养老金能领多少钱?职工养老保险缴费基数2024-2025年最新标准是多少。
齐齐哈尔养老保险缴费基数2023-2024最低标准
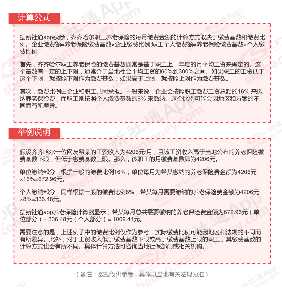
据新社通app显示,齐齐哈尔养老保险缴费基数2024-2025年最新标准如下:
缴费基数下限暂按不低于4206元/月执行。按照单位16%+个人8%的缴费费率,单位和个人养老保险缴费金额分别不低于672.96元/月、不低于336.48元/月。
(注:本文数据仅供参考,具体以当地缴费标准为准)

齐齐哈尔养老金计算公式2024年计算方法(在线计算器)
齐齐哈尔2025年养老金的计算公式如下:
退休人员领取的养老金一般主要包括基础养老金、个人账户养老金、过渡性养老金三部分构成。
第一,齐齐哈尔基础养老金=退休养老金计发基数×(1+本人平均缴费指数)÷2×缴费年限×1%。
第二,齐齐哈尔个人账户养老金部分=退休时养老保险个人账户的余额÷退休年龄确定的计发月数。
第三,齐齐哈尔过渡性养老金部分,是最复杂的一部分,因为各个省份的计算方式都有不同。但是大部分都跟养老金计算基数挂钩,根据建立个人账户制,以前的缴费年限和本人的平均缴费指数、视同缴费指数等因素,综合计算而来。
我们以齐齐哈尔退休网友的例子简单说明:
齐齐哈尔2024年的计发基数则为7010元,个人平均缴费指数0.6,该网友累计缴费年限为32年(无视同缴费年限),退休时账户余额为129208.32元,我们算算这位网友退休时的养老金情况如何。
据新社通app养老金计算器测算显示:基础养老金=(1+个人平均缴费指数)/2*计发基数*累计缴费年限*1%=(1+0.6)/2*7010*32*1%=1795元。
个人账户养老金=退休时个人账户累计余额/计发月数=129208.32/139(60岁退休计发基数为139)=929.56元。
所以这位齐齐哈尔退休人员的养老金=1795+929.56=2724.56元。
各地公布的养老金计发基数不同,情况因人而异,具体需以个人情况及当地有关部门法规为准。
温馨提示:本数据源于网络,仅供参考!具体需以当地具体法规为准!
以上就是齐齐哈尔养老保险缴费全部内容,希望对您有帮助,欢迎关注新社通app解锁更多社保专业资讯。