据新社通app数据显示,达州灵活就业养老缴费基数明细如下:
养老缴费缴费基数为:4511元;
个人缴费比例:20%;
(注:本文数据仅供参考,具体以当地缴费标准为准)
达州社保缴费多少钱?下表是2024-2025年达州社保费用明细参考,根据新社通app-社保缴费查询工具提供的最新数据如下:

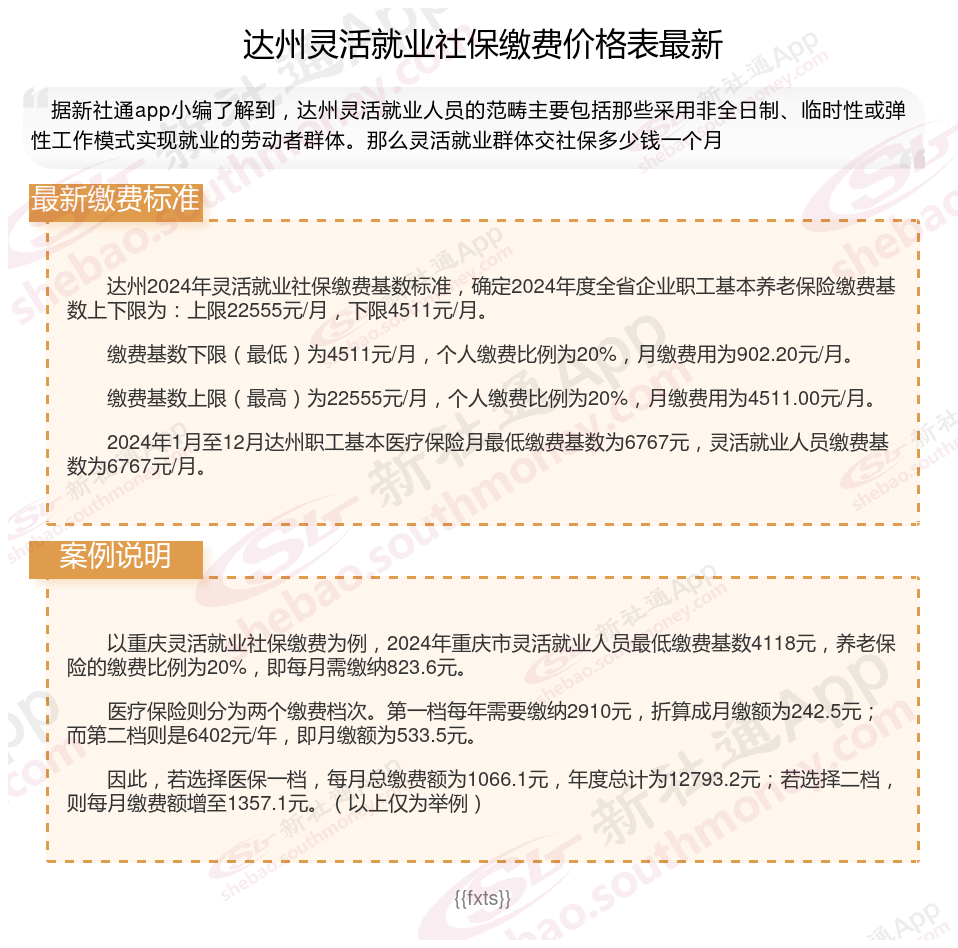
达州2024年灵活就业社保缴费基数标准,确定2024年度全省企业职工基本养老保险缴费基数上下限为:上限22555元/月,下限4511元/月。
缴费基数下限(最低)为4511元/月,个人缴费比例为20%,月缴费用为902.20元/月。
缴费基数上限(最高)为22555元/月,个人缴费比例为20%,月缴费用为4511.00元/月。
2024年1月至12月达州职工基本医疗保险月最低缴费基数为6767元,灵活就业人员缴费基数为6767元/月。
》如何了解自己的社保缴纳明细吗?点击新社通app社保计算器,帮您计算!
新社通app数据所得,数据仅供参考。
灵活就业人员的社保缴费基数是按照社保部门公布的各省市地区社会平均工资的60%~300%来确定,如果灵活就业人员的上年度月平均工资低于统筹地区上年度全口径城镇单位就业人员平均工资的60%,社保缴费基数将按照60%来计算。如果其月平均工资超过统筹地区上年度全口径城镇单位就业人员平均工资的300%,则其社保缴费基数将按照300%来计算。灵活就业人员通常按照在岗职工月平均工资的20%缴纳基本养老保险费,医保则一般是按当地上年度月平均工资的4.2%缴纳基本医疗保险费。注意,社保缴费不建议断缴超过三个月,因为可能会影响到连续缴纳年限的计算,同时医疗保险在断缴期间将无法使用。
养老保险个人可以补交吗?
个人养老金是可以补交的,但具体补交方案可能因地区和养老保险类型的不同而有所差异。以下是对个人养老金补交方案的详细介绍:
补交方式是这样的:
分期补交:按照一定的期限和金额逐步完成补交。
一次性补交:这种方式通常适用于特定的人群和情况,如一些地区对于在社保制实施前就已经参加工作的人员,在达到退休年龄时缴费年限不足的,可以一次性补交。
个人养老金可以补交吗?
达到法定退休年龄时缴费年限不足:
在达到法定退休年龄时,如果养老保险缴费年限不足,在符合一定条件下,个人可以选择补交以满足领取养老金的条件。
因单位原因未按时足额缴纳:
如果因单位原因未按时足额缴纳养老保险费,职工可以要求单位进行补交。
综上所述,个人养老金在一定条件下是可以补交的,但具体补交方案、流程、标准和注意事项需根据当地法规执行。在办理补交前,咨询当地社保经办机构或相关部门以获取准确信息。
(备注:数据仅供参考,具体以当地有关法规为准)