据新社通app获悉,内蒙古呼伦贝尔职工养老保险的缴费金额计算涉及到企业和职工个人的缴费比例,以及核定的企业职工工资总额或职工个人的缴费基数。以下是一个具体的计算示例:
假设内蒙古呼伦贝尔某企业职工小明的月工资为4863元,当地的养老保险缴费基数为4863元。据新社通app养老保险计算器显示:
企业缴费额:根据法规,企业每月按照其缴费总基数的16%缴纳养老保险费。因此,企业需要为小明缴纳的养老保险费为4863元 * 16% =778.08元。
职工个人缴费额:职工个人按照其缴费基数的8%缴纳养老保险费。因此,小明每月需要缴纳的养老保险费为4863元 *8% = 389.04元。
据新社通app养老保险计算器显示,小明每月需要缴纳的养老保险费总额为778.08元(企业缴纳)+ 389.04元(个人缴纳)= 1167.12元。这只是一个示例,实际的缴费金额可能会因地区、方案、工资水平等因素而有所不同。
另外,需要注意的是,养老保险的缴费比例和基数可能会随着方案的调整而发生变化。因此,在计算养老保险缴费金额时,需要参考当地的最新方案和法规。

》点击新社通app养老保险计算器,轻松测算你的养老保险缴纳金额!
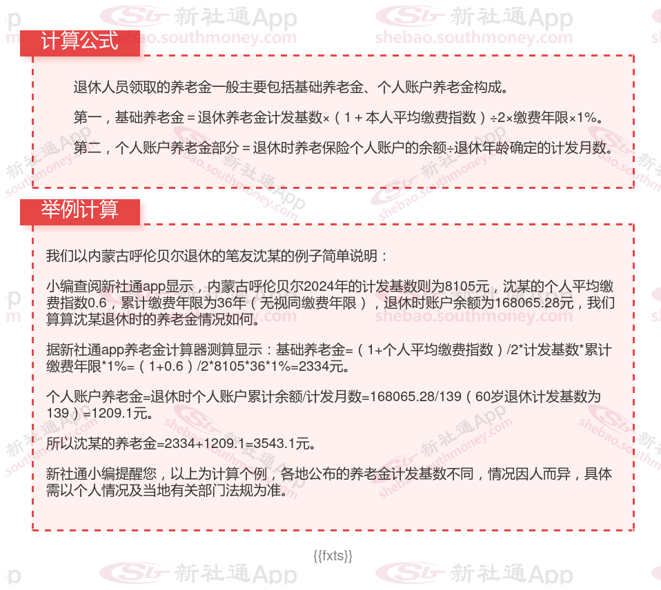
内蒙古呼伦贝尔养老金计算公式2025年计算方法(在线计算器)

》新社通app养老金计算器,快算算你的养老金有多少!
养老金不想交了钱能退吗?
养老金在一定条件下是可以退还的,具体退还情况需根据不同的情形来介绍。以下是可以申请退还养老金的几种主要情形:
重复缴纳养老保险:
灵活就业缴费和用人单位缴费重复:灵活就业人员缴费的部分可以退还。
银行代扣缴费和企业缴费重复:企业缴费部分可以退还。
参保人员死亡:
在职期间死亡:参保者在职死亡时,会终止基本养老保险关系,此时个人账户余额可以依法继承。
退休后死亡:退休后去世,但个人账户中的金额并未领取完毕,余额可以一次性结算出来,由法定继承人领取。
出国定居并丧失国籍:
参保者若在未达到领取养老保险条件前出国定居,并且丧失中华人民共和国国籍的,可以申请一次性退还基本养老保险个人账户储存额,终止基本养老保险关系。需要向居住地有关部门部门出具移民手续、户口簿注销页等相关证明。这一法规同样适用于在国内工作的外国人、港澳台居民,在与用人单位解除劳动关系并离开中国/内地(大陆)时,可以申请退还。
提前享受养老金:根据法律法规,女性60岁、男性65岁及以上的退休人员可以提前领取养老金,以弥补个人经济困难。但这一法规可能因地区和方案不同而有所差异。
正常退休:参加基本养老保险的个人,达到法定退休年龄时累计缴费满十五年的,可以按月领取基本养老金。此时并非“退还”养老金,而是按照相关法规领取。
职工达到法定退休年龄时,如果累计缴费不足十五年,不符合按月领取基本养老金的条件,可以申请一次性退还基本养老保险个人账户储存额,并终止基本养老保险关系。另外,也可以选择继续缴费至满十五年,然后按月领取基本养老金;或者转入新型农村社会养老保险、城镇居民社会养老保险,按照法规享受相应的养老保险待遇。
特殊群体的法规:
在国内工作的外国人,与用人单位解除劳动关系回国的,可以申请一次性退还基本养老保险个人账户储存额,终止基本养老保险关系。
港澳台居民在达到法规的领取养老金条件前离开内地(大陆),经本人书面申请终止社会保险关系的,可以将其社会保险个人账户储存额一次性支付给本人,终止基本养老保险关系。
综上所述,养老金在特定条件下是可以退还的,但具体的退还法规和流程可能因地区而异。在申请退还前,提议详细了解当地的法规。
以上就是内蒙古呼伦贝尔养老保险缴费全部内容,希望对您有帮助,欢迎关注新社通app解锁更多社保专业资讯。