据新社通app数据显示,毕节灵活就业养老保险缴费基数2024-2025年最新标准如下:
最低缴费基数:4363.35元;
个人缴费比例:20%;
(注:本文数据仅供参考,具体以当地缴费标准为准)
贵州灵活就业社保缴费标准一览?根据新社通app-社保缴费查询工具提供的最新数据如下:

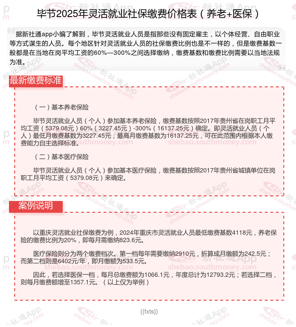
(一)基本养老保险
毕节灵活就业人员(个人)参加基本养老保险,缴费基数按照2017年贵州省在岗职工月平均工资(5379.08元)60%(3227.45元)-300%(16137.25元)确定。即灵活就业人员(个人)最低月缴费基数为3227.45元,最高月缴费基数为16137.25元,可在此范围内根据本人缴费能力自主选择标准。
(二)基本医疗保险
毕节灵活就业人员(个人)参加基本医疗保险,缴费基数按照2017年贵州省城镇单位在岗职工月平均工资(5379.08元)来确定。
(备注:数据仅供参考,具体以当地有关法规为准)